10 Zap Payment Solutions to Streamline Your Flooring Business
Discover 10 zap payment solutions to enhance efficiency in your flooring business operations.

Introduction
The flooring industry is undergoing a significant transformation, with businesses actively pursuing innovative solutions to boost operational efficiency and enhance customer satisfaction. As the demand for seamless transaction processes escalates, flooring professionals are increasingly adopting advanced payment systems. These systems not only simplify financial operations but also strengthen client relationships.
However, amidst the vast array of options available, how can flooring businesses pinpoint the most effective payment solutions to streamline their operations and maintain a competitive edge? This article delves into ten zap payment solutions specifically designed for the flooring sector, showcasing how these tools can revolutionize business practices and drive success.
Service Buddy: Streamline Flooring Operations with Integrated Payment Solutions
Service Buddy presents a robust platform that seamlessly integrates financial solutions into its management software. This innovation empowers companies to optimize operations and eliminate the inefficiencies associated with juggling multiple systems by utilizing zap payment. With features like BuddyPay, flooring professionals can manage quotes, jobs, and transactions from a single interface. This not only boosts productivity but also enhances client satisfaction.
By adopting this centralized approach, organizations can concentrate on their core strengths while providing clients with a more streamlined transaction experience that features zap payment. Industry leaders emphasize that integrated financial solutions, such as zap payment, simplify processes and cultivate stronger client relationships, ultimately driving growth. For instance, Curtis Howse, EVP and CEO of the Home & Auto business platform at Synchrony, states, "The amalgamation of consumer data analytics, contactless transactions, and financing options is revolutionizing the retail sector by allowing retailers to provide tailored, efficient, and accessible shopping experiences."
Success stories from companies leveraging this all-in-one management software reveal significant improvements in operational efficiency and revenue generation. These examples underscore the transformative impact of such technology in the flooring sector. Recent statistics further highlight the importance of integrated financial solutions:
- 93% of consumers indicate that viewing products in their local currency influences their purchasing decisions.
This underscores the critical role these solutions play in enhancing customer engagement.

Zap Payment Systems: Comprehensive Payment Processing for Flooring Businesses
Zap Payment offers a comprehensive range of transaction processing solutions specifically tailored for the flooring trade. With features like mobile transaction acceptance, invoicing, and real-time transaction monitoring, flooring companies can significantly enhance their cash flow and minimize delays in receiving funds by utilizing Zap Payment. Did you know that companies utilizing integrated transaction systems report that over 50% of invoices are settled the same day? This capability can dramatically improve cash flow.
The user-friendly interface of Zap Payment Systems allows staff to adapt quickly, reducing training time and maximizing operational efficiency. Moreover, the system supports various transaction methods, catering to the diverse preferences of clients. As mobile transaction acceptance trends, such as Zap Payment, continue to grow in the industry, this flexibility becomes increasingly crucial.
Flooring business owners have found that adopting Zap Payment mobile transaction solutions not only simplifies processes but also boosts client trust and satisfaction. As Jon Dozhier aptly noted, "How you manage transactions can determine the success or failure of client relationships." This statement underscores the vital importance of efficient transaction systems in driving revenue growth.
In conclusion, embracing these innovative solutions can position your flooring business for success, ensuring you stay ahead in a competitive market.

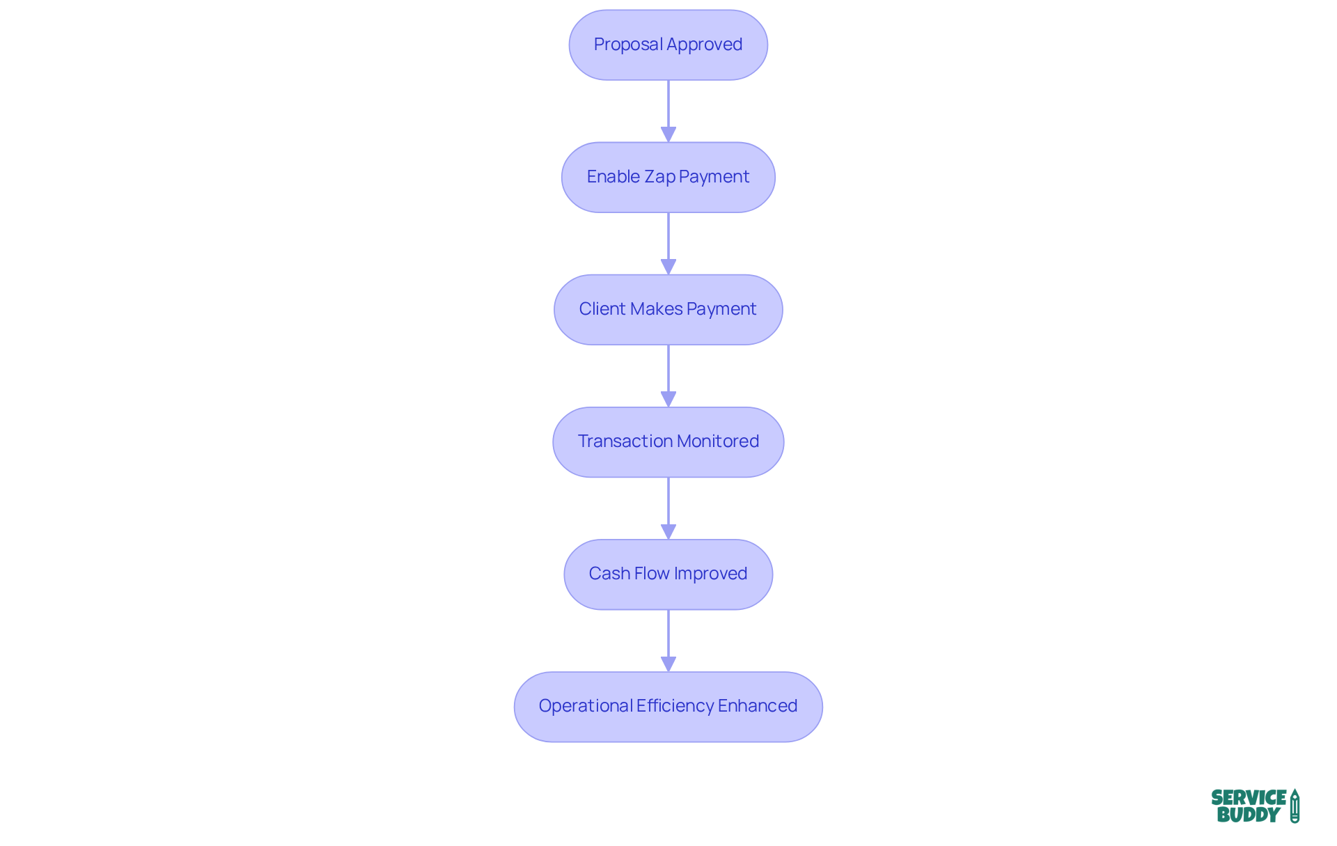
BuddyPay: Accelerate Payments Directly from Flooring Proposals
BuddyPay stands out as a unified transaction solution within Service Buddy, empowering flooring professionals to zap payment transactions directly from their proposals. Imagine the efficiency of enabling clients to make a zap payment for immediate transactions once their quote is approved. This capability significantly reduces the time between service delivery and collection, enhancing cash flow and elevating customer satisfaction through a seamless zap payment transaction experience.
Flooring companies can effectively monitor transactions and oversee their finances, leading to improved operational efficiency. As industry experts like Michael Dell have pointed out, cash flow is crucial for keeping an enterprise operational. Jack Welch also emphasized the importance of cash flow management. Solutions like BuddyPay are instrumental in achieving sustainable growth in this competitive landscape.
Success stories from professionals in the surface covering sector, such as those utilizing Cyncly Payments, illustrate how embracing integrated transaction systems can revolutionize financial operations. These systems allow enterprises to reinvest swiftly and maintain a competitive edge. Notably, companies that require over 40% of their transactions urgently are twice as likely to depend on zap payment, underscoring BuddyPay's significance in today's fast-paced environment.
To harness the full potential of BuddyPay, business owners should ensure their teams are well-trained on the system's features. Regular assessments of transaction processes will maximize efficiency and drive success.

DNA Payments: Advanced Payment Solutions for Flooring Professionals
DNA Payments offers advanced transaction solutions tailored specifically for flooring professionals, enhancing financial operations through secure processing, customizable invoicing, and zap payment functionalities. This platform accommodates various payment methods, including credit cards and ACH transfers, providing customers with the flexibility to choose zap payment. With detailed reporting features, organizations can gain valuable insights into their financial performance.
Strong security measures are implemented to protect sensitive transaction data, allowing companies to operate with confidence in zap payment processing. As industry specialists emphasize, secure transaction processing, such as zap payment, is crucial for maintaining client trust and satisfaction. This makes DNA Payments an essential resource for modern installation operations that utilize zap payment.
Moreover, efficient credit card processing systems can significantly boost client satisfaction and retention - key factors in today’s competitive market. With the Buy Now, Pay Later (BNPL) market projected to reach $3.98 trillion by 2030, flooring companies should consider integrating such flexible financing options to meet evolving consumer preferences.
For example, companies like XYZ Flooring have successfully improved their financial operations by adopting DNA Payments, leading to increased customer loyalty and streamlined invoicing processes. To fully leverage the benefits of these advanced transaction solutions, industry owners are encouraged to regularly evaluate their processing partners and implement secure transaction practices.

Zapier: Automate Payment Processes for Flooring Operations
Zapier serves as a powerful automation tool that can greatly enhance transaction processes within flooring companies. By seamlessly connecting various applications, these businesses can streamline essential tasks like invoice creation, reminder notifications, and transaction monitoring. This automation cuts down on manual data entry, a common source of errors; in fact, studies show that manual invoicing can lead to an annual error rate of 2%. As a result, staff can focus their efforts on more strategic activities that drive growth. Notably, 54% of enterprises view faster approvals and payments as a significant benefit of automation, underscoring its role in boosting operational efficiency.
The impact of automated invoice generation on industry efficiency is profound. Companies that adopt such tools often report heightened productivity, with automation allowing finance teams to process invoices at rates far exceeding manual methods - up to 30 invoices per hour compared to just 5 manually. AP automation can save organizations over 70% of the time typically spent on accounts payable, further highlighting these efficiency gains.
Experts in automation stress the importance of reducing manual data input. For example, 89% of finance professionals express interest in AI and automation for accounts payable, recognizing its potential to enhance processing speeds and accuracy. Additionally, 88% of employees report increased job satisfaction and reduced stress due to the automation of tedious tasks, reinforcing the positive effects of automation on employee morale. Flooring companies that have embraced automation tools have seen tangible improvements in their operational workflows, especially with solutions like zap payment, leading to better financial reporting and forecasting.
Furthermore, using Zapier for zap payment and invoice generation provides enterprises in the flooring industry the flexibility to create customized workflows tailored to their specific needs. This adaptability is vital in a competitive market, where efficiency can set a company apart. By embracing automation, industry professionals can not only enhance their operational efficiency but also position themselves for sustained growth in a rapidly changing sector. Start with small automation projects to gradually scale your initiatives and boost efficiency.

Floorzap Payments: Tailored Solutions for Flooring Payment Needs
Floorzap Payments offers tailored financial solutions specifically designed for the unique needs of flooring enterprises. This platform empowers retailers to process transactions through multiple channels - online, in-store, and mobile - ensuring flexibility and convenience for both businesses and customers. Key features like automated invoicing and real-time transaction tracking streamline operations, significantly reducing administrative burdens. By enhancing accuracy in transaction processing, automated invoicing eliminates manual errors and minimizes accounts receivable complications.
The integration with Floorzap's management software ensures that all financial transactions are recorded accurately, boosting operational efficiency. Retailers utilizing these customized solutions have reported faster transaction processing and improved cash flow. In fact, businesses leveraging integrated financial systems have seen over 50% of invoices settled on the same day. This efficiency not only increases revenue but also enhances customer satisfaction, as clients value a seamless transaction experience.
Feedback from flooring retailers underscores the importance of financial flexibility. One retailer noted that the new transaction solution eliminates frustrating wait times, allowing them to access their hard-earned revenue more quickly. Additionally, automated invoicing has transformed client transaction experiences, reducing errors and accelerating the overall process. As the industry continues to evolve, adopting customized financial solutions like zap payment is essential for companies aiming to enhance their operations and maintain a competitive edge. Furthermore, with the rising threats of fraud targeting retailers, implementing robust transaction solutions is crucial for safeguarding transactions and preserving consumer confidence.

PAX A6650 Handheld POS: Enhance Customer Service in Flooring Transactions
The PAX A6650 stands out as a cutting-edge handheld POS system that revolutionizes service during flooring transactions. With its mobile capabilities, sales personnel can effortlessly manage transactions, whether in-store or at client locations. This innovation significantly reduces wait times, enhancing the overall shopping experience for customers. Supporting various transaction methods, including zap payment options, the device aligns perfectly with today’s consumer demand for convenience and speed. Did you know that 70% of small enterprises have adopted zap payment solutions? This statistic underscores the growing importance of such technology in elevating client interactions.
Moreover, the PAX A6650 is equipped with powerful features like real-time inventory management and client data collection. These capabilities empower flooring businesses to deliver personalized service by allowing staff to access up-to-date inventory levels and client preferences instantly. This flexibility not only streamlines operations but also fosters stronger client relationships, ultimately boosting satisfaction and loyalty. As one industry proprietor noted, "Implementing the PAX A6650 has transformed how we engage with our clients, making transactions quicker and more effective, which they genuinely appreciate." This feedback highlights the positive impact of mobile POS systems with zap payment on client service within the flooring sector.

Zap Hosting: Flexible Payment Options for Flooring Businesses
Zap Hosting provides a range of adaptable financial solutions, including zap payment options, tailored specifically for flooring companies. With options like credit cards, ACH transfers, and digital wallets, clients can select their preferred transaction method, including zap payment, significantly enhancing their satisfaction. This flexibility not only fosters a positive customer experience but also drives sales growth, allowing businesses to cater to a wider array of transaction preferences.
Integrating Zap Hosting's financial solutions with existing systems, such as Floorzap, streamlines transaction management, enabling companies in the flooring industry to manage zap payment transactions efficiently. Success stories from various flooring retailers demonstrate that embracing diverse financial options leads to larger transaction sizes and improved cash flow. For instance, companies utilizing integrated billing systems report that over 50% of invoices are settled on the same day, showcasing the effectiveness of these solutions in accelerating revenue collection.
Industry leaders emphasize the necessity of accommodating various transaction preferences to remain competitive. Wesley Wright, Senior Vice President of Global Payment Alternatives for American Express, stated, "Accommodating varied transaction preferences is vital for enterprises to succeed in today's market." As the industry evolves, sellers must adapt to consumer demands for flexibility in transaction options. By leveraging Zap Hosting's capabilities, businesses in the sector can enhance operational efficiency and build long-term trust with clients, positioning themselves for sustained growth in a dynamic marketplace.

Service Buddy Growth Marketplace: Enhance Payment Functionalities with Add-Ons
The Service Buddy Growth Marketplace stands out by offering a variety of add-ons designed to enhance transaction features specifically for companies in the flooring sector. These tools - ranging from advanced reporting to client relationship management and marketing automation - empower businesses to customize their software experience according to their unique needs.
By integrating these add-ons, flooring professionals can significantly improve their transaction processes and elevate overall operational efficiency. Imagine having the ability to streamline your operations while enhancing customer interactions. The marketplace also features innovative solutions like BuddyLeads and AI Bot, which further enrich customer engagement and facilitate transaction collection.
Are you ready to transform your business operations? Embrace the potential of these tools and take your flooring business to the next level.

Zap Payment: Seamless Integration for Simplified Flooring Payment Processes
Zap Payment effortlessly connects with diverse management systems for surfaces, transforming transaction processes for enterprises. Imagine being able to handle transactions directly within your existing software - this integration significantly reduces manual data entry and minimizes errors. With features like automated billing reminders, businesses in the flooring sector can see a 20% increase in timely transactions through recurring invoicing, enhancing cash flow management.
Moreover, transaction tracking capabilities offer real-time insights, ensuring accurate billing and improving customer satisfaction. After all, errors in billing often lead to delayed transactions, making precise tracking essential. By optimizing transaction processes and integrating smoothly with current tools, flooring enterprises can focus on delivering exceptional service while maintaining a steady cash flow. This positions them for growth in a competitive market.
Success stories from flooring companies utilizing Zap Payment illustrate this transformative impact. Many report that Zap Payments lead to faster transactions and improved operational efficiency. Are you ready to elevate your business operations and join the ranks of those experiencing these benefits?

Conclusion
Integrating advanced payment solutions into flooring businesses is not just beneficial; it’s essential for enhancing operational efficiency and improving customer satisfaction. By adopting systems like Zap Payment and BuddyPay, flooring professionals can streamline transaction processes, ensuring faster and more reliable payment handling. This ultimately drives growth and strengthens client relationships.
Key insights throughout this article highlight the importance of integrated payment systems, such as those offered by Service Buddy and DNA Payments. These platforms facilitate seamless transactions and provide valuable data analytics, enabling businesses to make informed decisions. The emphasis on automation through tools like Zapier underscores the potential for increased productivity by minimizing manual errors and accelerating invoicing processes.
As the flooring industry evolves, embracing these innovative payment solutions is crucial for staying competitive. Companies that adapt to consumer preferences for flexible and efficient payment options will enhance their operational capabilities and foster long-term trust and loyalty among clients. The time to act is now-investing in these technologies can position flooring businesses for sustained success in a rapidly changing market.
Frequently Asked Questions
What is Service Buddy and how does it benefit flooring businesses?
Service Buddy is a management software platform that integrates financial solutions, such as zap payment, to streamline operations for flooring companies. It allows professionals to manage quotes, jobs, and transactions from a single interface, boosting productivity and enhancing client satisfaction.
What is zap payment and why is it important for flooring operations?
Zap payment is an integrated financial solution that simplifies transaction processes for flooring businesses. It allows for efficient management of payments, leading to stronger client relationships and driving growth by providing a streamlined transaction experience.
How does BuddyPay enhance the payment process for flooring professionals?
BuddyPay enables flooring professionals to zap payment transactions directly from their proposals, allowing clients to make immediate payments once a quote is approved. This feature reduces the time between service delivery and payment collection, improving cash flow and customer satisfaction.
What are the advantages of using Zap Payment Systems?
Zap Payment Systems offer a comprehensive range of transaction processing solutions, including mobile transaction acceptance and real-time monitoring. These features enhance cash flow, minimize delays in receiving funds, and support various transaction methods, catering to client preferences.
What impact do integrated financial solutions have on customer engagement?
Integrated financial solutions, such as zap payment, significantly influence purchasing decisions, with 93% of consumers indicating that viewing products in their local currency affects their choices. This highlights the importance of these solutions in enhancing customer engagement.
What are some success stories related to the use of these integrated systems in the flooring sector?
Companies leveraging integrated management software like Service Buddy and zap payment have reported significant improvements in operational efficiency and revenue generation, showcasing the transformative impact of such technology in the flooring industry.
Why is cash flow management critical for flooring businesses?
Cash flow is essential for keeping an enterprise operational, as emphasized by industry experts. Solutions like BuddyPay support effective cash flow management, which is crucial for sustainable growth in a competitive market.
How can flooring businesses maximize the benefits of BuddyPay?
To maximize the benefits of BuddyPay, business owners should ensure their teams are well-trained on the system's features and regularly assess transaction processes to enhance efficiency and drive success.
List of Sources
- Service Buddy: Streamline Flooring Operations with Integrated Payment Solutions
- 32 Payment Processing Industry Statistics + Trends [2025] | Airwallex US (https://airwallex.com/us/blog/payment-processing-industry-statistics)
- How secure payments help flooring retailers grow their business (https://cyncly.com/en/resources/blog/the-importance-of-integrated-payments)
- Floorzap launches an integrated payment processing solution - Floor Covering News (https://fcnews.net/2025/04/floorzap-launches-an-integrated-payment-processing-solution)
- Payment Processing Industry Stats for 2025 - PayCompass (https://paycompass.com/blog/payment-processing-industry-stats)
- The Future of Flooring Retail: How Advanced Analytics and Integrated Financing Solutions are Driving Growth and Customer Satisfaction (https://floortrendsmag.com/articles/112178-the-future-of-flooring-retail-how-advanced-analytics-and-integrated-financing-solutions-are-driving-growth-and-customer-satisfaction)
- Zap Payment Systems: Comprehensive Payment Processing for Flooring Businesses
- Floorzap launches an integrated payment processing solution - Floor Covering News (https://fcnews.net/2025/04/floorzap-launches-an-integrated-payment-processing-solution)
- Payment Processing Solutions Market | Global Market Analysis Report - 2035 (https://futuremarketinsights.com/reports/payment-processing-solutions-market)
- How secure payments help flooring retailers grow their business (https://cyncly.com/en/resources/blog/the-importance-of-integrated-payments)
- Payment Processing Solutions Market Size, Share, Forecast 2033 (https://sphericalinsights.com/our-insights/payment-processing-solutions-market)
- Floorzap Revolutionizes Flooring Retail: Unveils Powerful New Payment System (https://prweb.com/releases/floorzap-revolutionizes-flooring-retail-unveils-powerful-new-payment-system-302421358.html)
- BuddyPay: Accelerate Payments Directly from Flooring Proposals
- SMBs Trade Fees for Liquidity as Instant Payments Replace Credit Lines | PYMNTS.com (https://pymnts.com/smbs/2025/smbs-trade-fees-for-liquidity-as-instant-payments-replace-credit-lines)
- 10 Thought-Provoking Cash Flow Quotes and Expressions (https://forwardly.com/blog/10-thought-provoking-cash-flow-quotes-and-expressions)
- How secure payments help flooring retailers grow their business (https://cyncly.com/en/resources/blog/the-importance-of-integrated-payments)
- DNA Payments: Advanced Payment Solutions for Flooring Professionals
- Payment Processing Industry Stats for 2025 - PayCompass (https://paycompass.com/blog/payment-processing-industry-stats)
- Top 25 Quotes For Lean Business Inspiration - Leading Edge Group (https://leadingedgegroup.com/top-25-quotes-for-lean-business-inspiration)
- How To Discuss Costs and Financing With Your Flooring Remodeler | Modernize (https://modernize.com/homeowner-resources/flooring/how-to-discuss-costs-and-financing-with-your-flooring-remodeler)
- Scoring flooring: Industry stats for 2024 - Floor Covering News (https://fcnews.net/2025/06/scoring-flooring-industry-stats-for-2024)
- Zapier: Automate Payment Processes for Flooring Operations
- 10 Accounts Payable Automation Statistics to Know (https://quadient.com/en/blog/ap-automation-by-the-numbers-10-statistics-to-know)
- Automation Statistics 2025: Comprehensive Industry Data and Market Insights (https://thunderbit.com/blog/automation-statistics-industry-data-insights)
- 50+ accounts payable statistics about AI, automation, & more (https://stampli.com/blog/accounts-payable/accounts-payable-statistics)
- Floorzap launches an integrated payment processing solution - Floor Covering News (https://fcnews.net/2025/04/floorzap-launches-an-integrated-payment-processing-solution)
- Augmenting Automation | News | Floor Covering Weekly (https://floorcoveringweekly.com/main/topnews/43510)
- Floorzap Payments: Tailored Solutions for Flooring Payment Needs
- Payment Processing Industry Stats for 2025 - PayCompass (https://paycompass.com/blog/payment-processing-industry-stats)
- How secure payments help flooring retailers grow their business (https://cyncly.com/en/resources/blog/the-importance-of-integrated-payments)
- Floorzap launches an integrated payment processing solution - Floor Covering News (https://fcnews.net/2025/04/floorzap-launches-an-integrated-payment-processing-solution)
- Floorzap Revolutionizes Flooring Retail: Unveils Powerful New Payment System (https://floorzap.com/news/floorzap-revolutionizes-flooring-retail-unveils-powerful-new-payment-system)
- PAX A6650 Handheld POS: Enhance Customer Service in Flooring Transactions
- Case Studies (https://msdynamicsworld.com/case_studies)
- Business Advantages of a POS System (September 2019) | Expert Market (https://expertmarket.com/pos/pos-system-advantages)
- Handheld POS System Explained: Enhancing Retail Experiences (https://dbs4pos.com/handheld-pos-system)
- India POS Device Market Size, Share & Analysis | 2034 (https://expertmarketresearch.com/reports/india-pos-device-market)
- Revolutionizing Mobility: PAX Technology, Inc., Introduces the World’s First IP67 Certified Android SmartPOS PDA » PAX Technology (https://pax.us/about/press-room/revolutionizing-mobility-pax-technology-inc-introduces-the-worlds-first-ip67-certified-android-smartpos-pda)
- Zap Hosting: Flexible Payment Options for Flooring Businesses
- How secure payments help flooring retailers grow their business (https://cyncly.com/en/resources/blog/the-importance-of-integrated-payments)
- Floorzap launches an integrated payment processing solution - Floor Covering News (https://fcnews.net/2025/04/floorzap-launches-an-integrated-payment-processing-solution)
- Floorzap Revolutionizes Flooring Retail: Unveils Powerful New Payment System (https://floorzap.com/news/floorzap-revolutionizes-flooring-retail-unveils-powerful-new-payment-system)
- 11 Quotes in Payments, FinTech, and Money to Remember (https://prove.com/blog/11-quotes-payments-fintech-money-remember)
- Service Buddy Growth Marketplace: Enhance Payment Functionalities with Add-Ons
- Floorzap launches an integrated payment processing solution - Floor Covering News (https://fcnews.net/2025/04/floorzap-launches-an-integrated-payment-processing-solution)
- 10 Samples of Quotes for Flooring Services to Boost Efficiency (https://blog.servicebuddy.io/10-samples-of-quotes-for-flooring-services-to-boost-efficiency)
- Top CRM Statistics For 2025 | Startups.co.uk (https://startups.co.uk/crm-software/crm-statistics)
- Stay up to date from our team with our latest blogs (https://servicebuddy.io/blog)
- Floorzap Revolutionizes Flooring Retail: Unveils Powerful New Payment System (https://floorzap.com/news/floorzap-revolutionizes-flooring-retail-unveils-powerful-new-payment-system)
- Zap Payment: Seamless Integration for Simplified Flooring Payment Processes
- Floorzap launches an integrated payment processing solution - Floor Covering News (https://fcnews.net/2025/04/floorzap-launches-an-integrated-payment-processing-solution)
- How secure payments help flooring retailers grow their business (https://cyncly.com/en/resources/blog/the-importance-of-integrated-payments)
- Master Simple Invoicing Software for Your Flooring Business (https://blog.servicebuddy.io/master-simple-invoicing-software-for-your-flooring-business)
See Service Buddy in action with a live demo
Everything you need to run your flooring business, Service Buddy is your all-in-one management platform.

