Why Choose Travertine Tile for Your Business
Learn ten reasons travertine tile is a strong choice for flooring projects, offering durability, natural beauty, and long-lasting value for customers.
Introduction
The allure of travertine tile captivates with its beauty and practicality, making it a compelling choice for both residential and commercial spaces. Its unique patterns and earthy tones not only enhance the aesthetic appeal of any environment but also stand out for their durability and versatility. As businesses and homeowners seek materials that blend elegance with functionality, one must consider: how can travertine tile transform flooring solutions while adding significant value? By exploring the myriad benefits of travertine, we uncover why it remains a top contender in the ever-evolving landscape of interior design.
Service Buddy: Enhance Your Flooring Business Operations with Efficient Management Tools
Service Buddy presents a robust suite of management tools specifically tailored for the floor covering sector, effectively replacing outdated spreadsheets and fragmented systems. By centralizing quoting, job management, and client communication, it significantly boosts productivity, allowing professionals to concentrate on delivering exceptional service. Notably, features like BuddyPay streamline payment processes, enabling businesses to receive payments faster and more efficiently.
Companies such as XYZ Corp. have reported a 25% increase in project completion rates, while ABC Flooring Inc. has seen a 15% rise in overall productivity after adopting these integrated management tools. As Shana Doan, a leader in the field, aptly noted, "This specialized software has transformed the way these companies handle their surface requirements, offering a broad array of advantages that significantly affect their profits."
In light of the flooring industry's evolution, embracing these advanced solutions is vital for maintaining competitiveness and enhancing operational efficiency. Flooring business owners must recognize that the adoption of such tools is not merely beneficial but essential for thriving in a rapidly changing market.

Natural Aesthetic: Transform Your Home with the Unique Beauty of Travertine Tile
The natural beauty of travertine tile near me stands out, featuring unique patterns and earthy tones that can significantly enhance any environment. The warm hues and diverse textures of travertine tile near me create a welcoming atmosphere, making it an exceptional choice for both residential and commercial settings. Whether enhancing living rooms, kitchens, or outdoor patios, using travertine tile near me infuses spaces with elegance and sophistication. The timeless charm of travertine tile near me ensures its status as a sought-after material in 2025, as homeowners and designers recognize its ability to elevate interior aesthetics while providing durability and functionality.
Projects showcasing this natural stone exemplify its versatility—from rustic kitchens adorned with Subway variations to luxurious bathrooms highlighted by Calacatta Gold Shower Walls. As the market for stone flooring continues to expand, the Travertine Tile Market is projected to reach USD 5.2 Billion by 2033, growing at a CAGR of 5.2% from 2026 to 2033. This growth underscores travertine's appeal as a favored choice in the industry.
Moreover, the option to find travertine tile near me enhances property value and delivers a solid return on investment, making it an attractive choice for homeowners and investors alike. Are you ready to elevate your flooring solutions with travertine? Embrace the elegance and functionality it offers, and position your business for success in a competitive market.

Durability: Enjoy Long-Lasting Performance with Travertine Tile
Travertine tile is renowned for its exceptional durability, making it an ideal choice for high-traffic areas. Its natural composition allows it to resist cracking and chipping, ensuring that it retains its aesthetic appeal over time. With proper maintenance, this stone can last for decades, often exceeding 50 years in well-cared-for installations. Surface experts emphasize that this stone’s capacity to withstand heavy foot traffic without considerable deterioration makes it a wise investment for any surface project.
Real-world examples demonstrate that this stone not only endures the challenges of daily use but also acquires a lovely patina, enriching its character as it matures. This blend of durability and aesthetic charm reinforces its reputation as a top choice for surfaces. Investing in travertine tile near me means choosing a material that will not only stand the test of time but also enhance the beauty of your space.

Versatility: Utilize Travertine Tile in Various Home Applications
The remarkable versatility of travertine tile near me makes it an ideal choice for a variety of applications, including flooring, backsplashes, and wall cladding. Its unique ability to harmonize with diverse design styles—from rustic charm to sleek modernity—enhances both the aesthetic and functional qualities of any space. Designers frequently advocate for travertine tile near me due to its aesthetic appeal and strength, noting its capacity to elevate the atmosphere of kitchens, bathrooms, and living spaces alike.
For instance, employing natural stone as a backsplash not only adds elegance but also provides a functional surface that withstands moisture and stains. NT Pavers emphasizes its durability and resistance to moisture, reinforcing the practicality of this choice. In outdoor settings, stone pavers create inviting patios and walkways, seamlessly integrating with landscaping features. Additionally, incorporating stone in fireplace surrounds or as accent walls infuses warmth and elegance, making it a favored material among interior designers.
The adaptability of travertine allows for creative installations, such as combining it with wood or metal accents, which can enhance its visual appeal and establish a contemporary look. With an extensive range of colors and finishes—including polished, brushed, honed, and bush-hammered options—this travertine tile near me caters to diverse design preferences, making it a timeless choice for both residential and commercial spaces.
However, it is crucial to recognize that travertine requires high maintenance, including regular sealing to prevent damage, and it is sensitive to acidic substances that can cause etching. These factors must be considered when recommending this stone to clients.

Design Options: Explore the Variety of Colors and Finishes in Travertine Tile
Travertine tiles present a diverse selection of colors and finishes, including polished, honed, and tumbled varieties. The color spectrum spans classic beige and cream to deep browns and grays, facilitating seamless integration into any interior design scheme. Each finish impacts not only the tile's visual appeal but also its texture and slip resistance, making this stone suitable for a variety of applications, from stylish indoor environments to practical outdoor spaces.
Recent trends reveal that homeowners are increasingly favoring natural stone tiles, particularly finishes that enhance both beauty and functionality. For instance, refined limestone, such as Ivory Light Scabos, provides a matte surface that is visually appealing and slip-resistant, ideal for high-traffic areas.
Interior designers emphasize the importance of selecting the right stone color to establish the desired ambiance. Cihan Irgi notes that warm-hued stones like Noce Travertine foster an inviting atmosphere, while darker options like Emperador Dark Marble offer striking contrasts. This versatility enables designers to customize their selections to align with various styles, from rustic farmhouse to modern elegance.
Statistics show that finishes like brushed tumbled and honed stone are gaining popularity due to their durability and aesthetic qualities. For example, the Scabos Travertine Versailles Pattern Set, which combines natural reds, golds, and creams, is sought after for its rustic charm, appealing to those searching for travertine tile near me to enhance their interiors with a natural touch.
Incorporating this stone into design projects not only elevates visual appeal but also ensures longevity and ease of maintenance, making it a preferred choice for both residential and commercial spaces.

Texture: Add Depth and Character to Your Home with Travertine Tile
The unique texture of limestone tile adds depth and character to any environment. Its natural pits and grooves not only create visual intrigue but also offer a tactile experience that enhances the overall ambiance. This versatility enables the stone to excel in diverse settings, from rustic kitchens to modern bathrooms, rendering it a preferred option among designers.
Moreover, travertine tile near me can be beautifully combined with materials such as wood, metal, and glass, creating diverse aesthetics that cater to modern design preferences. As highlighted by industry specialists, the tactile quality of materials such as limestone significantly affects consumer preferences. Many are drawn to textured surfaces that convey a sense of warmth and authenticity.
Furthermore, strategic lighting can enhance the beauty of the stone, highlighting its unique texture and making it a focal point in any space. Projects featuring this type of stone often showcase its adaptability, illustrating how it can transform areas into inviting and stylish environments.
By incorporating limestone tile, homeowners can create a design that is both visually appealing and full of character, ensuring a lasting impression.

Maintenance: Benefit from the Low Upkeep of Travertine Tile
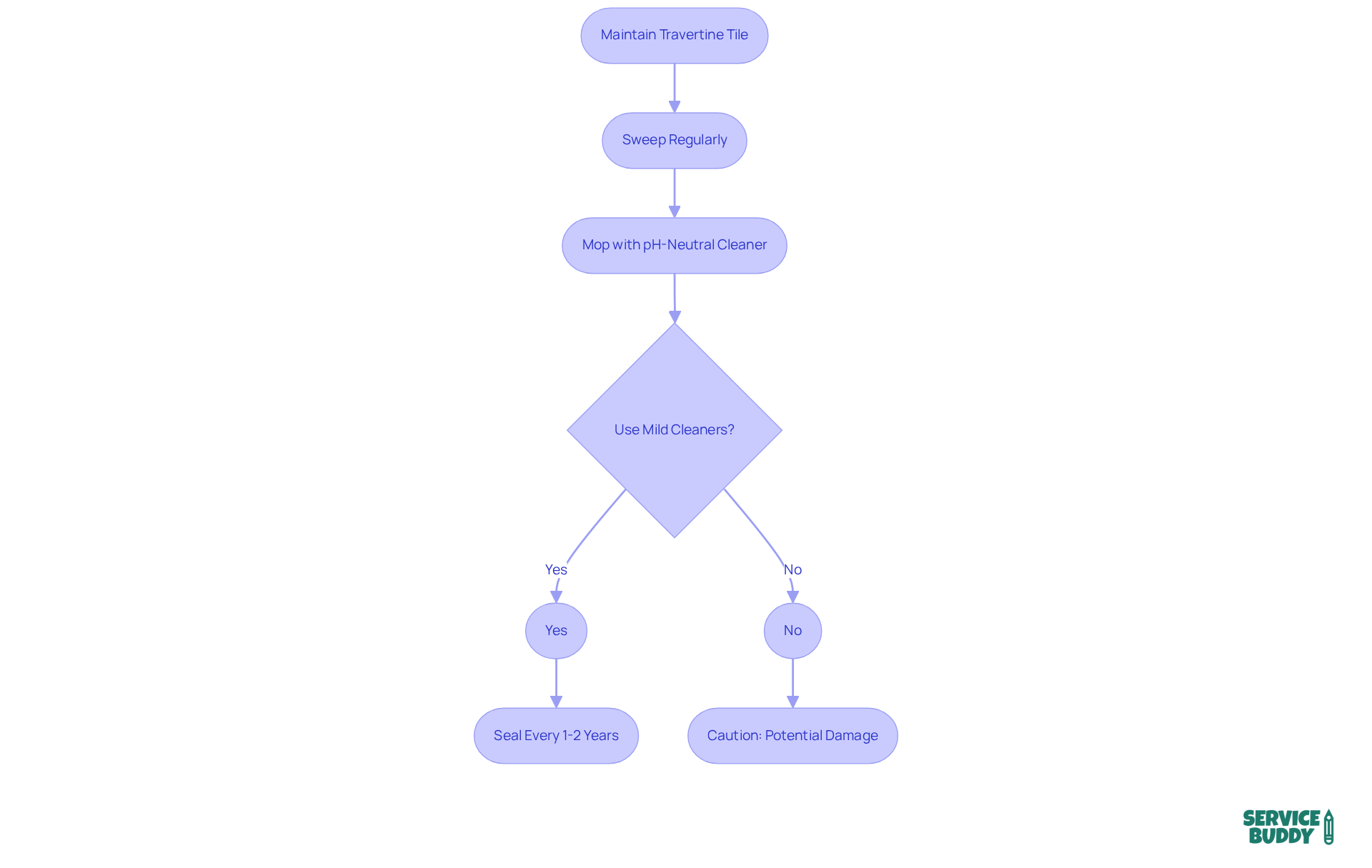
Travertine tile is distinguished by its low-maintenance requirements, especially when compared to other natural stones. A straightforward routine of regular sweeping and occasional mopping with a pH-neutral cleaner is typically sufficient to keep it in pristine condition. As one specialist noted, 'A regular cleaning regimen for stone is as straightforward as sweeping away the dust and mopping with a gentle cloth.' To enhance durability, sealing the tiles every one to two years is essential. This process establishes a protective barrier that repels liquids and prevents staining, ensuring that the stone remains both beautiful and functional for years to come.
Furthermore, homeowners can greatly benefit from expert advice emphasizing the importance of using mild cleaners and steering clear of acidic substances, which can compromise the stone's finish. With appropriate maintenance, travertine tile near me can uphold its elegance and appeal, making it an ideal choice for those seeking a fashionable yet functional surface solution. By following these guidelines, flooring business owners can confidently recommend travertine tile near me, knowing it meets both aesthetic and practical needs.

Eco-Friendliness: Choose Sustainable Materials with Travertine Tile
Travertine stands out as an eco-friendly flooring choice due to its organic composition and sustainable extraction methods. The process of acquiring this stone has a minimal environmental impact, with locally sourced material generating only 0.16 kg of CO2 equivalent emissions per square meter. In contrast, transporting natural stone within Europe increases CO2 equivalent emissions to 3.2 kg per square meter, while sourcing from distant locations, such as China, results in 7.9 kg. This significant difference underscores the environmental advantages of selecting local stone. Furthermore, its durability enhances sustainability; the stone's longevity means it does not require frequent replacement, thereby reducing waste and the demand for new materials.
Moreover, the thermal properties of travertine contribute to energy efficiency in homes. It helps regulate indoor temperatures, keeping spaces cooler in summer and warmer in winter, which can lead to lower energy consumption. As a genuine stone, this material is also VOC-free, enhancing indoor air quality and creating a healthier living space. NT Pavers emphasizes that "one of the most important reasons why this stone is the best eco-friendly material is that it is 100% natural." By selecting this natural stone, homeowners not only invest in an attractive surface option but also support eco-friendly practices that benefit both their properties and the planet. Additionally, incorporating limestone can boost the resale value of a property, resulting in a smart investment for homeowners and an attractive selling point for business proprietors.

Value Addition: Boost Your Home's Market Value with Travertine Tile
Installing stone tile can significantly enhance your home's market value, synonymous with luxury and durability. Properties featuring stone surfaces often attract higher bids, making it a smart investment for homeowners aiming to elevate their property's appeal. Research shows that homes with natural stone flooring, such as limestone, are highly desirable, with buyers willing to pay a premium for these enduring materials. The timeless allure of stone not only enhances visual appeal but also contributes to a polished and well-maintained appearance, resulting in greater perceived worth.
Real estate experts note that investing in stone flooring can yield substantial returns, particularly in high-traffic areas like kitchens and bathrooms, where durability and low maintenance are crucial. Additionally, outdoor spaces adorned with stone pavers create luxurious settings that enhance curb appeal, making properties more attractive to prospective buyers. While installation costs for stone may be higher than other materials, the long-term benefits and a return on investment of approximately 70 percent position it as a strategic choice.
Moreover, the eco-friendly attributes of stone appeal to environmentally conscious consumers, further enhancing its marketability. Regular maintenance and sealing are essential to preserving its appearance and longevity. Overall, stone flooring is not merely a design option; it is a strategic investment that can significantly bolster your home's equity.

Timeless Appeal: Enjoy the Enduring Style of Travertine Tile
Travertine tile exemplifies a timeless appeal that transcends fleeting design trends. Its classic aesthetic, characterized by unique natural variations, ensures it remains stylish across both traditional and contemporary settings. Designers emphasize the stone's ability to infuse spaces with elegance and sophistication, making it a preferred choice for discerning homeowners.
The enduring nature of this stone is reflected in its versatility, seamlessly complementing various design aesthetics while maintaining its charm over time. As consumer perceptions increasingly favor timeless flooring materials, this natural stone stands out as a symbol of enduring style, consistently enhancing the beauty and value of any space. Additionally, natural stone tiles are known for their durability and long-lasting investment value, making them a wise choice for homeowners.
Paul Eyers, a tile expert, observes that 'the unique veining and textures of this stone not only add sophistication but also ensure its relevance across design trends.' Furthermore, this type of stone's minimal processing and reduced carbon footprint highlight its sustainable qualities, appealing to environmentally conscious consumers.
Examples of long-lasting design trends featuring travertine tile near me include its use in luxurious spa-like bathrooms and elegant outdoor patios, showcasing its versatility and timelessness.

Conclusion
Choosing travertine tile is not merely a design decision; it is a strategic investment that marries aesthetic appeal with practical benefits, making it an optimal choice for both residential and commercial spaces. The unique beauty of travertine, with its natural patterns and warm tones, elevates any environment. Coupled with its durability, it promises long-lasting performance even in high-traffic areas. By selecting travertine tile, property owners enhance their spaces and contribute to increased property value, solidifying its status as a wise investment for homeowners and business owners alike.
This article underscores several compelling reasons to choose travertine tile:
- Its versatility in design applications allows for a range of colors and finishes.
- Its low maintenance requirements cater to the busy lifestyles of today’s homeowners and business owners.
- Travertine tile is an eco-friendly flooring option, aligning with sustainable practices.
- Its ability to withstand the test of time and evolving trends further reinforces its reputation as a preferred material in the flooring industry.
Incorporating travertine tile into design projects transcends mere flooring selection; it represents an investment in elegance, durability, and sustainability. As homeowners and businesses strive to create inviting and functional spaces, embracing the unique qualities of travertine tile leads to enhanced aesthetics and increased market value. By choosing this natural stone, individuals not only elevate their environments but also support eco-friendly practices, making travertine tile a prudent and stylish choice for the future.
Frequently Asked Questions
What is Service Buddy and how does it benefit flooring businesses?
Service Buddy is a suite of management tools designed for the flooring sector, replacing outdated spreadsheets and fragmented systems. It centralizes quoting, job management, and client communication, boosting productivity and allowing professionals to focus on delivering exceptional service.
What specific features does Service Buddy offer?
Notable features of Service Buddy include BuddyPay, which streamlines payment processes, enabling businesses to receive payments faster and more efficiently.
What improvements have companies experienced after adopting Service Buddy?
Companies like XYZ Corp. have reported a 25% increase in project completion rates, while ABC Flooring Inc. has seen a 15% rise in overall productivity after implementing these management tools.
Why is adopting advanced management tools essential for flooring businesses?
Embracing advanced management solutions is vital for maintaining competitiveness and enhancing operational efficiency in the evolving flooring industry.
What are the unique characteristics of travertine tile?
Travertine tile features unique patterns and earthy tones that enhance environments, creating a welcoming atmosphere. Its warm hues and diverse textures make it suitable for both residential and commercial settings.
How does travertine tile contribute to property value?
Using travertine tile can enhance property value and provide a solid return on investment, making it an attractive choice for homeowners and investors.
What is the projected market growth for travertine tile?
The Travertine Tile Market is projected to reach USD 5.2 Billion by 2033, growing at a CAGR of 5.2% from 2026 to 2033, indicating its increasing appeal in the industry.
What makes travertine tile durable?
Travertine tile is known for its exceptional durability, resisting cracking and chipping, making it ideal for high-traffic areas. With proper maintenance, it can last for decades, often exceeding 50 years.
How does travertine tile age over time?
As travertine tile matures, it acquires a lovely patina, enriching its character while maintaining its aesthetic appeal, making it a wise investment for surface projects.
List of Sources
- Service Buddy: Enhance Your Flooring Business Operations with Efficient Management Tools
- flooringbusinesssoftware.com (https://flooringbusinesssoftware.com/large-corporations-the-impact-of-flooring-software-on-large-corporations)
- Flooring Estimating Software Future-proof Strategies: Trends, Competitor Dynamics, and Opportunities 2025-2033 (https://datainsightsmarket.com/reports/flooring-estimating-software-1943405)
- dataintelo.com (https://dataintelo.com/report/global-flooring-estimating-software-market)
- Natural Aesthetic: Transform Your Home with the Unique Beauty of Travertine Tile
- surfacesgalore.com (https://surfacesgalore.com/blogs/news/does-travertine-add-value-to-your-equity-understanding-the-benefits-of-this-timeless-stone?srsltid=AfmBOooPdvfHzIT_FTfGZtGt4aUu_HYuzexb1liN8m1cFWBuqklZnAE5)
- linkedin.com (https://linkedin.com/pulse/travertine-tile-market-key-highlights-iot-forecasts-0aafc)
- surfacesgalore.com (https://surfacesgalore.com/blogs/news/2025-home-renovation-with-natural-stone-why-marble-and-travertine-are-still-the-top-choice-for-elegant-living?srsltid=AfmBOooW4XVkWgWIKiHvkGFww8wr80_y-gk6-ehsvVxh8EYrel0iohoo)
- porcelanosa.com (https://porcelanosa.com/trendbook/us/interior-design-natural-travertine-stone)
- markwideresearch.com (https://markwideresearch.com/travertine-tiles-market)
- Durability: Enjoy Long-Lasting Performance with Travertine Tile
- palazzotile.com (https://palazzotile.com/blogs/all/why-should-you-choose-travertine-tile)
- ntpavers.com (https://ntpavers.com/lifespan-and-durability-of-travertine-tile)
- thinbrickcompany.com (https://thinbrickcompany.com/blogs/news/is-travertine-tile-good-for-pools-the-ultimate-guide-for-2025)
- surfacesgalore.com (https://surfacesgalore.com/blogs/news/the-enduring-beauty-and-versatility-of-travertine-flooring?srsltid=AfmBOopN62RYwU7V29MGcE3oIcqOUFMehSFYeBkoLDQNZEsxZ9kAy_kg)
- Versatility: Utilize Travertine Tile in Various Home Applications
- fcnews.net (https://fcnews.net/2025/06/milestone-unveils-travertine-collection)
- porcelanosa.com (https://porcelanosa.com/trendbook/us/interior-design-natural-travertine-stone)
- rentbottomline.com (https://rentbottomline.com/blog/the-pros-and-cons-of-travertine-tiles)
- ntpavers.com (https://ntpavers.com/top-uses-of-travertine-tile-in-home-design)
- Design Options: Explore the Variety of Colors and Finishes in Travertine Tile
- surfacesgalore.com (https://surfacesgalore.com/blogs/news/2025-marble-and-travertine-design-trends-best-tile-mosaic-and-molding-ideas-for-every-space?srsltid=AfmBOoopK4Fn5m-ulBPgg12D4_6PyENxcg1jUJznjHVYb0KxjtTOdxQ6)
- alliedmarketresearch.com (https://alliedmarketresearch.com/travertine-flooring-market-A13020)
- fcnews.net (https://fcnews.net/2025/02/coverings-unveils-2025-top-tile-trends)
- porcelanosa.com (https://porcelanosa.com/trendbook/us/interior-design-natural-travertine-stone)
- surfacesgalore.com (https://surfacesgalore.com/blogs/news/2025-marble-and-travertine-trends-the-ultimate-guide?srsltid=AfmBOopx-y1i0pN1-LQFbka_xugQLW6O_b_ycgxY9-JPeGGnbB0BSVI1)
- Texture: Add Depth and Character to Your Home with Travertine Tile
- porcelanosa.com (https://porcelanosa.com/trendbook/us/interior-design-natural-travertine-stone)
- housebeautiful.com (https://housebeautiful.com/design-inspiration/a64309897/flooring-trends-2025)
- floortrendsmag.com (https://floortrendsmag.com/articles/113793-milestone-launches-travertine-collection-featuring-advanced-digital-texture-technology)
- sciencedirect.com (https://sciencedirect.com/science/article/pii/S2093791116302773)
- sirgrout.com (https://sirgrout.com/blog/travertine-maintenance-and-care-everything-you-need-to-know)
- Maintenance: Benefit from the Low Upkeep of Travertine Tile
- ntpavers.com (https://ntpavers.com/travertine-tile-maintenance-tips)
- castleshomeservice.com (https://castleshomeservice.com/expert-tips-for-maintaining-your-travertine-floors)
- justcallclassic.com (https://justcallclassic.com/blog/travertine-tiles-and-how-to-care-for-them)
- sirgrout.com (https://sirgrout.com/blog/travertine-maintenance-and-care-everything-you-need-to-know)
- stonedepot.com.au (https://stonedepot.com.au/blog/travertine-vs-porcelain-pavers-which-one-is-better)
- Eco-Friendliness: Choose Sustainable Materials with Travertine Tile
- ntpavers.com (https://ntpavers.com/travertine-tile-eco-friendly)
- surfacesgalore.com (https://surfacesgalore.com/blogs/news/why-travertine-is-the-best-choice-for-outdoor-areas-benefits-and-positive-effects?srsltid=AfmBOoquXvq7qM2sklzIm6Tr4R-GQ7MncT8pvjY4vYplHaco1luuAPx3)
- cupastone.com (https://cupastone.com/natural-stone-floor-coverings-study)
- carmelimports.com (https://carmelimports.com/blog/what-is-travertine-tile-2)
- rentbottomline.com (https://rentbottomline.com/blog/the-pros-and-cons-of-travertine-tiles)
- Value Addition: Boost Your Home's Market Value with Travertine Tile
- surfacesgalore.com (https://surfacesgalore.com/blogs/news/does-travertine-add-value-to-your-equity-understanding-the-benefits-of-this-timeless-stone?srsltid=AfmBOoqnDCn6ZdZUhNeeDkAhSpR9XL2rgtlni9ZjR9GeMveETpg3AOI_)
- tezmarble.com (https://tezmarble.com/does-travertine-pavers-increase-home-value)
- kuhnflooring.com (https://kuhnflooring.com/flooring-that-increases-your-homes-resale-value)
- surfacesgalore.com (https://surfacesgalore.com/blogs/news/is-tumbled-travertine-tile-still-a-stylish-choice-for-your-home-in-2025?srsltid=AfmBOoq8-gzKfZT79tgVo_nueNhs5XWF7xkpv9ZcSwqtgDgXgrEZDns8)
- floorking.net (https://floorking.net/blog/articles/the-impact-of-natural-stone-flooring-on-your-homes-value)
- Timeless Appeal: Enjoy the Enduring Style of Travertine Tile
- showtile.com.au (https://showtile.com.au/blog/timeless-luxury-the-allure-of-natural-stone-tiles-in-interior-design)
- tileoptima.com (https://tileoptima.com/the-timeless-appeal-of-natural-stone-in-hotel-design)
- surfacesgalore.com (https://surfacesgalore.com/blogs/news/the-enduring-appeal-of-natural-stone-in-architectural-history-from-ancient-wonders-to-modern-marvels?srsltid=AfmBOordRw7ly2Ri9vzAzbneFB2YJAbuFIShp1dt9-tRhwa6mILRVMEC)
- archivemarketresearch.com (https://archivemarketresearch.com/reports/travertine-tile-390795)
See Service Buddy in action with a live demo
Everything you need to run your flooring business, Service Buddy is your all-in-one management platform.



