Master Carpet Selection: A Step-by-Step Guide for Business Owners
Master carpet selection with key insights on types, quality metrics, and maintenance tips.
Introduction
Selecting the right carpet can significantly transform a business space. However, many owners find themselves overwhelmed by the myriad of choices available. Understanding the different types of carpet fibers, their unique qualities, and the specific needs of various rooms is essential for making an informed decision.
What occurs when the ideal carpet aligns with both aesthetics and functionality? This guide explores the crucial steps for mastering carpet selection, empowering business owners to enhance their environments while navigating the complexities of quality, maintenance, and style.
Understand Carpet Types and Materials
To make an informed selection of carpet, it is essential to understand the various types of carpet fibers available. The most common options include nylon, polyester, wool, and olefin, each possessing distinct characteristics that cater to different needs.
- Nylon stands out for its exceptional durability and resilience, making it the preferred choice for high-traffic areas. Its ability to withstand wear and tear is why it is favored by homeowners and businesses alike. Experts emphasize that nylon carpet retains its appearance over time, especially when it is treated for stain resistance.
- Polyester, on the other hand, is celebrated for its soft texture and affordability. While it may be less durable than nylon, advancements in technology have significantly improved its resilience and environmental friendliness, making it suitable for moderate foot traffic. Additionally, polyester carpet often comes with built-in stain resistance, appealing to budget-conscious consumers.
- When considering luxury, a carpet made of wool offers unparalleled comfort and visual charm. As a natural material, it provides notable durability, but it does come at a higher price point and requires more maintenance. Wool carpets are particularly appreciated for their , making them a preferred option for high-end installations.
- Lastly, olefin is known for its moisture and mildew resistance, making it ideal for outdoor applications or areas prone to spills. While it is one of the least expensive options, its durability may not match that of nylon or wool, making it better suited for low-traffic environments.
In addition to fiber types, consider the textile's pile structure—loop, cut, or a combination of both. Loop pile carpet is highly durable and resistant to stains, making it excellent for high-traffic areas. In contrast, cut pile options provide a softer feel but may display footprints and vacuum marks more easily. Furthermore, selecting the right carpet padding is essential, as it greatly affects the carpet's durability and functionality. Understanding these elements will assist you in effectively narrowing your options and choosing the ideal flooring for your requirements in 2025.

Evaluate Carpet Quality Metrics
When assessing carpet quality, it is essential to focus on several key metrics that can significantly impact your choice:
- Face Weight: Measured in ounces per square yard, a higher face weight typically indicates a denser and more durable carpet, making it a crucial factor in your decision-making process.
- Density: This metric reflects how closely packed the strands are; greater density often signifies improved durability and comfort, ensuring that your investment lasts.
- Twist Level: The number of twists in the fibers plays a vital role; a higher twist level can enhance both durability and texture retention, contributing to the longevity of the carpet.
- Stitches Per Inch (SPI): More stitches generally indicate a more durable fabric. For optimal quality, aim for at least 5 twists and a density rating of 2000 or above.
By understanding these metrics, you can better assess the rugs you are considering. This knowledge empowers you to select a carpet that will endure over time while meeting both aesthetic and functional needs.

Select Carpet Based on Room Requirements
When selecting carpet for different rooms, consider the following factors:
- Living Room: Opt for durable, stain-resistant carpets designed to withstand moderate foot traffic. Plush cut-pile flooring not only enhances comfort but also elevates the room's aesthetic appeal. Designers frequently recommend options that strike a balance between style and practicality, ensuring the space remains both inviting and functional.
- Bedroom: Select soft, cozy carpets, such as cut-pile or textured types, to create a welcoming atmosphere. These rugs contribute to a , making them ideal for relaxation and comfort.
- Dining Room: Low-pile carpet emerges as the best choice, as it is easier to clean and maintain, particularly in the event of spills. Their design minimizes the risk of crumbs and stains, aligning with consumer preferences for practicality in dining areas.
- High-Traffic Areas: For hallways and entryways, choose low-pile or loop carpet that resists crushing and matting. These rugs are engineered to endure the wear and tear of daily use while maintaining their appearance over time.
By aligning your flooring selections with the specific requirements of each room, you can significantly enhance both functionality and aesthetics, ensuring a cohesive and stylish look throughout the home.

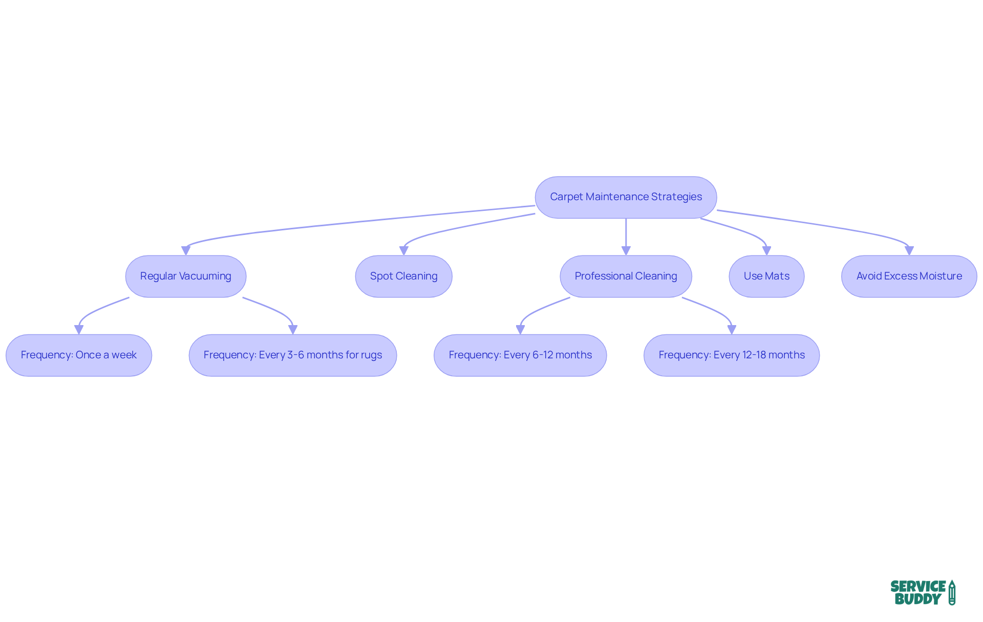
Maintain and Care for Your Carpet
To maintain and care for your carpet effectively in 2025, consider the following strategies:
- Regular Vacuuming: Aim to vacuum at least once a week, increasing frequency in high-traffic areas. This practice eliminates dirt and debris that accumulate quickly, particularly in homes with pets or children. Experts suggest that homes with significant foot traffic wash their rugs every 3 to 6 months to uphold their appearance and cleanliness. Furthermore, floor coverings in households with pets and children ought to typically be cleaned every 6 to 12 months to avoid the accumulation of allergens and dirt.
- Spot Cleaning: Handle spills immediately with suitable cleaning products to prevent marks from forming. Prompt measures greatly reduce the chance of lasting harm, as persistent stains can encourage bacteria and result in further degradation of fabric fibers.
- Professional Cleaning: Schedule a deep clean every 12 to 18 months to remove embedded dirt and allergens. For homes with pets or children, consider professional cleaning every 6 to 12 months. Routine professional cleaning not only prolongs the lifespan of floor coverings but also enhances indoor air quality by decreasing allergens and pollutants. As technician Jonathan noted, "Regular professional cleaning is essential to maintain the flooring's appearance and hygiene, especially in homes with high traffic."
- Use Mats: Position mats at entryways to reduce dirt brought onto the flooring. This simple measure significantly , especially in high-traffic areas like living rooms and hallways.
- Avoid Excess Moisture: Ensure that wet areas are dried promptly to prevent mold and mildew growth. Lingering moisture can lead to unpleasant odors and health concerns, making it crucial to maintain a dry environment.
By implementing these maintenance tips, you can keep your carpet looking fresh and extend its lifespan, which ensures a healthier and more inviting home environment. Remember, persistent stains that remain despite treatment indicate the need for professional cleaning to ensure hygiene.

Conclusion
Understanding the nuances of carpet selection is crucial for business owners aiming to create a welcoming and functional environment. By grasping the various types of carpet fibers, quality metrics, room-specific requirements, and maintenance strategies, informed decisions can be made that enhance both aesthetic appeal and durability.
This guide has explored essential carpet types such as nylon, polyester, wool, and olefin, highlighting their unique characteristics and suitability for different applications. Key quality metrics, including face weight, density, twist level, and stitches per inch, provide valuable insights into the longevity and performance of carpets. Furthermore, selecting the right carpet based on room requirements ensures that each space serves its intended purpose effectively, whether it be for comfort in a bedroom or durability in high-traffic areas.
Ultimately, the significance of proper carpet selection extends beyond mere aesthetics; it impacts the overall atmosphere and functionality of a space. By applying these insights and practices, business owners can create an inviting environment that not only meets the practical needs of their operations but also leaves a lasting impression on clients and visitors. Embrace this knowledge and take proactive steps in your carpet selection and maintenance journey to achieve a successful and stylish outcome.
Frequently Asked Questions
What are the main types of carpet fibers?
The main types of carpet fibers include nylon, polyester, wool, and olefin, each with distinct characteristics that cater to different needs.
What are the advantages of nylon carpet?
Nylon carpet is known for its exceptional durability and resilience, making it ideal for high-traffic areas. It retains its appearance over time, especially when treated for stain resistance.
How does polyester carpet compare to nylon?
Polyester carpet is celebrated for its soft texture and affordability. While it is less durable than nylon, advancements have improved its resilience, making it suitable for moderate foot traffic. It often features built-in stain resistance.
What are the benefits of wool carpet?
Wool carpet offers unparalleled comfort and visual charm as a natural material. It provides notable durability but comes at a higher price point and requires more maintenance. Wool is also appreciated for its ecological advantages.
What is olefin carpet best suited for?
Olefin carpet is known for its moisture and mildew resistance, making it ideal for outdoor applications or areas prone to spills. It is one of the least expensive options but is better suited for low-traffic environments due to its lower durability.
What are the different pile structures in carpets?
The two main pile structures are loop pile and cut pile. Loop pile is highly durable and resistant to stains, making it excellent for high-traffic areas, while cut pile provides a softer feel but may show footprints and vacuum marks more easily.
Why is carpet padding important?
Selecting the right carpet padding is essential as it greatly affects the carpet's durability and functionality. Proper padding can enhance the overall performance and longevity of the carpet.
List of Sources
- Understand Carpet Types and Materials
- bmdmaterials.com (https://bmdmaterials.com/bmdblog/understanding-carpet-in-2024)
- thespruce.com (https://thespruce.com/overview-of-carpet-choices-1315092)
- greatamericanfloorsky.com (https://greatamericanfloorsky.com/index.php/news/explaining-carpet-fibers-and-types)
- daltoncarpet.com (https://daltoncarpet.com/info-center/carpet/fiber-types)
- homecarpetone.com (https://homecarpetone.com/blogs/news/types-of-carpet-fibers?srsltid=AfmBOoqD2FRYjgbHn-VHtjRWRQt4W87qOC-eSLXzJr4FCdr68oGnkrsY)
- Evaluate Carpet Quality Metrics
- thedesignhousedfw.com (https://thedesignhousedfw.com/the-unseen-power-demystifying-carpet-density-and-its-importance)
- macflooringservices.com (https://macflooringservices.com/blog/articles/why-carpet-weight-matters-and-how-to-read-carpet-specifications)
- nationalfloorsdirect.com (https://nationalfloorsdirect.com/learn/articles/understanding-carpet-ounces-rating-what-face-weight-means-for-your-flooring-investment)
- thisoldhouse.com (https://thisoldhouse.com/flooring/21015489/on-the-carpet)
- facilitiesnet.com (https://facilitiesnet.com/flooring/topic/Carpet-Quality-Matters-Ways-to-Evaluate-Carpet-Quality--18640)
- Select Carpet Based on Room Requirements
- fullcirclefloors.com (https://fullcirclefloors.com/blog/articles/how-to-choose-the-perfect-carpet-for-different-rooms-in-your-home)
- flooringamerica.com (https://flooringamerica.com/blog/the-best-carpet-type-for-high-traffic-areas)
- bhg.com (https://bhg.com/best-carpet-6825258)
- messnerflooring.com (https://messnerflooring.com/best-carpet-for-high-traffic-areas)
- fcnews.net (https://fcnews.net/2023/06/carpet-stats-soft-surface-stagnates-in-2022)
- Maintain and Care for Your Carpet
- oxifresh.com (https://oxifresh.com/news/oxi-freshs-expert-spring-cleaning-tips-featured-in-prominent-media)
- fox40.com (https://fox40.com/business/press-releases/ein-presswire/845742815/bay-area-carpet-master-encourages-bay-area-families-to-refresh-their-homes-ahead-of-fall)
- stanleysteemer.com (https://stanleysteemer.com/blog/meet-the-services/how-often-should-you-clean-your-carpet)
- nationalfloorsdirect.com (https://nationalfloorsdirect.com/learn/articles/how-often-should-i-get-my-carpet-professionally-cleaned)
- godfreyhirst.com (https://godfreyhirst.com/na/news/carpet-care-na)
See Service Buddy in action with a live demo
Everything you need to run your flooring business, Service Buddy is your all-in-one management platform.




