10 SaaS Rebrand Strategy Experts for Flooring Business Owners
Discover top SaaS rebrand strategy experts to elevate your flooring business's identity.

Introduction
In the competitive landscape of the flooring industry, the importance of a strong brand identity is paramount. Flooring business owners are increasingly seeking the expertise of SaaS rebranding specialists to redefine their market presence and boost customer engagement. This article delves into ten leading rebranding strategy experts who offer innovative solutions tailored to the unique challenges of the flooring sector.
How can these specialists empower businesses not just to survive, but to thrive in an ever-evolving marketplace? The insights that follow may provide the answers and inspire a transformative journey for flooring brands.
Service Buddy: Transforming Flooring Business Operations
Service Buddy is revolutionizing floor covering operations by replacing outdated tools and spreadsheets with a comprehensive software solution tailored for the industry. This platform streamlines quoting, job management, and client communication, empowering flooring professionals to boost productivity and focus on their core competencies. By centralizing these vital processes, Service Buddy significantly enhances operational efficiency, leading to improved customer satisfaction and business growth.
Its user-friendly interface allows users to adapt quickly, while the integrated payment system, BuddyPay, accelerates payment processing, enabling companies to receive funds five times faster. Did you know that the estimating software market was valued at $1.48 billion in 2024 and is projected to reach $2.21 billion by 2031? This statistic underscores the increasing demand for effective solutions like Service Buddy.
Moreover, case studies reveal that companies leveraging such platforms have reported measurable improvements in operational efficiency. As Tom Strachan notes, "2025 presents an opportunity for businesses in the industry to reset, adapt, and grow by embracing modern solutions and staying ahead of market trends." This innovative approach positions Service Buddy as a key player in the flooring industry, driving tangible results and operational excellence for its users.

Rebrandify: Expert Strategies for SaaS Success
Rebrandify stands out as one of the leading SaaS rebrand strategy experts for SaaS companies, helping them redefine their identity to ensure it resonates with their target audience. By conducting thorough market analysis and crafting a unique value proposition, they establish a cohesive visual identity that embodies the company's essence. This strategic approach not only aligns with corporate objectives but also enhances market presence, making it essential for flooring business owners.
Consider this: how often do you receive feedback from your clients? By prioritizing client insights and analyzing market trends, Rebrandify, known as SaaS rebrand strategy experts for SaaS companies, ensures that rebranding efforts are effective and impactful. This is crucial in a competitive landscape where a strong identity can significantly influence consumer perceptions and purchasing decisions.
For flooring business owners, implementing these strategies can create a more compelling narrative. This transformation leads to increased customer engagement and loyalty, vital components for success in today’s market. Are you ready to elevate your brand and connect more deeply with your customers? Embrace the power of rebranding and watch your business thrive.

Branding Compass: Navigating Your SaaS Rebranding Journey
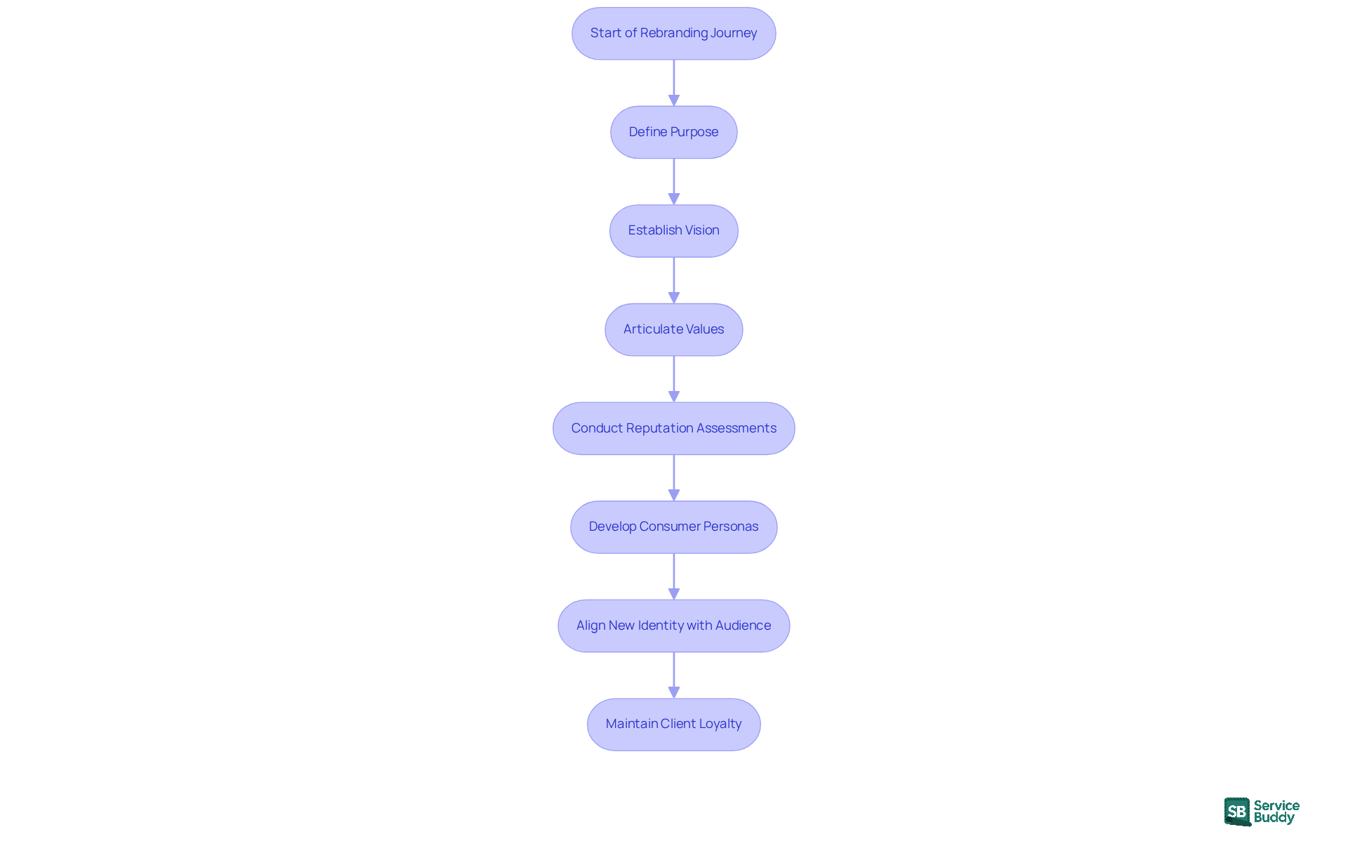
Branding Compass provides a strategic framework crafted by SaaS rebrand strategy experts for SaaS companies facing the challenges of rebranding. At the heart of this methodology lies the definition of purpose, vision, and values-essential guiding principles that steer the rebranding journey. By employing tools such as reputation assessments and consumer personas, companies can align their new identity with the expectations and needs of their target audience.
This structured approach is particularly beneficial for industry professionals. It not only facilitates a smoother transition but also plays a crucial role in maintaining client loyalty during the rebranding phase. Consider this: 86% of consumers deem authenticity vital when selecting brands to support. This statistic highlights the necessity for flooring businesses to articulate their brand values clearly throughout this transformative process.
Moreover, companies that effectively communicate their purpose and values can foster trust among clients, which is essential for sustaining loyalty amid changes. In the SaaS sector, where customer relationships are paramount, engaging SaaS rebrand strategy experts for SaaS companies to develop a thoughtful rebranding strategy that prioritizes these elements can significantly enhance customer retention and engagement. Are you ready to redefine your brand and strengthen your connection with clients?

SaaS Branding Agency: Crafting Distinct Brand Identities
SaaS Branding Agency stands out by crafting distinctive identities that truly resonate with target audiences. Their meticulous process involves thorough market analysis and competitor research, culminating in the development of engaging narratives that capture attention. By focusing on visual elements such as logos, color palettes, and typography, they empower companies to establish a memorable market presence.
For flooring business owners, investing in a unique identity isn't just a choice - it's a strategic move. A well-defined brand can significantly enhance recognition and foster client loyalty. Have you considered how a strong identity could impact your sales growth? By nurturing a brand that reflects your values and connects with your audience, you can drive not only recognition but also lasting relationships with your customers.
In today's competitive landscape, a distinctive identity is essential. Don't miss the opportunity to elevate your business - consider how a tailored branding strategy can transform your flooring company into a market leader.

Growth Marketing Pro: Elevating SaaS Brands Through Rebranding
Growth Marketing Pro specializes in elevating SaaS companies with the help of SaaS rebrand strategy experts for SaaS companies through strategic rebranding initiatives. Their approach emphasizes data-driven insights that shape marketing campaigns, optimize client touchpoints, and refine messaging. By focusing on these elements, organizations can effectively communicate their new identity and value proposition to their audience.
For flooring business proprietors, applying growth marketing tactics can significantly enhance visibility and client interaction, ultimately driving overall business success. Did you know that companies utilizing data-driven marketing are six times more likely to be profitable? Moreover, those that leverage client data see a 23% increase in profitability. This underscores the essential role of informed decision-making in achieving sustainable growth.
Optimizing client touchpoints not only enhances user experience but also fosters loyalty. In fact, 80% of consumers prefer brands that understand their preferences. Additionally, 61% of marketers actively monitor journey data, highlighting the importance of understanding client preferences in the realm of data-driven marketing.
By prioritizing these strategies and addressing the challenges of lengthy sales cycles and low lead quality, enterprises in the flooring sector can benefit from SaaS rebrand strategy experts for SaaS companies to navigate the complexities of rebranding and position themselves for success in a competitive market. An actionable tip for flooring business owners is to focus on intent data and personalized campaigns to boost customer engagement.

Brand Elevation: Redefining SaaS Brand Strategies
Brand Elevation is redefining marketing strategies to meet the ever-changing demands of the market and the expectations of consumers. Their approach includes comprehensive audits that pinpoint gaps in perception, allowing them to formulate strategies that enhance brand equity. Did you know that 82% of individuals are more likely to purchase from a company when they feel a strong emotional bond? By emphasizing storytelling and nurturing these emotional ties, Brand Elevation empowers enterprises to cultivate a more impactful presence.
For flooring experts, this redefined strategy not only strengthens client relationships but also drives increased market share, positioning them for sustained success in a competitive landscape. As Jay Baer aptly states, "Every company has a story to share." Leveraging this narrative can lead to a staggering 96% rise in conversion rates through emotional storytelling efforts. Flooring entrepreneurs are encouraged to conduct regular evaluations of their narratives, measuring the impact of their storytelling and emotional connection with clients. This practice is essential to ensure they remain competitive in the industry.

SaaS Rebranding Experts: Strategies for Market Differentiation
SaaS companies can rely on SaaS rebrand strategy experts for SaaS companies, who are pivotal in helping organizations stand out in a competitive market. They specialize in identifying unique selling propositions, analyzing competitor positioning, and crafting tailored marketing messages. By focusing on what sets a brand apart, the SaaS rebrand strategy experts for SaaS companies empower businesses to create compelling narratives that resonate with clients.
For flooring entrepreneurs, implementing differentiation strategies is not just beneficial; it’s essential. Such strategies can significantly enhance brand visibility and attract new clients. Have you considered how your brand can tell a unique story? By leveraging these insights, you can transform your approach and connect more deeply with your audience.
In today’s market, standing out is crucial. Don’t let your brand blend into the background. Embrace the power of differentiation and watch your business thrive.

Brand Strategy Group: Innovating SaaS Rebranding Approaches
Brand Strategy Group specializes in innovative methods as SaaS rebrand strategy experts for SaaS companies that drive growth. By leveraging technology, tapping into client insights, and fostering collaboration across teams, the SaaS rebrand strategy experts for SaaS companies create strategies that resonate. This approach not only captures attention but also builds interest in how SaaS rebrand strategy experts for SaaS companies can help businesses adapt to market trends.
For flooring professionals, embracing innovative branding is crucial. It can lead to enhanced customer experiences and increased loyalty. Imagine a dynamic identity that evolves with the market - this is not just a possibility; it’s a necessity.
Consider the impact: businesses that collaborate with SaaS rebrand strategy experts for SaaS companies often see significant improvements in customer engagement. Are you ready to transform your brand? By prioritizing innovation, you can position your business for success in a competitive landscape.
In conclusion, the path to growth lies in adopting innovative branding approaches. Don’t just keep pace with market trends - lead the way. Take action today and redefine your brand’s identity.
SaaS Brand Architects: Building Stronger Brand Foundations
SaaS identity architects are essential in laying down the robust foundations that fuel long-term growth. Their approach centers on defining core values, which act as the bedrock for all marketing initiatives. When organizations articulate these values clearly, they can craft messaging that resonates with their target audience, fostering trust and loyalty among clients.
For business owners in the flooring industry, investing in a solid foundation isn't merely a marketing tactic; it's a strategic necessity that can yield lasting success and a competitive edge in a crowded marketplace. Expert insights reveal that aligning identity with consumer values is particularly impactful in this sector, where authenticity and reliability reign supreme. In fact, research shows that 68% of US adults prefer products that mirror their personal values, highlighting the critical nature of this alignment.
Successful companies in the flooring industry demonstrate that a well-defined set of values, paired with clear and consistent messaging, significantly boosts customer trust and engagement. This, in turn, leads to improved business outcomes. Moreover, 77% of B2B marketing leaders assert that branding is vital for growth, reinforcing the need for a strong identity foundation. Consistent branding has been proven to drive a 10-20% increase in revenue growth, showcasing the financial benefits of investing in a cohesive identity.

Rebrand Agency: Pioneering SaaS Brand Transformations
As saas rebrand strategy experts for saas companies, Rebrand Agency stands as a leader in pioneering identity transformations. Their method, guided by saas rebrand strategy experts for saas companies, involves thorough evaluations of brand identities, strategic planning, and the execution of impactful rebranding initiatives. By focusing on aligning brand identity with organizational goals, they empower firms to navigate the complexities of transformation effectively.
For flooring business owners, partnering with a rebranding agency can facilitate a successful transition and enhance market positioning. Did you know that companies utilizing customized onboarding processes experience 25% higher customer retention rates? This statistic highlights the critical role of tailored strategies in today’s competitive landscape.
As the global SaaS market is set for significant growth, businesses in this sector should consult saas rebrand strategy experts for saas companies to adapt and stay ahead. Expert insights stress the necessity of regular brand audits to evaluate performance and respond to evolving user needs. Collaborating with a rebranding agency is not just a strategic move; it’s essential for flooring professionals aiming to thrive in a dynamic environment.

Conclusion
The journey toward successful rebranding for flooring businesses is fundamentally rooted in the expertise of SaaS rebrand strategy experts. These professionals leverage innovative strategies and data-driven insights to help companies redefine their identities, enhance operational efficiency, and thrive in a competitive marketplace. A strong brand identity is crucial; tailored approaches resonate with target audiences and foster lasting customer loyalty.
Key insights underscore the significance of adopting comprehensive branding strategies, such as those offered by:
- Service Buddy
- Rebrandify
- Other leading agencies
By focusing on market differentiation, emotional storytelling, and aligning brand values with consumer expectations, flooring business owners can position themselves for sustained growth. Moreover, utilizing data-driven marketing and maintaining a cohesive brand message are essential, as these elements drive customer engagement and retention.
Ultimately, the call to action is clear: flooring business owners must embrace the power of rebranding to elevate their market presence. Consulting with SaaS rebrand strategy experts and implementing innovative branding practices enables companies to adapt to changing market dynamics and lead the way in their industry. The time to redefine brand identities and enhance customer connections is now-seize the opportunity to transform your business and watch it flourish.
Frequently Asked Questions
What is Service Buddy and how does it benefit flooring professionals?
Service Buddy is a comprehensive software solution designed to transform flooring business operations by replacing outdated tools and spreadsheets. It streamlines quoting, job management, and client communication, allowing flooring professionals to enhance productivity and focus on their core competencies.
How does Service Buddy improve operational efficiency?
By centralizing vital processes, Service Buddy significantly enhances operational efficiency, which leads to improved customer satisfaction and business growth. Companies using this platform have reported measurable improvements in their operations.
What is BuddyPay and how does it benefit users?
BuddyPay is an integrated payment system within Service Buddy that accelerates payment processing, enabling companies to receive funds five times faster than traditional methods.
What is the current market trend for estimating software?
The estimating software market was valued at $1.48 billion in 2024 and is projected to reach $2.21 billion by 2031, indicating a growing demand for effective solutions like Service Buddy.
What role does Rebrandify play for SaaS companies?
Rebrandify specializes in helping SaaS companies redefine their identity through thorough market analysis and the creation of a unique value proposition. This helps establish a cohesive visual identity that resonates with their target audience.
Why is client feedback important for rebranding efforts?
Prioritizing client insights and analyzing market trends ensures that rebranding efforts are effective and impactful, which is crucial in a competitive landscape where a strong identity can influence consumer perceptions and purchasing decisions.
How can branding strategies enhance customer engagement for flooring businesses?
Implementing effective branding strategies can create a more compelling narrative, leading to increased customer engagement and loyalty, which are vital for success in today’s market.
What is the purpose of Branding Compass in the rebranding process?
Branding Compass provides a strategic framework for SaaS companies facing rebranding challenges, focusing on defining purpose, vision, and values. This helps align the new identity with the expectations and needs of the target audience.
How can companies maintain client loyalty during rebranding?
By clearly articulating their brand values and purpose throughout the rebranding process, companies can foster trust among clients, which is essential for sustaining loyalty amid changes.
What is the significance of authenticity in branding?
86% of consumers consider authenticity vital when selecting brands to support, highlighting the necessity for flooring businesses to communicate their brand values effectively during the rebranding journey.
List of Sources
- Service Buddy: Transforming Flooring Business Operations
- How Flooring CRM and Store Software Can Drive Business Growth in 2025 | Service Buddy (https://servicebuddy.io/blog/how-flooring-crm-and-store-software-can-drive-business-growth-in-2025)
- The Impact of Flooring Software on Project Efficiency — Kreo (https://kreo.net/news-2d-takeoff/the-impact-of-flooring-software-on-project-efficiency)
- Flooring Estimating Software Market Changing Market Structures Driving New Waves of Global Innovation (https://linkedin.com/pulse/flooring-estimating-software-market-changing-edsac)
- Smart Flooring Market Size, Share & Growth Analysis [2032] (https://fortunebusinessinsights.com/smart-flooring-market-107418)
- Software advances streamline operations - Floor Covering News (https://fcnews.net/2025/03/software-advances-streamline-operations)
- Rebrandify: Expert Strategies for SaaS Success
- Tech brands 2025: The most important branding updates and trends so far (https://thebranx.com/blog/tech-brands-2025-the-most-important-branding-updates-and-trends-so-far)
- BEST REBRANDING CAMPAIGN STATISTICS 2025 (https://amraandelma.com/rebranding-campaign-statistics)
- 51 Impactful Branding Statistics (New 2025 Data) (https://wisernotify.com/blog/branding-stats)
- Branding Quotes from the Experts for Inspiration | Ramotion Agency (https://ramotion.com/blog/branding-quotes)
- Brand Refresh or Full Rebrand? How SaaS Companies Make the Call | Backstory Branding - Insights (https://backstorybranding.com/insights/rebrand-and-brand-refresh-examples-saas-companies)
- Branding Compass: Navigating Your SaaS Rebranding Journey
- Tech brands 2025: The most important branding updates and trends so far (https://thebranx.com/blog/tech-brands-2025-the-most-important-branding-updates-and-trends-so-far)
- Rebranding Is Risky (Here’s How to Keep Customers On Your Side) | Clutch.co (https://clutch.co/resources/rebranding-consumer-insights-guide)
- The ROI of Branding: Building Brand Value, Backed by Stats (https://fuelforbrands.com/the-roi-of-branding-a-story-of-building-brand-value-backed-by-statistics)
- Branding Statistics 2025: 98+ Stats & Insights [Expert Analysis] - Marketing LTB (https://marketingltb.com/blog/statistics/branding-statistics)
- Top 40 Branding Statistics For 2025 To Shape Your Strategy (https://digitalsilk.com/digital-trends/top-branding-statistics)
- SaaS Branding Agency: Crafting Distinct Brand Identities
- Building A SaaS Brand: Key Strategies To Stand Out And Stay Relevant (https://forbes.com/councils/forbescommunicationscouncil/2025/08/14/building-a-saas-brand-key-strategies-to-stand-out-and-stay-relevant)
- 111 Unmissable SaaS Statistics for 2025 (https://zylo.com/blog/saas-statistics)
- 47 SaaS Statistics Every Business Leader Should Know In 2025 (https://digitalsilk.com/digital-trends/saas-statistics)
- SaaS startup branding 101: How to create a winning brand (https://thebranx.com/blog/saas-startup-branding-101-how-to-create-a-winning-brand)
- How To Build A Distinct Identity Through SaaS Branding. (https://smashbrand.com/articles/saas-branding)
- Growth Marketing Pro: Elevating SaaS Brands Through Rebranding
- Data-Driven Marketing Statistics 2025: 93+ Stats & Insights [Expert Analysis] - Marketing LTB (https://marketingltb.com/blog/statistics/data-driven-marketing-statistics)
- 60+ SaaS Statistics and Trends [2025] (https://cropink.com/saas-statistics)
- 2025 B2B SaaS Marketing Strategies: Trends, Channels & ABM (https://martal.ca/b2b-saas-marketing-strategies-lb)
- Data-Driven Differentiation Strategy for B2B SaaS Metrics That Matter (https://statsig.com/perspectives/data-driven-differentiation-b2b-saas)
- SaaS Marketing Statistics: Key Trends & Insights (2025) (https://citrusbug.com/blog/saas-marketing-statistics)
- Brand Elevation: Redefining SaaS Brand Strategies
- 26 Fresh Statistics On the Importance of Branding (https://huddlecreative.com/blog/statistics-on-the-importance-of-branding)
- Rebranding for the Future: Crafting a Unified Identity for SAAS Innovation – Storyright (https://storyright.com/case_studies/rebranding-for-the-future-crafting-a-unified-identity-for-saas-innovation)
- Best Quotes about Business Storytelling — The Storyteller Agency (https://thestorytelleragency.com/goodreads/best-quotes-about-business-storytelling)
- Business Strategy Management Case Studies | Strategic Business | MBA | Business Strategy Economics | Marketing | Management | Operations | Strategy | Business | Case Study (https://icmrindia.org/casestudies/Case_Studies.asp?cat=Marketing&pageno=2)
- SaaS Rebranding Experts: Strategies for Market Differentiation
- SaaS Marketing in 2025: 12 Proven Tips & Strategies That Work (https://kalungi.com/blog/saas-marketing-best-practices)
- Vizi – Livings Life Science Solutions (https://livingslifescience.com/case_studies/vizi)
- The Power Guide on How to Rebrand (https://gojilabs.com/blog/the-power-guide-on-how-to-rebrand)
- Competitive Differentiation: A Playbook for Winning in a Congested Marketplace - Hinge Marketing (https://hingemarketing.com/blog/story/competitive-differentiation-a-playbook-for-winning-in-a-congested-marketplace)
- SaaS Branding is More Than a Logo: How to Build a Brand Strategy [For B2C & B2B SaaS Brands] (https://excited.agency/blog/saas-branding)
- Brand Strategy Group: Innovating SaaS Rebranding Approaches
- 15 Best Branding Agencies for Startups in 2025 (https://vidico.com/news/branding-agencies-for-startups)
- The top 9 SaaS statistics that IT leaders need to know in 2025 (https://productiv.com/blog/it-saas-statistics)
- 111 Unmissable SaaS Statistics for 2025 (https://zylo.com/blog/saas-statistics)
- 200+ SaaS Statistics and Trends: Exploration of SaaS Growth and Adoption in 2025 (Updated) (https://userguiding.com/blog/saas-statistics-trends)
- Why leading brands are moving to SaaS marketing mix modelling - Marketing Tech News (https://marketingtechnews.net/news/why-leading-brands-are-moving-to-saas-marketing-mix-modelling)
- SaaS Brand Architects: Building Stronger Brand Foundations
- Building A SaaS Brand: Key Strategies To Stand Out And Stay Relevant (https://forbes.com/councils/forbescommunicationscouncil/2025/08/14/building-a-saas-brand-key-strategies-to-stand-out-and-stay-relevant)
- Must-Know Branding Statistics for 2025 to Boost Recognition (https://designrush.com/agency/logo-branding/trends/branding-statistics)
- 30 branding stats and facts (https://marq.com/blog/brand-statistics)
- Branding Statistics for Marketers (https://socalnewsgroup.com/2025/03/04/branding-statistics-for-marketers)
- SaaS startup branding 101: How to create a winning brand (https://thebranx.com/blog/saas-startup-branding-101-how-to-create-a-winning-brand)
- Rebrand Agency: Pioneering SaaS Brand Transformations
- 111 Unmissable SaaS Statistics for 2025 (https://zylo.com/blog/saas-statistics)
- 85 SaaS Statistics, Trends and Benchmarks for 2025 - Vena (https://venasolutions.com/blog/saas-statistics)
- The Ultimate Guide to Branding Principles for SaaS Startups | Neue World Insights (https://neue.world/insights/the-ultimate-guide-to-branding-principles-for-saas-startups)
- SaaS Branding is More Than a Logo: How to Build a Brand Strategy [For B2C & B2B SaaS Brands] (https://excited.agency/blog/saas-branding)
- 10 Business Leaders Share the Best Ways for SaaS Companies to Establish a Strong and Recognizable Brand Identity: A Techronicler Roundup - Techronicler (https://techronicler.com/10-business-leaders-share-the-best-ways-for-saas-companies-to-establish-a-strong-and-recognizable-brand-identity-a-techronicler-roundup)
See Service Buddy in action with a live demo
Everything you need to run your flooring business, Service Buddy is your all-in-one management platform.


