Carpet Binding: A Step-by-Step Pro Guide
Flooring professionals can master carpet binding with clear steps that improve durability, enhance craftsmanship, and create high-quality results for every project.
Introduction
Mastering the art of carpet binding is essential for flooring professionals aiming to elevate their craft. As the demand for customized home interiors continues to grow, understanding the various techniques and tools for edge finishing becomes crucial. This knowledge can significantly enhance both the visual appeal and durability of carpets. However, with multiple methods available—from traditional sewing to modern adhesive techniques—how can one determine the best approach for each project? This guide delves into the intricacies of carpet binding, offering step-by-step instructions and expert insights to ensure flawless results every time.
Understand Carpet Binding Basics
Edge finishing is essential for completing the borders of a rug, as it prevents fraying and enhances the overall appearance. This process involves applying a strip of fabric or synthetic material around the raw edges of the carpet. Several methods are commonly used:
- Sewing: This traditional technique employs a sewing machine to securely attach binding tape to the carpet edges, ensuring durability and a polished look.
- Gluing: A quicker option, this technique uses adhesive to attach the joining material to the floor covering, making it ideal for rapid projects.
- Instabind: A DIY-friendly solution, Instabind allows for easy application without the need for sewing, appealing to those seeking a straightforward approach.
As we look ahead to 2025, the trend in carpet finishing is shifting towards customization. Homeowners are increasingly seeking unique designs that reflect their personal style. Popular decorative binding styles now include bold contrast bindings, patterned bindings, and luxurious metallic finishes. These not only serve a functional purpose but also act as design statements. For instance, homeowners are mixing textures and incorporating monograms into their designs, showcasing their individuality.
Industry professionals observe that the choice between sewing and gluing methods often hinges on specific project requirements and desired aesthetics. While sewing remains a , gluing is gaining traction for its efficiency. Recent surveys indicate that approximately 60% of flooring professionals prefer sewing methods, while 40% opt for gluing techniques. This statistic, originating from an extensive survey by Carpet Designers Inc., underscores the importance of selecting the appropriate method based on project needs.
Successful textile joining projects illustrate the versatility of these techniques. Numerous flooring companies report enhanced customer satisfaction through customized joining options. For example, Carpet Warehouse in Cleveland, OH, has effectively adopted various fastening methods that cater to customer preferences, improving both aesthetics and functionality. As the market evolves, staying informed about the latest trends and methods in flooring will empower professionals to meet the diverse demands of their clients.

Gather Necessary Tools and Materials
To effectively secure your flooring, it is crucial to gather the in advance. Here’s what you’ll need:
- Binding Tape: Choose a fabric or synthetic binding tape that complements your carpet. Options vary in size and type, with costs typically ranging from $12.00 for basic polyester securing material to $100.00 for premium selections.
- Scissors: A sharp pair of scissors is essential for cutting both the adhesive strip and the carpet precisely.
- Hot Glue Gun: If you opt for the gluing technique, a reliable hot glue gun will be necessary for securing the connection.
- Sewing Machine: For those choosing a sewing approach, ensure your sewing machine is dependable and suitable for the materials you are working with.
- Measuring Tape: Accurate measurements are vital; use a measuring tape to determine the length of material needed for your project.
- Double-Sided Tape: This is useful for temporarily securing the assembly before applying it permanently, ensuring a neat finish.
Having these tools ready will streamline the process of creating a binding carpet, making it more efficient and effective. As highlighted by industry experts, investing in quality equipment can significantly enhance the durability and aesthetics of your finished flooring. This, in turn, leads to greater customer satisfaction and potential upselling opportunities.

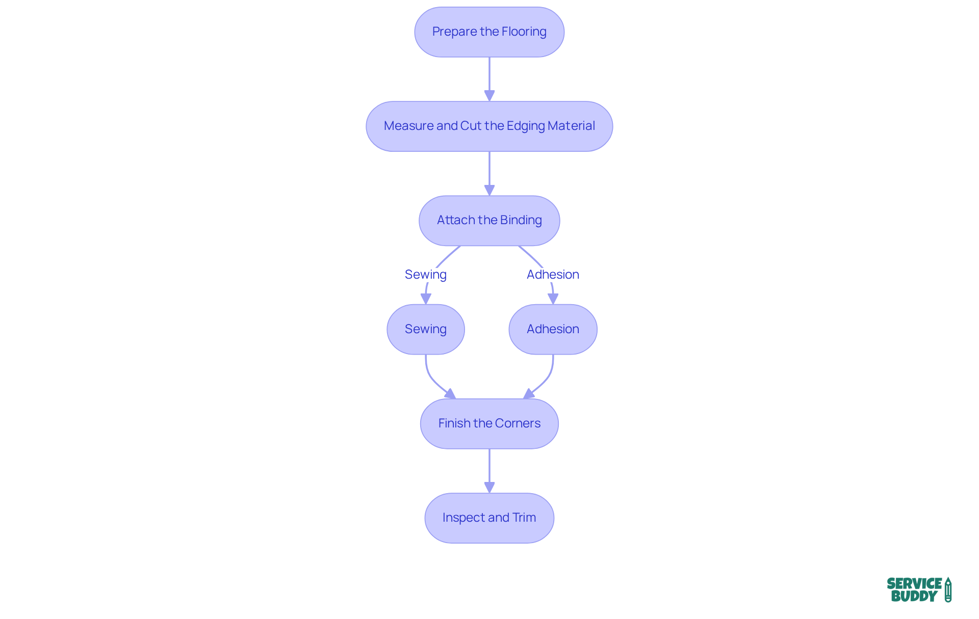
Follow the Step-by-Step Carpet Binding Process
To bind your carpet effectively, follow these steps:
- Prepare the Flooring: Ensure the edges are clean and free from debris. Trim any frayed edges to create a straight line.
- Measure and Cut the Edging Material: Measure the perimeter of the rug and cut the edging material accordingly, adding a few extra inches for overlap.
- Attach the Binding:
- For Sewing: Align the binding tape along the edge of the carpet, pin it in place, and sew it using a straight stitch.
- For Adhesion: Apply a thin line of hot glue along the edge of the carpet, press the securing strip into the glue, and hold it until it sets.
- Finish the Corners: For corners, fold the tape neatly and secure it with glue or stitches to create a clean finish.
- Inspect and Trim: Once the binding is attached, inspect the edges for any loose areas and trim excess binding if necessary.
Employing these methods not only enhances the visual appeal of your rugs but also significantly prolongs their durability by preventing fraying, particularly with the use of a binding carpet. The , for instance, streamlines the process with a hot glue application, ensuring a professional finish that flooring professionals can trust. As noted by industry experts, "Carpet edging can accomplish a host of things, like creating a signature aesthetic through the use of color, pattern, texture, and finishing technique" (Landry & Arcari). Efficient rug securing is essential for preserving the integrity and appearance of floor coverings, making it a valuable skill for any flooring expert. Moreover, securing is crucial for revitalizing aged fabrics or utilizing leftover material to produce rugs or runners, as it aids in maintaining their aesthetics and safety.

Troubleshoot Common Carpet Binding Issues
Common issues with binding carpet can significantly hinder the quality of your work. However, with the right troubleshooting techniques, you can resolve them effectively:
- Uneven Binding: To address uneven binding, first check the alignment before securing it. Use pins to hold the material in place while you sew or glue, ensuring a straight finish.
- Fraying Edges: If fraying occurs after securing, verify that the fastening material is firmly connected. Applying a seam sealer can provide additional protection against further fraying, as many flooring professionals recommend this technique for minor frays.
- Bubbles or Wrinkles: Should you encounter bubbles or wrinkles in the cover, gently peel back the tape and reapply it, smoothing it out as you go to achieve a flat surface.
- Difficulty at Corners: For challenging corners, mitering can create a cleaner finish. Cut the connection at a 45-degree angle and overlap it neatly to ensure a professional look.
Understanding these and their remedies can greatly enhance the success of your textile finishing projects. Ultimately, this leads to increased customer satisfaction and repeat business. According to industry insights, approximately 30% of flooring professionals report facing issues with binding carpet, which underscores the importance of mastering these troubleshooting techniques.

Conclusion
Mastering carpet binding is essential for flooring professionals aiming to enhance the durability and aesthetic appeal of their projects. By understanding the various methods—whether sewing, gluing, or utilizing DIY-friendly options like Instabind—professionals can select the most suitable approach tailored to their clients' needs. The shift towards customization in carpet finishing emphasizes functionality and allows for unique design expressions, making it crucial for experts to stay updated on industry trends.
Key insights discussed throughout the guide include:
- The importance of gathering the right tools and materials
- Following a step-by-step binding process
- Troubleshooting common issues that may arise
Each method has its advantages:
- Sewing is often preferred for durability
- Gluing offers efficiency for quicker projects
Recognizing and addressing potential problems can significantly improve the quality of finished work, leading to increased customer satisfaction.
Ultimately, the art of carpet binding transcends mere edge securing; it represents an opportunity to elevate flooring projects and meet diverse client demands. By embracing these techniques and trends, flooring professionals can enhance their skill set and position themselves as leaders in the evolving landscape of carpet design. Committing to mastering these techniques will not only benefit individual projects but also foster long-term relationships with clients who value quality and craftsmanship.
Frequently Asked Questions
What is carpet binding and why is it important?
Carpet binding is the process of finishing the edges of a rug to prevent fraying and enhance its overall appearance. It involves applying a strip of fabric or synthetic material around the raw edges of the carpet.
What are the common methods of carpet binding?
The common methods of carpet binding include: - Sewing: Using a sewing machine to attach binding tape securely to the carpet edges for durability and a polished look. - Gluing: Applying adhesive to attach the joining material quickly, ideal for rapid projects. - Instabind: A DIY-friendly solution that allows for easy application without sewing.
What trends are emerging in carpet binding as we approach 2025?
The trend in carpet binding is shifting towards customization, with homeowners seeking unique designs that reflect their personal style. Popular styles include bold contrast bindings, patterned bindings, and luxurious metallic finishes.
How do homeowners incorporate their personal style into carpet binding?
Homeowners are mixing textures and incorporating monograms into their designs, showcasing their individuality through customized binding options.
What factors influence the choice between sewing and gluing methods for carpet binding?
The choice between sewing and gluing methods often depends on specific project requirements and desired aesthetics. Sewing is preferred for its durability, while gluing is gaining popularity for its efficiency.
What do recent surveys indicate about the preferences of flooring professionals regarding binding methods?
Recent surveys indicate that approximately 60% of flooring professionals prefer sewing methods, while 40% opt for gluing techniques, highlighting the importance of selecting the appropriate method based on project needs.
How do flooring companies enhance customer satisfaction with carpet binding?
Flooring companies report enhanced customer satisfaction by offering customized joining options that cater to customer preferences, improving both aesthetics and functionality.
List of Sources
- Understand Carpet Binding Basics
- carpetwarehousecleveland.com (https://carpetwarehousecleveland.com/blog/articles/innovative-techniques-in-area-rug-binding-whats-trending-in-2025)
- landryandarcari.com (https://landryandarcari.com/blogs/news/carpet-binding-serging?srsltid=AfmBOoqnNgzHJIySS1n1k5eeI9gn03IdBcre0e2QXGXGuerwVXQs2qmK)
- bobgrubbscarpet.com (https://bobgrubbscarpet.com/blog/articles/the-latest-trends-in-carpet-binding-edging-styles-that-make-a-statement)
- homecarpetone.com (https://homecarpetone.com/blogs/news/the-ultimate-guide-to-rug-runner-edging-options?srsltid=AfmBOor4heijb5-F1a6ulTKw9iV_apnAcZ7lBDuRlm8_V2Q23Gj_Jsnr)
- Gather Necessary Tools and Materials
- bondproducts.com (https://bondproducts.com/invest-carpet-binding-equipment?srsltid=AfmBOorDrTTJ_nD6SldupNCjYdC5rzO883828sGOrCSXzvoc1e3Ciqtl)
- bondproducts.com (https://bondproducts.com/binding-machines-best?srsltid=AfmBOorA9pGgv4orMtmjpICLAGS2syJk17JEJXML8WHuvShgRl5vV_Oi)
- n-ccarpet.com (https://n-ccarpet.com/?srsltid=AfmBOop9JNcyIgPWgyHNR-kUyMU5p6XDS_fE6SSEhdCVkrxbEUjKNVeP)
- n-ccarpet.com (https://n-ccarpet.com/?route=product/category&path=600&srsltid=AfmBOorig6lb7bS6NvSuSTQrnVX4HVOkyl2KTLtofon0xajKkDIVgSC4)
- Follow the Step-by-Step Carpet Binding Process
- decorcomplete.com (https://decorcomplete.com/blog/articles/everything-you-need-to-know-about-carpet-binding)
- bobgrubbscarpet.com (https://bobgrubbscarpet.com/blog/articles/the-latest-trends-in-carpet-binding-edging-styles-that-make-a-statement)
- stair-rodsdirect.co.uk (https://stair-rodsdirect.co.uk/blogs/article/carpet-binding-transform-your-old-rugs-carpets-runners?srsltid=AfmBOorQJaAYo8O6shSbLhAcyyO7rvPw23t8toagR149ueJOZUYsKQ8m)
- landryandarcari.com (https://landryandarcari.com/blogs/news/carpet-binding-serging?srsltid=AfmBOoo0s8lfTsnJ4-vd9ERmsxHHS8dwq5z9GBG0Xn_l39KusIDJuNBC)
- workroomace.com (https://workroomace.com/blog/carpet-binding-near-me)
- Troubleshoot Common Carpet Binding Issues
- fcnews.net (https://fcnews.net/2023/06/carpet-stats-soft-surface-stagnates-in-2022)
- flooringamerica.com (https://flooringamerica.com/blog/4-common-carpet-problems-solutions)
- abc7news.com (https://abc7news.com/7-on-your-side-straighten-out-bumpy-unraveling-carpet/354234)
- dataintelo.com (https://dataintelo.com/report/carpet-binding-fabric-market)
- carpetstretchandrescue.com (https://carpetstretchandrescue.com/blog/repair-frayed-carpet-edges-for-a-seamless-fix.html)
See Service Buddy in action with a live demo
Everything you need to run your flooring business, Service Buddy is your all-in-one management platform.



