10 Essential Flooring CRM Tools to Streamline Your Business
Discover the top 10 flooring CRM tools to streamline your business operations and enhance efficiency.

Introduction
As the flooring industry evolves, integrating technology has become essential for businesses aiming to boost efficiency and enhance customer satisfaction. This article delves into ten crucial flooring CRM tools that streamline operations - from job management to invoicing - empowering professionals to focus on their core strengths. But with a plethora of options available, how can flooring businesses identify the tools that will truly elevate their operations and keep them competitive in a rapidly changing market?
Understanding the right technology can be a game-changer. By leveraging these tools, businesses can not only improve their workflow but also foster stronger relationships with their clients. The right CRM system can transform how you manage projects, track customer interactions, and handle invoicing, ultimately leading to increased satisfaction and loyalty.
So, are you ready to explore the solutions that can redefine your operational efficiency? Let's dive into the essential CRM tools that can help you navigate the complexities of the flooring industry.
Service Buddy: Streamline Operations with Comprehensive Flooring CRM
Service Buddy stands out as a specialized software solution tailored for the flooring sector, providing a comprehensive flooring CRM platform that effectively replaces outdated devices and spreadsheets. By seamlessly integrating quoting, job management, and client communication into a single, user-friendly interface, it streamlines operations and significantly boosts productivity. This holistic approach not only simplifies complex processes but also greatly enhances customer satisfaction, establishing Service Buddy as an indispensable tool for professionals eager to modernize their practices.
As the industry increasingly embraces digital transformation, flooring CRM platforms like Service Buddy play a pivotal role in enhancing efficiency and fostering growth. They empower organizations to focus on their core competencies while remaining competitive in a rapidly evolving market. With the rising trend of SaaS solutions in estimating software, Service Buddy positions itself as a leader in this shift, addressing the challenges posed by outdated systems. Notably, it features the integrated payment system BuddyPay, which allows companies to receive payments more swiftly, further solidifying its value in the flooring industry.

Jobber: Enhance Job Management for Timely Project Completion
Jobber stands out with its robust job management features tailored for businesses using flooring CRM. This powerful tool enables flooring professionals to effectively monitor task progress, allocate responsibilities, and oversee resources with ease.
Imagine having a user-friendly interface that allows you to track timelines effortlessly and ensure tasks are completed on schedule. This capability is crucial for client satisfaction and operational efficiency. In fact, industry specialists assert that effective job management tools can significantly boost completion rates. Organizations prioritizing such solutions report an impressive 72% success rate in meeting deadlines.
Flooring companies using flooring CRM have experienced remarkable improvements in their completion times, often reducing delays by as much as 30%. As the demand for efficient operations continues to rise, flooring CRM positions Jobber as a top choice for job management software in 2025. It not only helps manage the complexities of project oversight but also enhances productivity and client satisfaction.
Are you ready to elevate your flooring business? With Jobber, you can streamline your operations and achieve the success you’ve been striving for.

BuddyPay: Accelerate Payments and Improve Cash Flow
BuddyPay is a powerful integrated payment system within Service Buddy, specifically designed for flooring CRM in the flooring industry. It streamlines the payment process, allowing businesses to accept a variety of payment methods, including credit cards and ACH transfers. This capability not only accelerates cash flow but also significantly reduces the time spent on payment processing.
For flooring specialists, efficiently managing multiple transactions with flooring CRM is crucial. BuddyPay addresses this need by simplifying the payment experience, enabling users to focus on what they do best - serving their customers. Imagine the impact on your business when you can handle payments seamlessly, freeing up valuable time and resources.
Incorporating BuddyPay into your operations can transform your payment processing. With faster transactions and improved cash flow, you’ll find it easier to manage your finances and invest in growth opportunities. Why struggle with outdated payment methods when you can embrace a solution that enhances your efficiency and profitability?
Take action today and explore how BuddyPay can revolutionize your payment processes. Don’t let payment challenges hold you back - empower your flooring business with a flooring CRM and the tools it needs to thrive.

Service Buddy: Facilitate Seamless Client Communication
Service Buddy revolutionizes client communication with automated reminders, real-time updates, and digital quote approvals. These powerful features keep clients informed throughout the project lifecycle, fostering trust and satisfaction. By streamlining communication, flooring CRM enterprises can concentrate on delivering exceptional service instead of getting bogged down by administrative tasks.
Imagine a scenario where your clients are always in the loop, receiving timely updates that enhance their experience. This not only builds confidence but also strengthens your reputation in the industry. With Service Buddy, you can transform how you interact with clients, ensuring they feel valued and informed at every step.
In a competitive market, maintaining strong client relationships is crucial. By adopting these innovative communication tools, you position your business as a leader in customer service. Don't let administrative burdens hold you back; embrace technology that empowers you to excel in your operations.
GetJobber: Streamline Quoting for Accurate Estimates
GetJobber revolutionizes the quoting process for companies in the flooring CRM sector, allowing for the swift creation of comprehensive and precise estimates. With its user-friendly interface, businesses can easily add line item images and optional services, ensuring clients receive clear and detailed quotes. This level of accuracy is essential; it not only boosts the chances of securing jobs but also significantly minimizes disputes over pricing during projects.
Industry leaders emphasize that accurate estimates can greatly enhance job acquisition rates. Tools like GetJobber are indispensable for trade specialists using a flooring CRM to optimize operations and increase profitability. As Yusra Bintemohiuddin notes, surfaces have transitioned from mere functionality to lifestyle choices, influencing how individuals perceive their living spaces.
Moreover, a striking 84% of marketers in home services believe that inbound calls convert better than web form submissions. This statistic underscores the critical role of effective communication in securing jobs. To fully leverage the benefits of GetJobber, trade owners should harness its features to produce detailed estimates that not only outline the scope of work but also foster trust with clients. This approach ultimately leads to higher job acquisition rates.

Service Buddy: Simplify Invoicing for Timely Payments
Service Buddy revolutionizes invoicing for companies in the flooring industry with an intuitive flooring CRM system that allows for the swift generation and dispatch of professional invoices. Imagine having automated reminders and customizable templates at your fingertips - these features empower businesses to significantly enhance their payment collection processes.
Timely invoicing is not just a convenience; it’s essential for maintaining healthy cash flow and overall financial stability in the industry. Financial experts agree: consistent and prompt invoicing mitigates cash flow issues and fosters stronger client relationships. By automating invoicing processes, businesses can accelerate payment timelines, allowing them to concentrate on core operations while ensuring payments arrive on schedule.
This streamlined approach is crucial for thriving in a competitive market, where every dollar counts. Are you ready to transform your invoicing process and boost your business's financial health?

Jobber: Optimize Scheduling with Drag-and-Drop Calendar
Jobber's drag-and-drop calendar functionality revolutionizes scheduling for flooring companies using flooring CRM. It empowers users to allocate tasks effortlessly, rearrange appointments, and oversee team workloads in real-time. This intuitive flexibility significantly boosts productivity by ensuring optimal resource allocation-crucial for timely project completion.
Imagine reducing the time spent on administrative tasks. With the ability to visually manipulate schedules, teams can focus on core operations instead. As productivity expert Peter Drucker wisely noted, "Efficiency is doing things right. Effectiveness is doing the right things." This underscores the importance of streamlined scheduling in enhancing overall business performance.
The estimating software market is projected to grow at a CAGR of 8.4%, reaching around USD 2.5 billion by 2032. Solutions like flooring CRM are vital for companies striving to remain competitive and attentive to client requirements. Caterina Fake aptly stated, "Working on the right thing is probably more important than working hard," highlighting the significance of effective scheduling in maximizing team efforts.
By incorporating features such as project scheduling and bid management, estimating software for surface installation enhances job management. This makes it essential for professionals in the field, ensuring they can navigate their operational challenges with confidence.

Service Buddy: Leverage Marketing Support for Customer Acquisition
Service Buddy empowers flooring enterprises with essential marketing resources designed to enhance customer acquisition using flooring CRM. By offering customizable marketing tools and targeted campaigns, businesses can effectively connect with their ideal audience. This strategic approach is crucial for driving customer acquisition and fostering sustained growth in a competitive landscape.
Did you know that nearly 22% of renovation customers report that digital advertisements influence their purchasing decisions? By leveraging these marketing strategies, flooring companies can significantly boost their visibility and attract new clients through flooring CRM. Moreover, the importance of timely follow-up cannot be overstated. Research indicates that reaching out to leads within 24 hours can increase close rates by about 40%.
Service Buddy's tools facilitate this prompt follow-up, enabling industry professionals to streamline their outreach efforts. This positions them as trusted experts in the market, ultimately enhancing customer loyalty and driving success. Are you ready to elevate your marketing game and secure your place in the flooring industry?

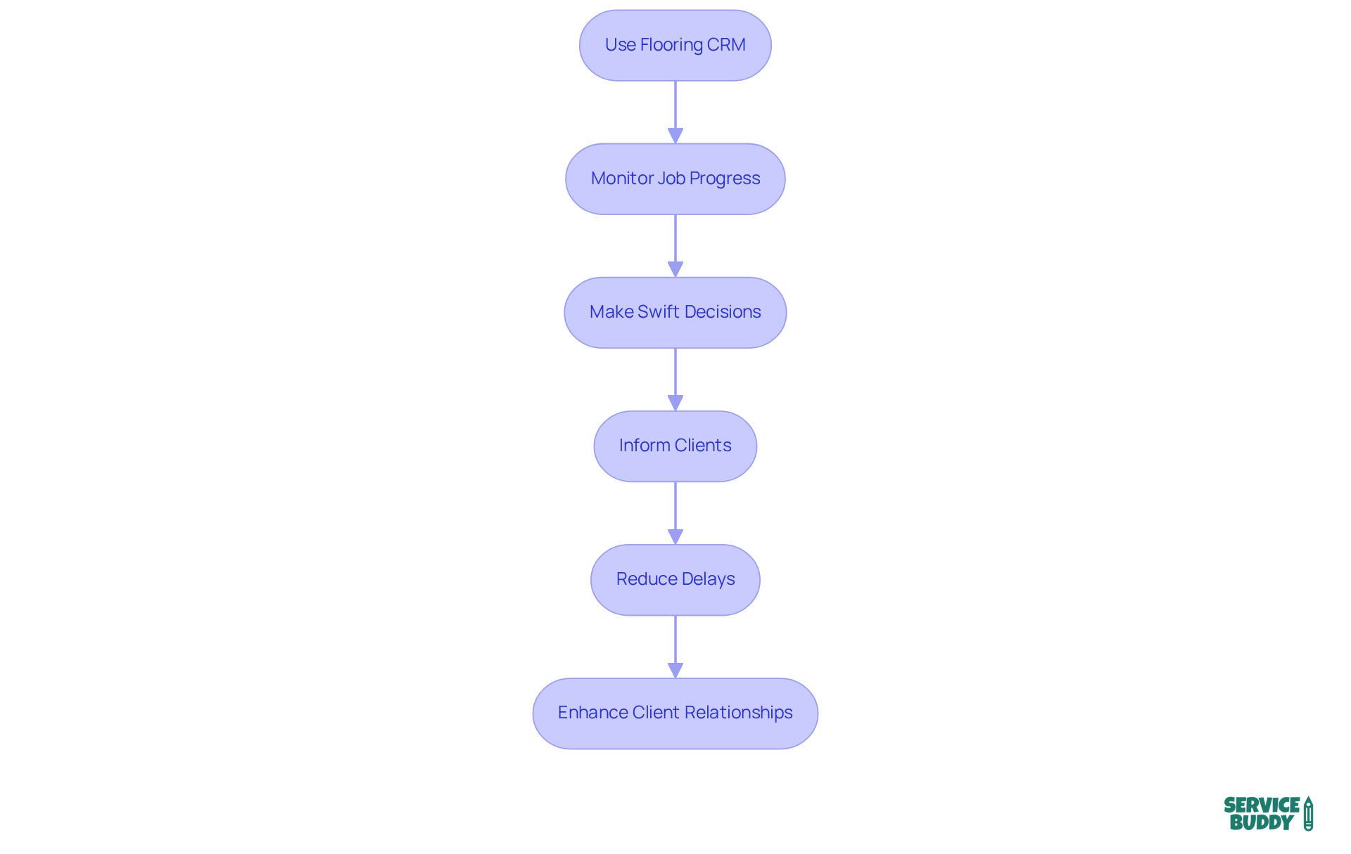
Jobber: Monitor Job Progress for On-Time Delivery
Jobber empowers companies in the flooring industry to use flooring CRM for monitoring job progress in real-time, providing a comprehensive overview of finished, ongoing, and upcoming tasks related to surface installation. This level of visibility enables managers to make swift decisions and necessary adjustments, ensuring installations remain on schedule.
By keeping clients informed about the status of their projects, businesses not only boost customer satisfaction but also cultivate long-term relationships. In fact, the integration of real-time tracking has been shown to reduce delays in the industry by up to 23%, significantly improving delivery times and operational efficiency.
As project management expert Tom DeMarco points out, effective management in the flooring sector hinges on having the right people and resources, which can be optimized through flooring CRM. Jobber provides these essential tools, allowing professionals to focus on delivering quality service.
Are you ready to enhance your operational efficiency and client relationships? With Jobber, you can transform your project management approach and stay ahead in the competitive flooring market.

Service Buddy: Integrate Tools for Enhanced Productivity
Service Buddy enables seamless integration with popular applications, allowing flooring companies to connect their workflows effectively using flooring CRM. This integration significantly boosts productivity by minimizing manual data entry and reducing administrative workload, ensuring that all tools operate cohesively. By unifying various systems, businesses can streamline their operations, allowing them to concentrate on delivering exceptional service to clients.
Consider this: companies leveraging flooring CRM report improved project management and operational efficiency. With data-driven insights, they can identify potential risks early and implement effective contingency plans. As a result, industry experts can enhance customer experiences and foster long-term relationships, ultimately driving revenue growth.
The shift towards integrated technology solutions is evident. In fact, 56% of flooring businesses prioritize ease of integration, while 74% emphasize cost when selecting software. This underscores the critical role that connected tools play in modernizing operations and maintaining competitiveness in a rapidly evolving market.
As one expert noted, contractors want all-in-one platforms, such as flooring CRM, that handle scheduling, inventory, sales tracking, and customer communication. This highlights the growing demand for comprehensive solutions in the industry. Flooring business owners must recognize these trends and consider how integrated solutions can transform their operations.

Conclusion
Integrating specialized flooring CRM tools is crucial for businesses looking to enhance operations and boost customer satisfaction. By adopting innovative solutions like Service Buddy and Jobber, flooring professionals can streamline processes, improve communication, and drive growth in a competitive landscape. These tools not only replace outdated systems but also empower businesses to focus on delivering exceptional service.
This article has highlighted key insights into the functionalities of various flooring CRM options. Service Buddy stands out for its client communication and invoicing capabilities, while Jobber excels in job management and scheduling features. The addition of BuddyPay accelerates payment processing, ensuring healthy cash flow. Each tool discussed plays a vital role in optimizing workflows, reducing administrative burdens, and enhancing overall productivity.
As the flooring industry evolves, leveraging these CRM tools is not just beneficial; it’s essential for success. Flooring businesses should explore these solutions further, considering how they can transform operations and improve client relationships. By investing in the right technology, flooring companies can position themselves as leaders in customer service and operational efficiency, paving the way for sustained growth and a competitive edge in 2025 and beyond.
Frequently Asked Questions
What is Service Buddy and how does it benefit the flooring industry?
Service Buddy is a specialized software solution designed for the flooring sector, providing a comprehensive flooring CRM platform that replaces outdated devices and spreadsheets. It integrates quoting, job management, and client communication into a single interface, streamlining operations and boosting productivity while enhancing customer satisfaction.
How does Service Buddy contribute to digital transformation in the flooring industry?
Service Buddy plays a pivotal role in digital transformation by enhancing efficiency and fostering growth. It empowers organizations to focus on their core competencies, helping them remain competitive in a rapidly evolving market, especially with the rise of SaaS solutions in estimating software.
What is BuddyPay and how does it enhance payment processing?
BuddyPay is an integrated payment system within Service Buddy that allows flooring businesses to accept various payment methods, including credit cards and ACH transfers. It streamlines the payment process, accelerates cash flow, and reduces the time spent on payment processing.
What are the job management features of Jobber?
Jobber offers robust job management features tailored for flooring professionals, enabling them to monitor task progress, allocate responsibilities, and oversee resources easily. This user-friendly interface helps track timelines and ensures tasks are completed on schedule, which is crucial for client satisfaction and operational efficiency.
How does effective job management impact project completion rates?
Effective job management tools, like Jobber, can significantly boost completion rates, with organizations prioritizing such solutions reporting a 72% success rate in meeting deadlines. Flooring companies using these tools have experienced improvements in completion times, often reducing delays by as much as 30%.
Why is it important for flooring businesses to adopt a flooring CRM?
Adopting a flooring CRM like Service Buddy or Jobber allows flooring businesses to streamline their operations, enhance productivity, improve client satisfaction, and manage complex processes more effectively, ultimately leading to better financial management and growth opportunities.
List of Sources
- Service Buddy: Streamline Operations with Comprehensive Flooring CRM
- What the Best Flooring Retailers Are Doing in 2025 (That Most Stores Still Aren’t) | Service Buddy (https://servicebuddy.io/blog/top-flooring-store-software-strategies-2025)
- Flooring Estimating Software Market Share, Size, Growth 2031 (https://theinsightpartners.com/reports/flooring-estimating-software-market)
- Increasing Productivity With Software: Top flooring software providers describe the leading digital tools they’ve developed for their retail and flooring customers – May 2025 (https://floordaily.net/floorfocus/increasing-productivity-with-software-top-flooring-software-providers-describe-the-leading-d)
- Flooring Estimating Software Future-proof Strategies: Trends, Competitor Dynamics, and Opportunities 2025-2033 (https://datainsightsmarket.com/reports/flooring-estimating-software-1943405)
- How Flooring CRM and Store Software Can Drive Business Growth in 2025 | Service Buddy (https://servicebuddy.io/blog/how-flooring-crm-and-store-software-can-drive-business-growth-in-2025)
- Jobber: Enhance Job Management for Timely Project Completion
- 40+ Project Management Statistics (https://explodingtopics.com/blog/project-management-stats)
- 110+ project management statistics and trends for 2025 (https://monday.com/blog/project-management/project-management-statistics)
- Industry Leader Jobber Unveils Exciting New AI Offerings for Home Service Businesses (https://prnewswire.com/news-releases/industry-leader-jobber-unveils-exciting-new-ai-offerings-for-home-service-businesses-302567290.html)
- 21 Project Management Statistics That Matter in 2025 (https://thedigitalprojectmanager.com/project-management/project-management-statistics)
- Jobber Releases New AI Offerings for Home Service Businesses (https://cleanfax.com/jobber-releases-new-ai-offerings-for-home-service-businesses)
- BuddyPay: Accelerate Payments and Improve Cash Flow
- 10 Integrated Accounting Software Solutions for Flooring Businesses | Service Buddy (https://servicebuddy.io/blog/10-integrated-accounting-software-solutions-for-flooring-businesses)
- 10 Ways Flooring Software with Embedded Payment System Boosts Business | Service Buddy (https://servicebuddy.io/blog/10-ways-flooring-software-with-embedded-payment-system-boosts-business)
- Embedded payments shift from utility to growth engine (https://ey.com/en_us/insights/payments/embedded-payments-shift-from-utility-to-growth-engine)
- 51 Flooring Industry Statistics (https://bookcleango.com/blog/flooring-industry-statistics)
- Service Buddy: Facilitate Seamless Client Communication
- What Trends Are Shaping Management Software for Flooring Businesses? (https://floorzap.com/blog/what-trends-are-shaping-management-software-for-flooring-businesses)
- How Automated Appointment Reminders Can Skyrocket Your Client Engagement (https://myaifrontdesk.com/blog-posts/how-automated-appointment-reminders-can-skyrocket-your-client-engagement)
- 6 Statistics Showing Why Automated Reminders Outperform Phone Calls (https://resolvepay.com/blog/6-statistics-showing-why-automated-reminders-outperform-phone-calls)
- QFloors Unveils Communication Tool for Installers | News | Floor Covering Weekly (https://floorcoveringweekly.com/main/topnews/qfloors-unveils-communication-tool-for-installers-42472)
- Increasing Productivity With Software: Top flooring software providers describe the leading digital tools they’ve developed for their retail and flooring customers – May 2025 (https://floordaily.net/floorfocus/increasing-productivity-with-software-top-flooring-software-providers-describe-the-leading-d)
- GetJobber: Streamline Quoting for Accurate Estimates
- TOP 20 FLOORING MARKETING STATISTICS 2025 | Amra And Elma LLC (https://amraandelma.com/flooring-marketing-statistics)
- Flooring Manufacturer to Close 3 Plants, Cut 500 Jobs At Christmastime (https://ien.com/operations/video/22954248/flooring-manufacturer-to-close-3-plants-cut-500-jobs-at-christmastime)
- Scoring flooring: Industry stats for 2024 - Floor Covering News (https://fcnews.net/2025/06/scoring-flooring-industry-stats-for-2024)
- TOP 25 ESTIMATING QUOTES | A-Z Quotes (https://azquotes.com/quotes/topics/estimating.html)
- Wood Flooring Industry Statistics - Terry Holmes Carpet & Flooring (https://holmesflooring.com/2022/12/03/wood-flooring-industry-statistics)
- Service Buddy: Simplify Invoicing for Timely Payments
- TOP 25 PAYMENT QUOTES (of 381) | A-Z Quotes (https://azquotes.com/quotes/topics/payment.html)
- 150 Quotes on Saving, Investing, and Financial Wellness (https://deliberatedirections.com/quotes-financial-wellness)
- 50 Empowering Quotes on Finances to Help Your Money Habits - Self. (https://self.inc/blog/quotes-on-finances)
- 5 Wise Quotes About Time Management and Money to Inspire You to Take Action - Free Invoicing Software for Small Businesses | Invoice Ninja (https://invoiceninja.com/5-quotes-about-time-management-money)
- Jobber: Optimize Scheduling with Drag-and-Drop Calendar
- 14 Inspirational Productivity Quotes For Your Office in 2023 (https://timewatch.com/blog/inspirational-productivity-quotes-2023)
- Flooring Estimating Software Market Report | Global Forecast From 2025 To 2033 (https://dataintelo.com/report/global-flooring-estimating-software-market)
- Flooring Estimating Software Market Size & Share Analysis - Growth Trends & Forecasts (2024 - 2031) (https://openpr.com/news/3626011/flooring-estimating-software-market-size-share-analysis)
- 100+ Quotes About Productivity to Supercharge your Team (https://quixy.com/blog/quotes-about-productivity)
- Sales Projections and Analysis in the Flooring Estimating Software Market: Expected CAGR of 8.8% by Application from 2025 to 2032 (https://linkedin.com/pulse/sales-projections-analysis-flooring-estimating-software-3lymf)
- Service Buddy: Leverage Marketing Support for Customer Acquisition
- TOP 20 FLOORING MARKETING STATISTICS 2025 | Amra And Elma LLC (https://amraandelma.com/flooring-marketing-statistics)
- 51 Flooring Industry Statistics (https://bookcleango.com/blog/flooring-industry-statistics)
- Flooring Marketing System for Flooring Contractors in 2025 | Flooring Marketer (https://barchart.com/story/news/30175573/flooring-marketing-system-for-flooring-contractors-in-2025-flooring-marketer)
- TOP 20 FLOORING INSTALLER MARKETING STATISTICS 2025 | Amra And Elma LLC (https://amraandelma.com/flooring-installer-marketing-statistics)
- 6 Insights from $15M in Flooring Marketing Campaigns (https://fiveninestrategy.com/flooring-marketing-insights)
- Jobber: Monitor Job Progress for On-Time Delivery
- Jobber unveils three new AI features for smoother business operations | Landscape Management (https://landscapemanagement.net/jobber-unveils-three-new-ai-features-for-smoother-business-operations)
- The Benefits of Real-Time Data in Jobsite Management - Zepth (https://zepth.com/the-benefits-of-real-time-data-in-jobsite-management)
- 6 Shocking Stats and Facts That Prove the Power of Real-Time Tracking (https://locate2u.com/delivery-management/6-shocking-stats-and-facts-that-prove-the-power-of-real-time-tracking)
- 50+ Project Management Quotes to Learn From (https://proprofsproject.com/blog/project-management-quotes)
- 5 ways real-time job tracking boosts efficiency (with examples) | BigChange (https://bigchange.com/blog/5-ways-real-time-job-tracking-boosts-efficiency-with-examples)
- Service Buddy: Integrate Tools for Enhanced Productivity
- What Trends Are Shaping Management Software for Flooring Businesses? (https://floorzap.com/blog/what-trends-are-shaping-management-software-for-flooring-businesses)
- Technology integration preferences in the flooring industry (https://cyncly.com/da/resources/blog/technology-integration-preferences-in-the-flooring-industry)
- How Data Analytics is Transforming the Flooring Industry (https://floorzap.com/blog/data-analytics-flooring-industry)
- Software advances streamline operations - Floor Covering News (https://fcnews.net/2025/03/software-advances-streamline-operations)
- Increasing Productivity With Software: Top flooring software providers describe the leading digital tools they’ve developed for their retail and flooring customers – May 2025 (https://floordaily.net/floorfocus/increasing-productivity-with-software-top-flooring-software-providers-describe-the-leading-d)
See Service Buddy in action with a live demo
Everything you need to run your flooring business, Service Buddy is your all-in-one management platform.


