Enhance Lead Management and CRM for Flooring Business Success
Optimize your flooring business with effective lead management and CRM strategies for success.
Introduction
In an industry where every interaction can lead to a significant sale, flooring businesses must master the art of lead management. This structured approach not only captures and nurtures potential clients but also transforms initial inquiries into lasting customer relationships.
By implementing effective strategies and utilizing advanced CRM systems, companies can enhance their sales processes and boost conversion rates. However, the challenge remains: how can flooring businesses streamline their lead management to stay ahead in a competitive market?
Define Lead Management in the Flooring Industry
Lead oversight in the floor covering sector represents a structured approach for capturing, tracking, and cultivating potential clients from their initial interaction to conversion. This process involves recognizing prospects generated through various channels, including referrals, online inquiries, and targeted marketing campaigns. By employing efficient prospect handling techniques, enterprises in the industry can prioritize opportunities based on their willingness to buy, thereby greatly enhancing sales initiatives and boosting conversion rates.
Utilizing tools such as enables companies to manage customer interactions, streamline follow-ups, and maintain a robust sales pipeline tailored to flooring products and services. Lead management and CRM systems offer scalability, enabling companies to adapt as they grow, and provide real-time insights into operations, which is crucial for effective oversight. Research indicates that pursuing opportunities within five minutes can significantly enhance conversion rates, underscoring the importance of prompt responses in opportunity oversight.
Moreover, effective prospect management strategies entail designing streamlined capture forms and specific landing pages that can elevate conversion rates. Offering incentives, such as free samples or consultations, can further encourage visitors to share their contact details, converting casual inquiries into valid prospects. As noted by industry specialists, providing the appropriate contacts at the optimal moment is vital for sustainable growth in the sector.
Integrating AI-driven tools can also enhance prospect qualification by filtering out low-intent inquiries based on urgency, budget, and project scope. This enables companies to focus on serious buyers, improving efficiency while fostering stronger customer relationships, ultimately leading to increased sales and customer loyalty. By emphasizing the efficient guidance of prospects, carpet companies can navigate the complexities of the market and achieve enduring success.

Highlight the Importance of Effective Lead Management
Efficient oversight of prospects is essential for flooring companies, significantly influencing both sales results and customer satisfaction. By optimizing prospect handling procedures, organizations can ensure prompt follow-ups and tailored communication, which are crucial for understanding customer needs. This approach not only increases the chances of but also nurtures lasting relationships with clients.
Consider a flooring seller that implements an organized contact handling system. Such a strategy can reduce response times and elevate conversion rates, ultimately leading to improved revenue. Statistics reveal that companies with successful prospect handling strategies experience higher customer satisfaction rates, as they can swiftly respond to inquiries and customize their offerings to meet specific client preferences.
Moreover, effective oversight of prospects enables businesses to identify patterns in consumer behavior, paving the way for more targeted marketing initiatives. A case study of a company that adopted lead management and CRM systems indicated a remarkable 22% increase in conversion rates within just three months, underscoring the importance of structured prospect tracking and follow-up.
By prioritizing efficient prospect oversight, flooring companies can secure a competitive edge in a rapidly evolving market. Are you ready to transform your prospect handling and drive your business forward?

Implement Proven Lead Management Strategies for Flooring Businesses
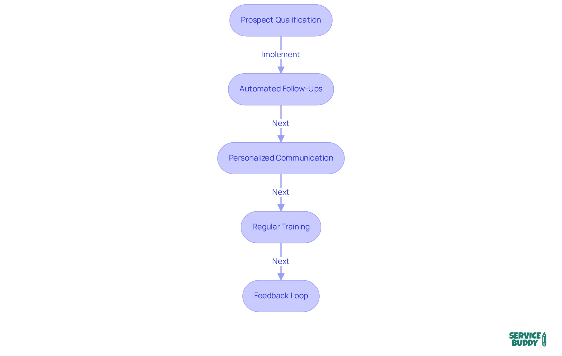
To implement effective lead management strategies, flooring businesses should consider the following best practices:
- Prospect Qualification: Establish a robust system to assess prospects based on their interest level and readiness to purchase. Evaluating prospects through their interactions with your business can assist in prioritizing follow-ups and concentrating efforts on genuine buyers. Employing AI tools can further enhance lead management and CRM by automatically qualifying prospects and identifying homeowners who are ready to purchase now.
- [Automated Follow-Ups](https://servicebuddy.io): Utilize automation tools to arrange follow-ups with prospects, ensuring prompt communication and preventing potential clients from falling through the gaps. Research indicates that prospects contacted within an hour are seven times more likely to convert, emphasizing the significance of speed in follow-up processes. The solution to slow follow-up is not more hours or new hires, but an automated follow-up system that incorporates lead management and CRM to enhance efficiency.
- Personalized Communication: Tailor your communication to address the unique requirements and preferences of each prospect. Customized messages significantly enhance engagement and conversion rates, making customers feel valued and understood.
- Regular Training: Invest in continuous education for your sales team on prospect handling best practices and the efficient use of technology. This ensures that your team is equipped to utilize lead management and CRM tools that streamline processes and improve efficiency.
- Feedback Loop: Establish a feedback system to gain insights from missed opportunities and continuously improve your prospect handling strategies. Examining why specific prospects did not convert can offer valuable insights, enabling you to modify your strategy and enhance future results. This organized feedback procedure is crucial for recognizing typical challenges in client handling, such as that can result in lost opportunities.

Utilize CRM Systems to Enhance Lead Management Efficiency
Establishing a lead management and CRM system is essential for enhancing management efficiency in flooring companies. A well-designed CRM provides several key advantages that can significantly impact operations:
- Centralized Data Management: Consolidating all contact information within a single platform allows businesses to easily access and update details as interactions unfold. This reduces reliance on spreadsheets and minimizes errors, streamlining the management process.
- : A CRM enables teams to oversee all communications with prospects, ensuring that everyone is informed of prior interactions. This continuity fosters a seamless experience for potential customers, enhancing trust and engagement.
- Reporting and Analytics: Utilizing CRM analytics offers valuable insights into prospect behavior and sales performance. These insights assist in refining opportunity handling techniques, enabling companies to focus on the most promising prospects. Statistics reveal that businesses employing CRM software can filter and prioritize qualified leads more effectively, resulting in faster follow-ups and higher close rates.
- Integration with Other Tools: Choosing a CRM that integrates with quoting and job management tools streamlines operations. This integration eliminates the need for multiple disconnected systems, enhancing overall efficiency. For example, Floorzap is a CRM tailored for carpet retailers, merging quoting, scheduling, and financial tools into one cohesive platform.
- Mobile Access: Ensuring that the CRM is accessible on mobile devices allows sales teams to manage leads while on-site—especially advantageous in an industry where site visits are common.
Implementing lead management and CRM not only reduces administrative tasks but also enables retailers to concentrate on building relationships and driving growth. As Steven Wang, CEO of Measure Square Corp, asserts, "Implementing a CRM system designed for the industry can increase efficiency, improve team alignment, and boost sales performance." By centralizing customer data, flooring businesses can significantly enhance their operational effectiveness.

Conclusion
Implementing effective lead management strategies is crucial for flooring businesses aiming to achieve sustainable success. By systematically capturing, tracking, and nurturing potential clients, companies can significantly boost their conversion rates and enhance customer satisfaction. The integration of lead management and CRM systems empowers businesses to streamline their processes, ensuring timely follow-ups and personalized communication that resonate with prospects.
Key insights from the article highlight the importance of:
- Prompt responses
- Automated follow-ups
- Tailored interactions in converting leads into loyal customers
The use of AI-driven tools for prospect qualification and the establishment of a robust CRM system further bolster operational efficiency. By adopting these best practices, flooring companies can not only improve their sales performance but also foster lasting relationships with their clients.
Ultimately, the significance of effective lead management cannot be overstated. Flooring businesses that prioritize structured prospect handling and leverage technology stand to gain a competitive edge in the market. Embracing these strategies is not just a pathway to increased sales; it is an investment in long-term growth and customer loyalty. Now is the time for flooring companies to enhance their lead management processes and drive their business forward.
Frequently Asked Questions
What is lead management in the flooring industry?
Lead management in the flooring industry is a structured approach for capturing, tracking, and nurturing potential clients from their first interaction to conversion. It includes recognizing prospects generated through referrals, online inquiries, and targeted marketing campaigns.
How does lead management enhance sales initiatives in the flooring sector?
By employing efficient prospect handling techniques, companies can prioritize opportunities based on their willingness to buy, which greatly enhances sales initiatives and boosts conversion rates.
What tools are commonly used for lead management in the flooring industry?
Companies typically use lead management and CRM systems to manage customer interactions, streamline follow-ups, and maintain a robust sales pipeline tailored to flooring products and services.
Why is prompt response important in lead management?
Research indicates that pursuing opportunities within five minutes can significantly enhance conversion rates, highlighting the importance of prompt responses in lead management.
What strategies are effective for managing prospects?
Effective strategies include designing streamlined capture forms and specific landing pages, offering incentives like free samples or consultations, and ensuring the right contacts are provided at the right time.
How can AI-driven tools improve prospect qualification?
AI-driven tools can filter out low-intent inquiries based on urgency, budget, and project scope, allowing companies to focus on serious buyers and improve efficiency in their sales processes.
What is the ultimate goal of effective lead management in the flooring industry?
The ultimate goal is to foster stronger customer relationships, increase sales, and achieve sustainable growth in the sector by effectively guiding prospects through the sales process.
List of Sources
- Define Lead Management in the Flooring Industry
- fcnews.net (https://fcnews.net/2025/04/trade-specific-crms-ease-retailers-growing-pains)
- cyncly.com (https://cyncly.com/en/resources/blog/capture-more-leads-with-these-flooring-specific-strategies)
- fcnews.net (https://fcnews.net/2025/08/why-lead-generation-matters-and-what-to-do-about-it)
- dolead.com (https://dolead.com/growth-hub/flooring-lead-generation-connect-with-ready-to-buy-homeowners)
- floorcoveringweekly.com (https://floorcoveringweekly.com/main/topnews/cyncly-to-show-flooring-software-solutions-at-tise-44230)
- Highlight the Importance of Effective Lead Management
- 16 Inspirational Lead Generation Quotes, Taglines and Phrases % (https://leadfuze.com/lead-generation-quotes)
- abstraktmg.com (https://abstraktmg.com/commercial-flooring-lead-generation-services)
- localpack.net (https://localpack.net/how-do-top-flooring-companies-consistently-generate-leads)
- floorzap.com (https://floorzap.com/blog/flooring-lead-management)
- broadlume.com (https://broadlume.com/blog/recap-lead-reporting-fueling-flooring-growth)
- Implement Proven Lead Management Strategies for Flooring Businesses
- floortrendsmag.com (https://floortrendsmag.com/articles/111091-how-to-leverage-marketing-automation-and-ai-to-increase-flooring-leads)
- fcnews.net (https://fcnews.net/2025/01/harnessing-the-power-of-strategic-follow-up)
- servicebuddy.io (https://servicebuddy.io/blog/the-silent-killer-of-flooring-profits-slow-follow-up)
- fcnews.net (https://fcnews.net/2025/02/embracing-ai-powered-selling-to-stay-ahead)
- 77+ Lead Generation Statistics & Trends (2025) (https://explodingtopics.com/blog/lead-generation-stats)
- Utilize CRM Systems to Enhance Lead Management Efficiency
- blog.marketing360.com (https://blog.marketing360.com/crm-software/why-every-flooring-store-needs-a-crm-to-boost-sales-and-improve-customer-relationships)
- floorzap.com (https://floorzap.com/blog/flooring-lead-management)
- floorzap.com (https://floorzap.com/blog/why-flooring-installers-need-a-crm)
- measuresquare.com (https://measuresquare.com/flooring-crm-software-adoption-benefits)
- fcnews.net (https://fcnews.net/2024/12/positioning-the-pros-of-successful-crm-adoption)
See Service Buddy in action with a live demo
Everything you need to run your flooring business, Service Buddy is your all-in-one management platform.




