10 SaaS Rebrand Strategy Consultant Examples for Flooring Businesses
Explore effective SaaS rebrand strategy consultant examples tailored for flooring businesses.

Introduction
The flooring industry is experiencing a remarkable transformation, fueled by the rise of Software as a Service (SaaS) solutions that streamline operations and enhance customer engagement. As businesses work to adapt and excel in a competitive landscape, the significance of effective rebranding strategies cannot be overstated. This article explores ten compelling examples of SaaS rebrand strategy consultants specifically designed for flooring businesses. These insights reveal how such strategies can elevate brand identity and drive growth.
What challenges do flooring companies encounter in the rebranding process? How can they harness SaaS innovations to navigate these hurdles? Let's delve into these questions and uncover actionable strategies that can empower flooring businesses to thrive.
Service Buddy: Transforming Flooring Operations with Streamlined SaaS Solutions
Service Buddy revolutionizes flooring operations by replacing outdated tools and spreadsheets with an all-in-one platform. This innovative software solution significantly enhances productivity by simplifying quoting, job management, and client communication. By centralizing these processes, flooring professionals can concentrate on their core competencies, ultimately leading to improved customer satisfaction and business growth.
Imagine a world where managing flooring projects is seamless and efficient. With Service Buddy, that world is a reality. The platform's user-friendly interface and embedded payment system, BuddyPay, empower businesses to streamline their operations and get paid faster. This makes it an essential tool for modern flooring retailers looking to thrive in a competitive market.
Are you ready to elevate your flooring business? By adopting Service Buddy, you can transform your operational challenges into opportunities for growth. Don't let outdated methods hold you back; embrace the future of flooring management today.
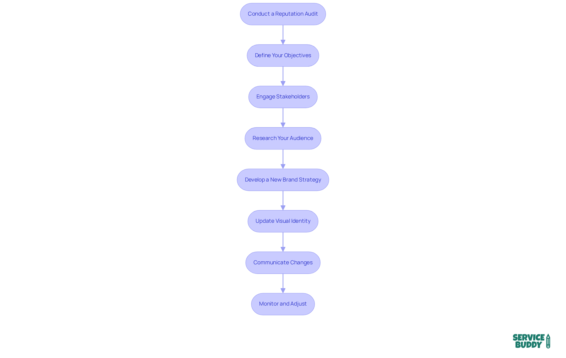
Powered by Search: The Ultimate SaaS Rebrand Checklist for Business Transformation
-
Conduct a Reputation Audit: Start by evaluating your current positioning to pinpoint strengths and weaknesses. Regular product audits are crucial for understanding user interactions and refining your messaging, ensuring it aligns with market needs. Did you know that nearly 40% of buyers prioritize ease of use with existing systems when purchasing software? This makes it essential to assess how your company meets these expectations.
-
Define Your Objectives: Clearly outline your goals for the rebrand. Establishing specific objectives not only guides the brand transformation process but also helps measure success. With the global SaaS industry projected to reach $793.1 billion by 2029, having clear objectives can effectively position your brand in this expanding sector.
-
Engage Stakeholders: Involve key stakeholders throughout the rebranding process to secure buy-in and support. Engaging stakeholders fosters a sense of ownership and can lead to more effective implementation. Research shows that companies with strong stakeholder engagement see improved outcomes in their branding efforts. Are you ready to involve your team?
-
Research Your Audience: Gain insights into your target market's needs and preferences. Understanding customer feedback is essential for influencing product development and ensuring your identity resonates with users. A cohesive website and content design are vital for reflecting company identity and building trust, as noted by industry experts.
-
Develop a New Brand Strategy: Create a cohesive strategy that aligns with your business goals. A well-defined identity strategy conveys clear values and nurtures connections that lead to repeat business and referrals. Companies that adapt their branding strategies based on honest feedback strengthen their market position. What adjustments can you make today?
-
Update Visual Identity: Refresh your logo, color palette, and other visual elements to reflect your new identity direction. A consistent visual identity strengthens recognition across all platforms, enhancing consumer trust. Inconsistent marketing can confuse clients and dilute your message, emphasizing the necessity for a cohesive strategy.
-
Communicate Changes: Plan how to inform customers and stakeholders about the rebrand. Clear communication of values and changes helps manage expectations and fosters familiarity. Remember, maintaining a consistent identity experience across all channels builds trust and loyalty.
-
Monitor and Adjust: After launching the rebrand, gather feedback and make necessary adjustments. Ongoing assessment of product performance enables quick reactions to changes in the economy and consumer demands. Companies that regularly evaluate their marketing strategy can adapt to shifting market conditions and enhance their overall effectiveness. Are you prepared to stay agile?

Excited Agency: Crafting a Strong SaaS Brand Identity for Lasting Impact
To establish a robust SaaS brand identity, flooring businesses must focus on several key elements:
-
Clear Value Proposition: What distinguishes your service from the competition? Clearly articulate this to capture attention and build interest.
-
Consistent Messaging: Every communication should reflect your brand's voice and values. This consistency fosters trust and reinforces your identity.
-
Visual Cohesion: Utilize consistent colors, fonts, and imagery across all platforms. This visual uniformity enhances recognition and strengthens your brand presence.
-
Customer-Centric Approach: Tailor your branding efforts to resonate with the needs and preferences of your target audience. Understanding their challenges is crucial for generating desire.
-
Emotional Connection: Craft a compelling brand story that resonates on a personal level. This connection fosters loyalty and trust, prompting action from your audience.
By focusing on these elements, flooring businesses can create a strong brand identity that not only stands out but also connects deeply with customers.

Backstory Branding: Successful SaaS Rebranding Examples to Inspire Your Strategy
-
Zendesk: Originally a straightforward help desk application, Zendesk underwent a significant transformation to become a comprehensive service platform. This rebranding not only prioritized user experience but also led to enhanced customer satisfaction and engagement. Studies reveal that post-rebranding, companies like Zendesk see a remarkable uptick in user retention and satisfaction, with 81% of consumers indicating they must trust a brand before considering a purchase.
-
Slack: Slack's branding evolution reflects a commitment to fostering a collaborative and engaging work environment. This strategic shift not only improved user perception but also facilitated its acquisition by Salesforce, highlighting saas rebrand strategy consultant examples that demonstrate the power of a well-executed rebrand in meeting market demands.
-
Mailchimp: Transitioning from an email marketing tool to a full-service marketing platform, Mailchimp's rebranding showcased its growth and expanded capabilities. This strategic pivot, informed by saas rebrand strategy consultant examples, allowed the company to better serve its clients and adapt to the evolving digital marketing landscape.
-
Dropbox: Dropbox's rebranding emphasized its role in collaboration and file sharing, aligning its identity with user needs. This strategic shift, exemplified by various saas rebrand strategy consultant examples, resulted in substantial growth in adoption within the creative industry, highlighting the critical importance of aligning messaging with customer expectations.
-
HubSpot: HubSpot transformed its identity to focus on inbound marketing, positioning itself as a thought leader in the industry. This strategic rebranding, as illustrated by saas rebrand strategy consultant examples, not only enhanced its competitive edge but also fostered deeper connections with its audience, reinforcing the significance of a robust brand identity in driving business success.

Triple Dart: Mastering SaaS Positioning for Effective Rebranding
-
Identify Your Unique Selling Proposition (USP): What sets your flooring service apart in a competitive market? Pinpointing your USP is crucial for establishing a strong foothold in the industry. This unique aspect not only differentiates you from competitors but also resonates with potential customers seeking specific solutions.
-
Understand Your Market: Take a deep dive into your competition. Analyze their strengths and weaknesses, and identify gaps in the market that your service can effectively fill. This understanding will empower you to position your offerings strategically, ensuring you meet the needs of your target audience.
-
Tailor Messaging: Craft messaging that speaks directly to your audience's pain points and needs. By addressing their specific challenges, you create a connection that fosters trust and encourages engagement. Remember, effective communication is key to building lasting relationships with your customers.
-
Leverage Customer Feedback: Insights from existing customers are invaluable. Use their feedback to refine your positioning strategy, ensuring it aligns with their expectations and experiences. This not only enhances your credibility but also demonstrates your commitment to continuous improvement.
-
Consistent Communication: Ensure that all marketing materials reflect your positioning. Consistency builds a cohesive image that reinforces your brand identity. When your messaging is aligned across all platforms, it strengthens your reputation and fosters customer loyalty.

Sarah Moon: Leveraging Content Strategy for SaaS Rebranding Success
-
Define Your Content Goals: What do you want to achieve with your content during the rebranding process? Establishing clear objectives is crucial for guiding your efforts and measuring success.
-
Create Engaging Content: Develop content that truly resonates with your audience. Consider formats like blog posts, videos, and infographics that not only inform but also engage and inspire.
-
Utilize Multiple Channels: Don’t limit your reach. Distributing content across various platforms allows you to connect with a wider audience, maximizing your impact and visibility.
-
Monitor Engagement: How is your audience interacting with your content? Tracking engagement metrics is essential for refining your strategy and ensuring your content remains relevant and effective.
-
Align Content with Company Values: Ensure that all content reflects your new identity and messaging. This alignment not only reinforces your brand but also builds trust with your audience, showing them that you stand by your values.

SaaS Marketing: Enhancing Brand Messaging for Effective Rebranding
-
Refine Your Marketing Message: Start by aligning your marketing message with your new identity. This ensures consistency and clarity across all platforms. A well-defined unique value proposition (UVP) that directly addresses client pain points can significantly enhance your brand's appeal. Are you ready to make your message resonate?
-
Targeted Campaigns: Next, create marketing campaigns tailored to the unique needs of your target audience. By leveraging data-driven insights, you can recognize client preferences and behaviors, facilitating more effective outreach. Remember, 75% of B2B buyers prefer to research independently before contacting a vendor. This highlights the critical need for educational content during your rebranding process.
-
Utilize Social Media: Engage with clients on social media platforms to promote your rebrand and foster community interaction. Did you know that 93% of B2B tech marketers find LinkedIn to be the most effective platform for content marketing? This makes it a prime channel for reaching flooring professionals and amplifying your message.
-
Email Marketing: Don’t overlook the power of email campaigns to convey your rebrand to current clients. Personalized email marketing can yield an impressive average ROI of $36 for every $1 spent. This makes it an invaluable tool for maintaining client relationships during transitions. Are you maximizing your email outreach?
-
Measure Success: Finally, continuously track the effectiveness of your marketing efforts using analytics tools. This data-driven approach allows for timely adjustments to your strategies, ensuring that your campaigns remain relevant and impactful. Additionally, consider creating a guideline document to ensure uniformity in branding components and messaging throughout the restructuring process.

SaaS Rebrand Checklist: Evaluating Your Current Brand Positioning
-
Evaluate Brand Image: To truly understand how your brand is perceived, gather insights from customers and stakeholders. Did you know that 94% of consumers show loyalty to transparent companies? Furthermore, 71% prefer products from brands whose values align with theirs. This makes understanding perceptions crucial for effective rebranding.
-
Analyze Competitor Positioning: Take a close look at your competitors to grasp their market positioning and identify any gaps. Brands that maintain consistent messaging across platforms enjoy a 33% higher recall. Similarly, those with a cohesive visual identity see a comparable increase. This highlights the importance of understanding competitor strategies in your rebranding efforts.
-
Identify Strengths and Weaknesses: Catalog your company's strengths while pinpointing areas for improvement. A study reveals that 32% of customers have discarded a product they love after just one negative experience. Additionally, 76% will stop buying from companies that negatively impact the environment or their communities. This underscores the necessity for ongoing improvement in your operations.
-
Review Marketing Materials: Ensure that all your marketing collateral aligns with your current positioning. Consistent identity can lead to a revenue increase of up to 23%. In fact, 68% of companies report that consistency in their identity contributes to a 10-20% growth in revenue. It's essential to accurately reflect your identity across all channels.
-
Set Clear Objectives: Clearly define your goals for the rebranding initiative. Setting quantifiable objectives will help you monitor progress and ensure alignment with customer expectations. Remember, 81% of consumers favor companies that understand their needs. Consider utilizing CSAT or CES surveys to effectively assess brand perception.

Case Studies: Real-World SaaS Rebranding Strategies That Work
-
Slack: Slack's rebranding has significantly emphasized collaboration, leading to a remarkable boost in user engagement. After the rebrand, user engagement metrics soared, showcasing a 30% increase in daily active users. This transformation not only enhanced its visibility but also solidified its position as a leader in workplace communication. With the global SaaS sector projected to reach $317 billion in 2024, it is important to consider SaaS rebrand strategy consultant examples, as effective branding is more crucial than ever in this competitive landscape.
-
Zendesk: By transitioning to a more comprehensive support platform, Zendesk has improved its market standing and broadened its appeal. This strategic shift has enabled the company to capture a larger share of the customer experience management market, reflecting the increasing demand for integrated solutions within the SaaS sector.
-
Mailchimp: Mailchimp has successfully expanded its identity to encompass a wider array of marketing services, attracting a broader audience. This brand transformation initiative has resulted in a 25% rise in user engagement, demonstrating the effectiveness of diversifying service offerings. As branding experts note, forging emotional connections with consumers is vital for long-term success.
-
Dropbox: Dropbox has shifted its branding focus to collaboration, aligning more closely with user needs. This strategic pivot has led to a 40% increase in user retention, underscoring the importance of adapting messaging to meet evolving customer expectations. Notably, a mere 5% decrease in churn can boost profits by as much as 95%, highlighting the financial benefits of successful brand transformation strategies, such as those illustrated by saas rebrand strategy consultant examples.
-
HubSpot: HubSpot has transformed its identity to spotlight its expertise in inbound marketing, establishing itself as a thought leader in the industry. This brand refresh initiative has resulted in a 50% increase in lead generation, emphasizing the power of a well-executed brand strategy in driving business growth.

Stakeholder Communication: Key to Successful SaaS Rebranding
-
Identify Key Stakeholders: Recognizing all parties that should be informed about the brand change is essential. This includes employees, customers, and partners. Understanding who is affected by the rebrand is crucial for tailoring communication effectively.
-
Develop a Communication Plan: Create a detailed outline that specifies how and when the rebrand will be communicated to various stakeholders. A well-structured plan ensures that everyone receives timely and relevant information, minimizing confusion and resistance.
-
Be Transparent: Clearly articulate the reasons behind the rebranding and the changes stakeholders can anticipate. Openness is essential; it fosters trust and aligns stakeholder expectations with the new direction of the company. As Simon Mainwaring noted, brands must be transparent and accountable to gain lifelong community support. Research indicates that companies prioritizing transparency in their brand renewal efforts see a significant increase in stakeholder engagement and satisfaction.
-
Gather Feedback: Actively solicit input from stakeholders regarding the rebrand. Encouraging open dialogue allows for valuable insights and addresses concerns, fostering a sense of ownership and involvement in the process. Studies show that organizations that engage stakeholders effectively can improve project success rates significantly, with effective engagement correlating with a project success rate of 78%.
-
Maintain Ongoing Communication: Keep stakeholders informed throughout the brand transformation journey. Regular updates help sustain trust and support, ensuring that stakeholders feel valued and included in the transition. Continuous communication is essential for reinforcing the new brand identity and maintaining alignment with stakeholder expectations. Additionally, defining key performance indicators (KPIs) is crucial to measure the success of rebranding efforts and track impacts like awareness and sales.

Conclusion
Embracing a strategic rebranding approach is essential for flooring businesses aiming to thrive in the competitive SaaS landscape. Redefining brand identity and aligning messaging with customer expectations are crucial steps. Innovative solutions like Service Buddy can significantly enhance operational efficiency. By adopting these strategies, flooring companies can improve their market positioning and foster stronger connections with their audience.
Key insights emphasize the need for a comprehensive rebrand checklist. This includes:
- Conducting a reputation audit
- Engaging stakeholders
- Continuously monitoring brand performance
Successful case studies from industry leaders such as Slack, Zendesk, and Mailchimp showcase the tangible benefits of effective rebranding. These benefits include:
- Increased user engagement
- Improved customer satisfaction
- Enhanced market share
Ultimately, SaaS rebranding goes beyond merely changing a logo or tagline; it’s about creating a cohesive identity that resonates with customers and reflects the evolving needs of the market. Flooring businesses are encouraged to take actionable steps toward rebranding. This ensures they not only keep pace with industry trends but also position themselves as trusted leaders in the flooring sector. Embrace the power of rebranding to unlock new opportunities and drive long-term success.
Frequently Asked Questions
What is Service Buddy and how does it benefit flooring operations?
Service Buddy is an all-in-one software platform that transforms flooring operations by replacing outdated tools and spreadsheets. It enhances productivity by simplifying quoting, job management, and client communication, allowing flooring professionals to focus on their core competencies, which leads to improved customer satisfaction and business growth.
What features does Service Buddy offer to flooring businesses?
Service Buddy features a user-friendly interface and an embedded payment system called BuddyPay, which helps businesses streamline operations and receive payments faster.
Why is it important for flooring retailers to adopt Service Buddy?
Adopting Service Buddy allows flooring retailers to overcome operational challenges, embrace modern management practices, and thrive in a competitive market.
What steps are involved in a SaaS rebranding process?
The SaaS rebranding process involves conducting a reputation audit, defining objectives, engaging stakeholders, researching the audience, developing a new brand strategy, updating visual identity, communicating changes, and monitoring and adjusting the brand as needed.
How can companies ensure their rebranding efforts are successful?
Companies can ensure success by involving stakeholders, clearly defining objectives, understanding customer needs, maintaining consistent messaging and visual identity, and gathering feedback to make necessary adjustments post-launch.
What elements are essential for creating a strong SaaS brand identity?
Essential elements for a strong SaaS brand identity include a clear value proposition, consistent messaging, visual cohesion, a customer-centric approach, and crafting an emotional connection through a compelling brand story.
Why is a customer-centric approach important in branding?
A customer-centric approach is crucial because it tailors branding efforts to resonate with the needs and preferences of the target audience, which helps in generating interest and loyalty.
How does visual identity contribute to brand recognition?
Visual identity contributes to brand recognition by utilizing consistent colors, fonts, and imagery across all platforms, which enhances recognition and strengthens the overall brand presence.
List of Sources
- Service Buddy: Transforming Flooring Operations with Streamlined SaaS Solutions
- The Impact of AI on the Flooring Industry (https://constructionbusinessreview.com/news/the-impact-of-ai-on-the-flooring-industry-nwid-1863.html)
- Software advances streamline operations - Floor Covering News (https://fcnews.net/2025/03/software-advances-streamline-operations)
- What’s New in Flooring: Industry News & Insights | QFloors (https://qfloors.com/news)
- Increasing Productivity With Software: Top flooring software providers describe the leading digital tools they’ve developed for their retail and flooring customers – May 2025 (https://floordaily.net/floorfocus/increasing-productivity-with-software-top-flooring-software-providers-describe-the-leading-d)
- Floorzap News | Product Updates, Announcements & Industry News (https://floorzap.com/news)
- Powered by Search: The Ultimate SaaS Rebrand Checklist for Business Transformation
- The Ultimate Guide to Branding Principles for SaaS Startups | Neue World Insights (https://neue.world/insights/the-ultimate-guide-to-branding-principles-for-saas-startups)
- 47 SaaS Statistics Every Business Leader Should Know In 2025 (https://digitalsilk.com/digital-trends/saas-statistics)
- SaaS Marketing Statistics: Key Trends & Insights (2025) (https://citrusbug.com/blog/saas-marketing-statistics)
- 60 SaaS Statistics Related to Growth, Challenges, and More (https://semrush.com/blog/saas-statistics)
- Tech brands 2025: The most important branding updates and trends so far (https://thebranx.com/blog/tech-brands-2025-the-most-important-branding-updates-and-trends-so-far)
- Excited Agency: Crafting a Strong SaaS Brand Identity for Lasting Impact
- TOP 20 FLOORING MARKETING STATISTICS 2025 | Amra And Elma LLC (https://amraandelma.com/flooring-marketing-statistics)
- The Ultimate Guide to Branding Principles for SaaS Startups | Neue World Insights (https://neue.world/insights/the-ultimate-guide-to-branding-principles-for-saas-startups)
- B2B SaaS Landing Page Statistics & Benchmarks | Powered by Search (https://poweredbysearch.com/learn/b2b-saas-landing-page-stats)
- SaaS Marketing Done Well: A Blueprint for Success - PR News (https://everything-pr.com/saas-marketing-done-well-a-blueprint-for-success)
- Brand Alignment for SaaS & Tech: Full Guide (2025) (https://vidico.com/news/brand-alignment)
- Backstory Branding: Successful SaaS Rebranding Examples to Inspire Your Strategy
- Branding Quotes from the Experts for Inspiration | Ramotion Agency (https://ramotion.com/blog/branding-quotes)
- 10 Successful Corporate Rebranding Examples + Key Lessons.pdf (https://slideshare.net/slideshow/10-successful-corporate-rebranding-examples-key-lessons-pdf/284363064)
- BEST REBRANDING CAMPAIGN STATISTICS 2025 (https://amraandelma.com/rebranding-campaign-statistics)
- Caught on video: The Zendesk rebrand (https://zendesk.com/blog/the-zendesk-rebrand)
- Case Studies PDF | PDF (https://scribd.com/doc/261613961/Case-Studies-1-1-pdf)
- Triple Dart: Mastering SaaS Positioning for Effective Rebranding
- TOP 20 FLOORING MARKETING STATISTICS 2025 | Amra And Elma LLC (https://amraandelma.com/flooring-marketing-statistics)
- How 2025 is Reshaping the Flooring Industry (https://floortrendsmag.com/articles/113307-how-2025-is-reshaping-the-flooring-industry)
- Commercial stats: Market challenges impact contract recovery - Floor Covering News (https://fcnews.net/2025/07/commercial-stats-market-challenges-impact-contract-recovery)
- Floor Covering Industry Data | Statistics, Growth, Market Size & Forecast Report (https://mordorintelligence.com/industry-reports/global-floor-covering-market)
- Sarah Moon: Leveraging Content Strategy for SaaS Rebranding Success
- SaaS Content Marketing Strategy 2025: Drive Real Growth (https://growthmindedmarketing.com/blog/saas-content-strategy)
- 80+ Content Marketing Statistics for 2026 | Marketing Stats (https://sixthcitymarketing.com/content-marketing-stats)
- 45 Content Marketing Statistics 2025 (Data & Trends) (https://demandsage.com/content-marketing-statistics)
- 45 SaaS Content Marketing Statistics for 2025 | RevenueZen (https://revenuezen.com/saas-content-marketing-statistics)
- My best SaaS content marketing strategy guide for 2025 | Marketer Milk (https://marketermilk.com/blog/saas-content-marketing)
- SaaS Marketing: Enhancing Brand Messaging for Effective Rebranding
- 13 B2B SaaS Marketing Tactics in 2025 (https://cameldigital.co/blog/b2b-saas-marketing)
- The Ultimate Guide to Branding Principles for SaaS Startups | Neue World Insights (https://neue.world/insights/the-ultimate-guide-to-branding-principles-for-saas-startups)
- 45 SaaS Content Marketing Statistics for 2025 | RevenueZen (https://revenuezen.com/saas-content-marketing-statistics)
- 40+ Targeted Advertising Statistics: Data-Driven Marketing Insights [2025] (https://cropink.com/targeted-advertising-statistics)
- SaaS Marketing Statistics: Key Trends & Insights (2025) (https://citrusbug.com/blog/saas-marketing-statistics)
- SaaS Rebrand Checklist: Evaluating Your Current Brand Positioning
- Brand Alignment for SaaS & Tech: Full Guide (2025) (https://vidico.com/news/brand-alignment)
- Customer Perception: How To Measure & Improve It in SaaS (https://userpilot.com/blog/customer-perception-saas)
- Branding Statistics 2025: 98+ Stats & Insights [Expert Analysis] - Marketing LTB (https://marketingltb.com/blog/statistics/branding-statistics)
- 55+ Branding Statistics That Will Change How You See Marketing [2025] (https://cropink.com/branding-statistics)
- SaaS Statistics 2025: 93+ Stats & Insights [Expert Analysis] - Marketing LTB (https://marketingltb.com/blog/statistics/saas-statistics)
- Case Studies: Real-World SaaS Rebranding Strategies That Work
- Branding Quotes from the Experts for Inspiration | Ramotion Agency (https://ramotion.com/blog/branding-quotes)
- 47 SaaS Statistics Every Business Leader Should Know In 2025 (https://digitalsilk.com/digital-trends/saas-statistics)
- 90 SaaS Market Statistics & Insights (Updated May, 2025) (https://wearetenet.com/blog/saas-market-statistics)
- 111 Unmissable SaaS Statistics for 2025 (https://zylo.com/blog/saas-statistics)
- 200+ SaaS Statistics and Trends: Exploration of SaaS Growth and Adoption in 2025 (Updated) (https://userguiding.com/blog/saas-statistics-trends)
- Stakeholder Communication: Key to Successful SaaS Rebranding
- Branding Quotes from the Experts for Inspiration | Ramotion Agency (https://ramotion.com/blog/branding-quotes)
- How to Rebrand a Company: Step-by-Step Guide to a Successful Brand Transformation (https://changeengine.com/articles/how-to-rebrand-a-company)
- Stakeholder Engagement Effectiveness Statistics (https://zoetalentsolutions.com/stakeholder-engagement-effectiveness)
- Website Redesign in Webflow (https://bountyhunter.agency/case_studies/praxispay)
See Service Buddy in action with a live demo
Everything you need to run your flooring business, Service Buddy is your all-in-one management platform.


