10 Essential Tips from SaaS Rebrand Strategy Experts
Unlock your SaaS potential with insights from the saas rebrand strategy experts playbook.

Introduction
In the fast-paced realm of Software as a Service (SaaS), rebranding stands out as a crucial strategy for growth and adaptation. Companies must stay relevant and responsive to ever-changing market dynamics, making insights from SaaS rebranding experts invaluable. This article presents ten essential tips that will guide organizations through the complexities of rebranding. It highlights the significance of assembling the right team, conducting thorough risk assessments, and optimizing online presence.
But what hidden challenges could derail even the most meticulously crafted rebranding plans? This question invites us to explore the delicate balance between strategy and execution - an equilibrium that can either propel a brand transformation forward or lead it astray. By understanding these intricacies, flooring business owners can better navigate their rebranding journeys and emerge stronger in a competitive landscape.
Assemble the Right Team for Your SaaS Rebrand
Assembling a diverse team is crucial to kick off a successful SaaS rebrand strategy experts playbook. This team should include members from marketing, product development, and customer support. Why? Because this diversity ensures that every angle is considered, from user experience to technical feasibility. Key roles might encompass:
- A project manager to oversee the process
- A marketing lead to craft communication strategies
- A design lead to maintain visual consistency
Involving stakeholders early not only promotes support but also simplifies decision-making throughout the brand transformation process.
Yet, it’s essential to recognize the challenges that can arise from cultural differences between departments. These differences can lead to conflicts and misunderstandings. That’s where leadership support comes in. It’s vital for overcoming resource constraints and fostering effective collaboration. As industry experts point out, cross-departmental collaboration enhances creativity and leads to innovative solutions that resonate with customers. Take Slack, for example; they’ve shown that integrating diverse perspectives can significantly boost product offerings and customer satisfaction. By prioritizing team diversity and collaboration, organizations can refer to the SaaS rebrand strategy experts playbook to craft a more agile and responsive branding strategy that meets market demands.
Incorporating insights from industry leaders can further bolster the strategy outlined in the SaaS rebrand strategy experts playbook. As Scott Bedbury wisely states, "The branding journey is more than just a one-and-done process. Expect endless transformation as you experience changes in customers' demands, brand goals, and industry trends." This underscores the necessity for a flexible and adaptive team structure that can respond to evolving market conditions. By fostering a culture of teamwork and inclusiveness, organizations can enhance their branding initiatives and achieve lasting success.

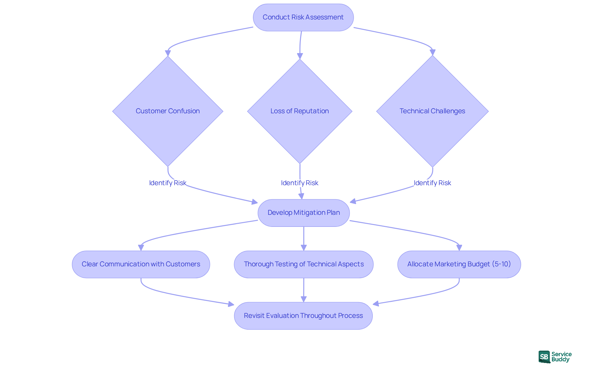
Conduct Risk Assessment and Mitigation Planning
Before embarking on a brand revitalization journey, conducting a comprehensive risk evaluation is crucial. Recognizing potential risks - like customer confusion, loss of reputation, or technical challenges during migration - sets the stage for success. Did you know that 40% of brand transformation efforts fail to yield a positive return on investment? Moreover, 74% of S&P 100 companies have undergone a brand change within their first seven years, underscoring the prevalence of this growth strategy.
To navigate these challenges effectively, developing a robust mitigation plan is essential. This plan should include strategies such as:
- Clear communication with customers about the changes. After all, 52% of consumers expect brands to know the right moments to communicate.
- Ensuring that all technical aspects are thoroughly tested before launch is vital.
Companies typically allocate 5% to 10% of their yearly marketing budget to brand renewal, highlighting the financial commitment involved.
Consistently revisiting this evaluation throughout the brand change process can help adjust to any emerging challenges, ensuring a smoother transition and minimizing disruptions. It's important to recognize that the typical brand transformation timeline spans 12 to 18 months, reflecting the complexity and duration of the process. Remember, risk management should be an enterprise-wide exercise, ingrained in the business culture of your organization.

Plan Your Technical Migration Process
A successful technical migration is built on meticulous planning. Start by mapping out your existing architecture and identifying all components set for migration. Create a detailed timeline that includes phases for testing and validation, ensuring all systems function correctly after the migration.
Utilize specialized tools designed to facilitate data transfer and integration. Have you considered executing a pilot migration? This can help uncover potential issues before the full-scale rollout. Such a proactive approach not only ensures a smooth transition but also significantly reduces disruptions for your team.
Statistics reveal that organizations can anticipate a 32% increase in operational efficiency following successful migrations. Moreover, cloud migration projects can yield average cost savings of 20-30%. However, it's crucial to recognize that 38% of organizations face integration challenges during cloud migration. This underscores the importance of careful planning and execution.
By prioritizing these strategies, you can navigate the complexities of migration with confidence, ensuring your business remains competitive and efficient.

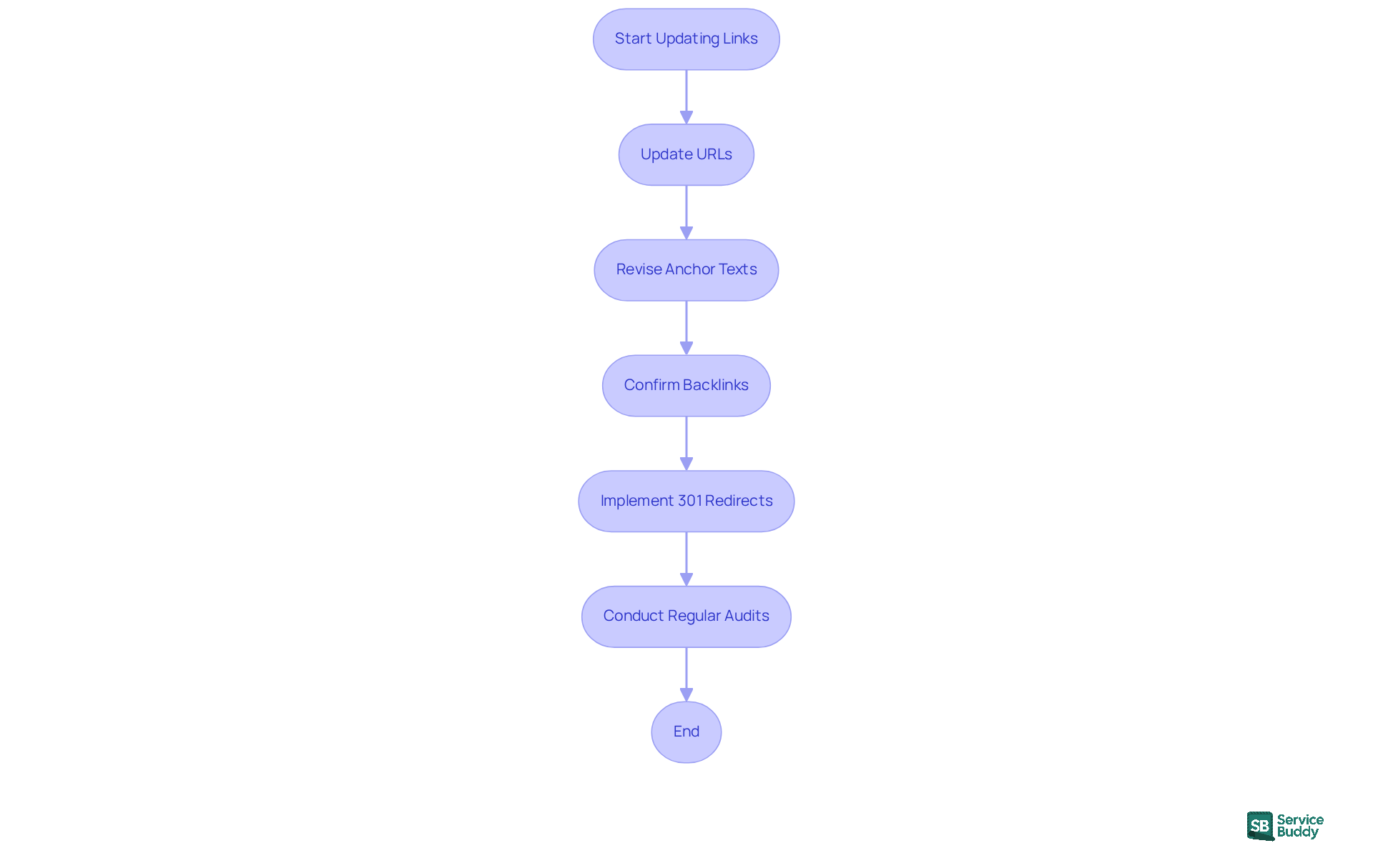
Update Internal and External Links for SEO
Refreshing internal and external links is crucial in the rebranding process. It ensures that every aspect of your new identity is accurately represented online. This means updating URLs, revising anchor texts, and confirming that all backlinks lead to the right pages. Implementing 301 redirects from old URLs to new ones is essential for preserving SEO value. It prevents users from hitting dead ends and maintains the flow of link equity.
Statistics show that effective use of 301 redirects can significantly enhance SEO performance. For example, a well-executed redirect strategy can lead to a remarkable 20% increase in organic traffic. Regular audits of link performance after launch are vital. They help identify and fix any issues, ensuring your company retains its online visibility and continues attracting targeted traffic.
As Rachel Costello emphasizes, user-centric performance optimization is the future. This makes it imperative to maintain effective link management throughout the rebranding process as outlined in the saas rebrand strategy experts playbook. Are you ready to take control of your online presence? Start by refreshing your links today.

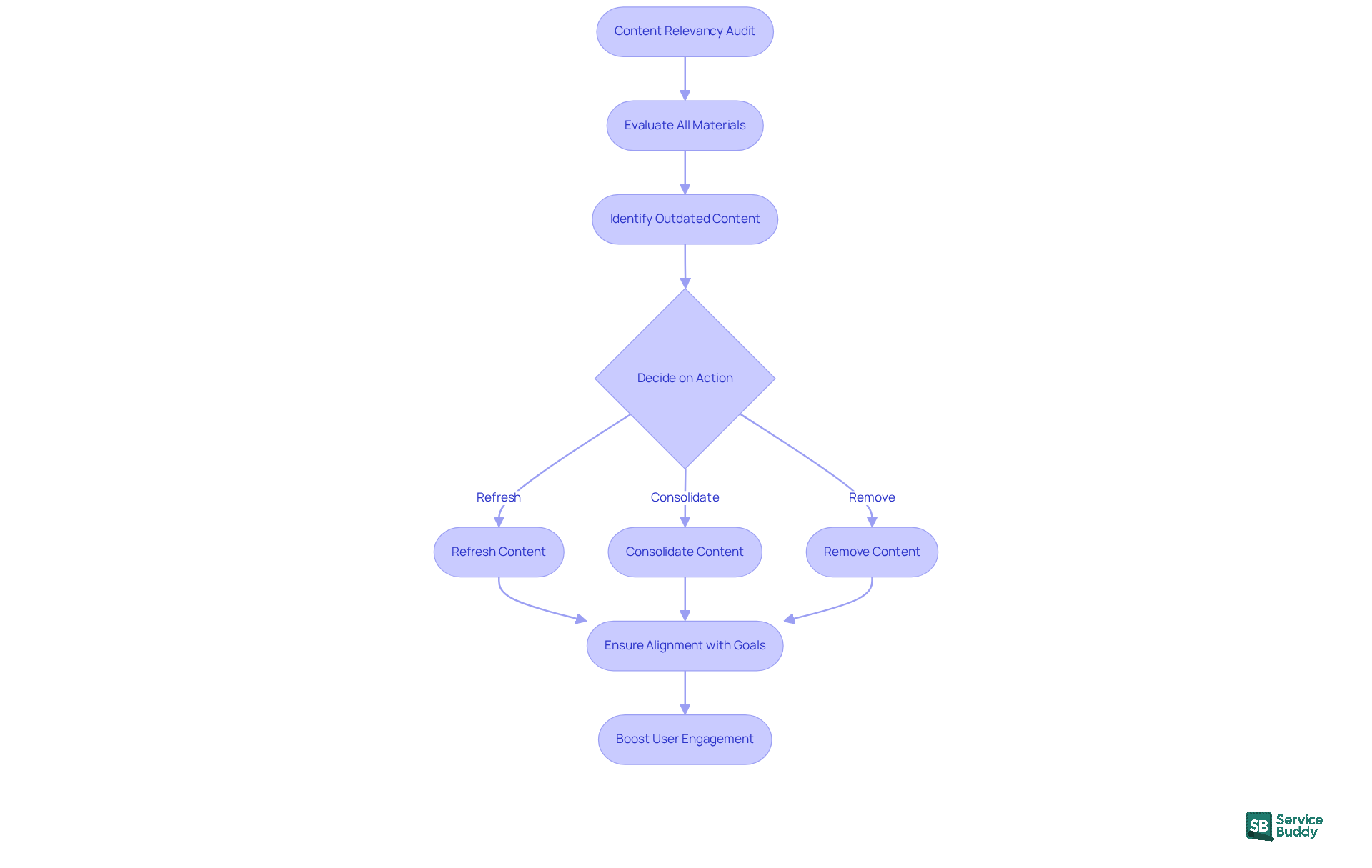
Perform a Content Relevancy Audit
Conducting a material relevancy audit is essential for aligning your resources with a new identity and messaging. This process involves a thorough evaluation of all materials to identify elements that no longer align with your organization's goals or resonate with your target audience. Outdated materials may require refreshing, consolidation, or even complete removal. By ensuring that all published content reflects your new values and objectives, you can significantly boost user engagement and improve overall perception.
Branding specialists emphasize that a strong identity is built on a commitment to consistently meet expectations. This means delivering relevant and engaging content that truly connects with your customers. As Muhtar Kent aptly puts it, "A label is a commitment, with a good label being one that consistently delivers on its promises." This alignment not only fosters trust but also strengthens the emotional bond between your organization and its audience, ultimately driving loyalty and growth.
Moreover, research shows that over 70 percent of global respondents support companies that resonate with their purpose and values. This underscores the critical need for authenticity and transparency in marketing, as Richard Branson highlights. By integrating these elements into your content relevancy audit process, you can achieve more meaningful engagement and establish a stronger presence in the market.

Map User Experience and Customer Journey
Charting the experience of individuals and the customer journey is crucial for any flooring business. It involves creating a visual representation of every interaction a client has with your company-whether it's through your website, customer service engagements, or marketing communications. Have you identified the pain points where customers might encounter friction? Understanding these areas is essential for utilizing the SaaS rebrand strategy experts playbook to guide your rebranding approach. By ensuring that your new identity enhances the overall experience, you not only meet customer expectations but exceed them.
Consistently collecting feedback from participants is vital. This ongoing dialogue allows you to refine and advance the customer journey continuously. Remember, a well-structured customer experience can set you apart in a competitive market. Are you ready to take the next step in transforming your customer interactions?

Conduct Post-Migration Checks
Completing the migration is just the beginning; conducting thorough post-migration checks is essential. This process involves:
- Testing every functionality of the new system
- Confirming that data has been accurately transferred
- Ensuring all links and integrations operate seamlessly
Involving team members in testing is crucial; their feedback provides valuable insights into their experience with the new system, which is vital for enhancing engagement.
Statistics reveal that companies prioritizing client involvement in testing see a significant boost in satisfaction and retention rates. For example, during our recent migration, we achieved a 100% retention of critical data and project configurations, highlighting the importance of data integrity. Addressing any identified issues promptly is key to minimizing disruptions and maintaining customer confidence in your brand's reliability.
As Michael Bolton points out, effective testing goes beyond merely finding bugs; it’s about ensuring the software meets user needs and expectations. Remember Aristotle's wisdom: 'Quality is not an act, it is a habit.' This reinforces the ongoing commitment to quality in the post-migration phase. By prioritizing these checks, you not only safeguard your data but also enhance your operational efficiency and customer satisfaction.

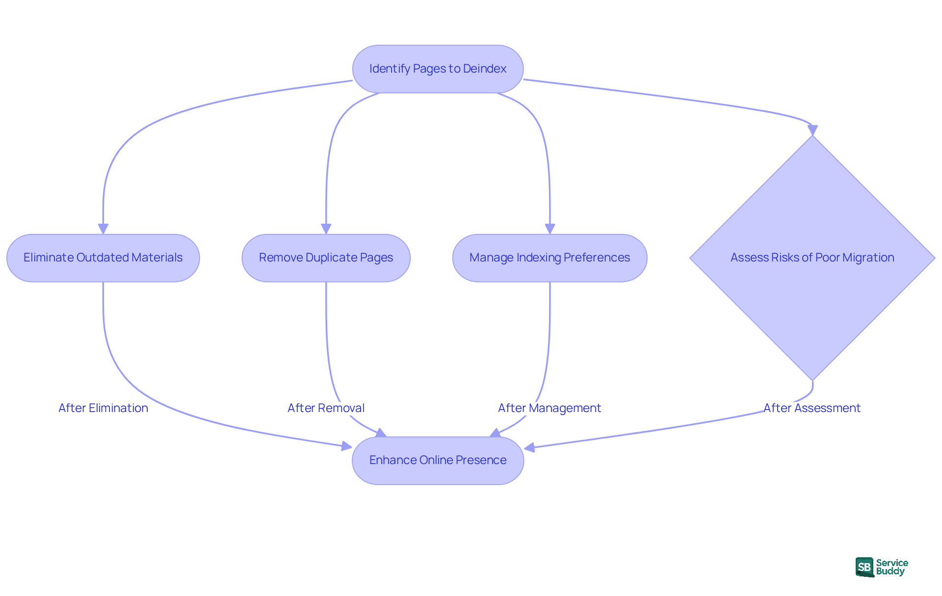
Identify Pages to Deindex for SEO Optimization
In the rebranding process, identifying pages for deindexing is crucial for optimizing SEO. Why is this important? Eliminating outdated materials, duplicate pages, or those that no longer align with the new brand messaging can significantly enhance your online presence.
Utilizing tools like Google Search Console allows for effective management of indexing preferences, ensuring that only relevant pages are visible to search engines. This strategic approach not only boosts overall site performance but also improves user experience by directing traffic to valuable material.
Furthermore, tackling duplicate material is essential. Did you know that a study by Raven discovered that up to 29 percent of pages contain replicated content? This statistic highlights the significance of having an efficient saas rebrand strategy experts playbook in place. By focusing on this, businesses can utilize the saas rebrand strategy experts playbook to maintain a strong online presence and foster better engagement with their audience.
Additionally, consider the risks: a poorly executed website migration could result in your brand disappearing from Google entirely for an extended period. This underscores the stakes involved in managing indexing preferences effectively. Take action now to safeguard your brand's visibility and ensure a successful transition.

Consolidate Duplicate and Repetitive Content
Merging redundant and repetitive material is essential for enhancing both SEO and user experience. This process involves reviewing existing content and consolidating similar topics into a single, comprehensive resource. By minimizing duplicate material, businesses can significantly boost their search engine rankings. In fact, studies show that effective consolidation can lead to a 20% increase in organic traffic. Moreover, a streamlined approach provides users with clear and concise information, ultimately improving overall engagement.
Applying canonical tags is crucial for signaling the preferred version of information when multiple URLs exist. Regular audits using tools like Google Search Console and Semrush can help identify opportunities for consolidation, ensuring that your brand's messaging remains focused and effective. As Brandon George, Director of Content at Thrive Internet Marketing Agency, notes, "By merging outdated or sparse material on your site, you will enhance visitor experience and elevate the quality of the material."
Minimizing redundant content not only enhances SEO effectiveness but also cultivates a better experience for visitors, making it easier for them to find the information they need. Successful SaaS firms show that following the SaaS rebrand strategy experts playbook can lead to improved site performance and greater user satisfaction through strategic content consolidation. This underscores the significance of this practice in the SaaS rebrand strategy experts playbook for any brand transformation strategy.

Partner with a B2B SaaS Rebranding Specialist
Hiring a B2B SaaS branding expert from the saas rebrand strategy experts playbook can significantly elevate your branding efforts. The saas rebrand strategy experts playbook highlights how these professionals understand the unique challenges SaaS companies face, enabling them to develop tailored strategies that align with industry standards. Their expertise covers essential areas like market positioning, messaging, and visual identity development.
By collaborating with an expert, you not only enhance the effectiveness of your identity transformation but also ensure that your new image resonates with your target audience. This connection is crucial for fostering long-term success. Did you know that businesses engaging branding experts often see a marked increase in brand awareness and customer loyalty? This statistic highlights the value of investing in professional guidance from the saas rebrand strategy experts playbook during your brand renewal journey.
As Warren Buffett wisely noted, "It takes 20 years to build a reputation and five minutes to ruin it." This statement underscores the necessity of a well-executed rebranding strategy. So, why risk your reputation? Consider bringing in a branding expert to navigate this critical process.

Conclusion
As the SaaS landscape evolves, a thoughtful rebranding strategy is essential for success. Insights from the SaaS rebrand strategy experts underscore the importance of:
- Assembling a diverse team
- Conducting thorough risk assessments
- Ensuring seamless technical migrations
By prioritizing these elements, organizations can build a strong foundation for their rebranding efforts, ultimately enhancing customer satisfaction and loyalty.
Key strategies highlighted include:
- Updating internal and external links for SEO
- Performing content relevancy audits
- Mapping user experiences
Each of these aspects is critical in ensuring that the rebranding process aligns with the company’s new identity and resonates with its target audience. Moreover, enlisting B2B SaaS branding specialists can provide invaluable expertise, helping navigate the complexities of brand transformation while maximizing impact.
The journey of rebranding is not merely a cosmetic change; it’s a strategic overhaul that requires meticulous planning and execution. By embracing the principles laid out by industry experts, organizations can mitigate risks and foster a brand identity that stands out in a competitive market. Taking proactive steps today will ensure a successful transition that engages customers and strengthens brand loyalty for years to come.
Frequently Asked Questions
Why is assembling a diverse team important for a SaaS rebrand?
A diverse team ensures that every angle is considered during the rebranding process, from user experience to technical feasibility, enhancing creativity and leading to innovative solutions.
What key roles should be included in the team for a SaaS rebrand?
Key roles may include a project manager to oversee the process, a marketing lead to craft communication strategies, and a design lead to maintain visual consistency.
How does involving stakeholders early benefit the rebranding process?
Involving stakeholders early promotes support and simplifies decision-making throughout the brand transformation process.
What challenges can arise from cultural differences between departments during a rebrand?
Cultural differences can lead to conflicts and misunderstandings, which can hinder collaboration and the rebranding process.
What role does leadership support play in overcoming challenges during a rebrand?
Leadership support is vital for overcoming resource constraints and fostering effective collaboration among diverse teams.
What is the significance of conducting a risk assessment before a brand revitalization?
Conducting a risk assessment helps recognize potential risks like customer confusion and technical challenges, setting the stage for a successful rebranding effort.
What should a robust risk mitigation plan include?
A robust mitigation plan should include clear communication with customers about changes and thorough testing of all technical aspects before launch.
What percentage of a company’s yearly marketing budget is typically allocated to brand renewal?
Companies typically allocate 5% to 10% of their yearly marketing budget to brand renewal.
What is the typical timeline for brand transformation?
The typical brand transformation timeline spans 12 to 18 months, reflecting the complexity and duration of the process.
What steps should be taken for a successful technical migration?
Steps include mapping out existing architecture, creating a detailed timeline for testing and validation, and utilizing specialized tools for data transfer and integration.
What are the benefits of executing a pilot migration?
A pilot migration helps uncover potential issues before the full-scale rollout, ensuring a smoother transition and reducing disruptions.
What operational improvements can organizations expect after successful migrations?
Organizations can anticipate a 32% increase in operational efficiency and average cost savings of 20-30% following successful migrations.
What challenges do organizations face during cloud migration?
Approximately 38% of organizations face integration challenges during cloud migration, highlighting the need for careful planning and execution.
List of Sources
- Assemble the Right Team for Your SaaS Rebrand
- The Complete Rebranding Strategy for B2B SaaS Companies (https://resources.majorisdigital.co/rebranding-strategy-for-b2b-saas?hsLang=en)
- Branding Quotes from the Experts for Inspiration | Ramotion Agency (https://ramotion.com/blog/branding-quotes)
- Unlocking the Power of Cross-Functional Collaboration in SaaS Development (https://arsturn.com/blog/the-benefits-of-cross-functional-collaboration-in-saas-development)
- Tech Agency Case Study | Growth in Partnership with Britt Creative (https://brittcreative.co/case_studies/tech-agency-case-study)
- Conduct Risk Assessment and Mitigation Planning
- 30 branding stats and facts (https://marq.com/blog/brand-statistics)
- BEST REBRANDING CAMPAIGN STATISTICS 2025 (https://amraandelma.com/rebranding-campaign-statistics)
- Must-Know Branding Statistics for 2025 to Boost Recognition (https://designrush.com/agency/logo-branding/trends/branding-statistics)
- 50 Risk Management Quotes: Wisdom for Smart Decision-making | ITD World (https://itdworld.com/blog/leadership/risk-management-quotes)
- Plan Your Technical Migration Process
- 17 incredible quotes from visionary leaders in tech & education (https://medium.com/pluralsight/visionary-leaders-quotes-2ee4194269f0)
- Cloud Migration Statistics: Key Trends, Challenges, and Opportunities in 2025 (https://duplocloud.com/blog/cloud-migration-statistics)
- 90+ Cloud Computing Statistics: A 2025 Market Snapshot (https://cloudzero.com/blog/cloud-computing-statistics)
- 150+ Fascinating Cloud Computing Statistics for 2025 (https://g2.com/articles/cloud-computing-statistics)
- Update Internal and External Links for SEO
- 20 Timeless Quotes From SEO Experts to Apply to Your SEO Campaign - Heroes of Digital (https://heroesofdigital.com/seo/seo-quotes-to-guide-your-seo-campaign)
- 7 Must-Read SEO Quotes About Driving Revenue Growth (https://seo.thefxck.com/7-must-read-seo-quotes-about-driving-revenue-growth)
- 21 Actionable & Inspiring SEO Quotes, By SEOs, For SEOs (https://vizibleseo.com/seo-quotes)
- 15 Important & Inspiring SEO Quotes - SEOptimer (https://seoptimer.com/blog/seo-quotes)
- 100+ SEO Quotes for Digital Marketing Success » NSP Global Services (https://nspglobalservices.in/100-seo-quotes-every-digital-marketer-should-know-for-success)
- Perform a Content Relevancy Audit
- Rebranding for the Future: Crafting a Unified Identity for SAAS Innovation – Storyright (https://storyright.com/case_studies/rebranding-for-the-future-crafting-a-unified-identity-for-saas-innovation)
- 29 Amazing Content Marketing Quotes To Inspire You - Marketing Insider Group (https://marketinginsidergroup.com/content-marketing/content-marketing-quotes-inspire)
- Branding Quotes from the Experts for Inspiration | Ramotion Agency (https://ramotion.com/blog/branding-quotes)
- 40 Branding Quotes to Inspire Your Creative Journey (https://htmlburger.com/blog/branding-quotes)
- 80 Powerful Branding Quotes to Inspire Your Business (https://deliberatedirections.com/branding-quotes)
- Map User Experience and Customer Journey
- How SaaS Founders Can Pull Off A Successful Rebrand (https://forbes.com/councils/forbestechcouncil/2024/01/16/the-4-most-important-things-for-saas-founders-to-pull-off-a-successful-rebrand)
- 50 Customer Service Quotes to Inspire Your Team (https://qualtrics.com/articles/customer-experience/customer-service-quotes-to-inspire-your-team)
- 35 customer experience statistics to know for 2025 (https://zendesk.com/blog/customer-experience-statistics)
- 50 of the Best Customer Experience Quotes to Inspire You (https://cxtoday.com/contact-center/50-of-the-best-customer-experience-quotes-to-inspire-you)
- Conduct Post-Migration Checks
- Department of Health Victoria - KJR (https://kjr.com.au/case_studies/department-of-health-victoria)
- The Best QA Quotes You Need To Hear | Rare Crew (https://blog.rarecrew.com/post/the-best-qa-quotes-you-need-to-hear)
- 23 Must-Read Quotes About Data [& What They Really Mean] (https://careerfoundry.com/en/blog/data-analytics/inspirational-data-quotes)
- Case Studies (https://msdynamicsworld.com/case_studies?page=7)
- 62 Software testing quotes to inspire you (https://globalapptesting.com/blog/software-testing-quotes)
- Identify Pages to Deindex for SEO Optimization
- B2B SaaS Website Rebranding Playbook: Step by Step Guide (https://poweredbysearch.com/blog/b2b-saas-website-rebranding-guide)
- Duplicate Content: 5 Myths and 5 Facts About How It Impacts SEO (https://neilpatel.com/blog/myths-about-duplicate-content)
- 20 Timeless Quotes From SEO Experts to Apply to Your SEO Campaign - Heroes of Digital (https://heroesofdigital.com/seo/seo-quotes-to-guide-your-seo-campaign)
- Top 20 SEO Quotes By Experts To Boost Your Ranking in 2025 (https://graffiti9.com/blog/seo-quotes-to-boost-your-ranking)
- 15 Important & Inspiring SEO Quotes - SEOptimer (https://seoptimer.com/blog/seo-quotes)
- Consolidate Duplicate and Repetitive Content
- Should You Be Consolidating Your Content? (https://thriveagency.com/news/should-you-be-consolidating-your-content)
- 20 Timeless Quotes From SEO Experts to Apply to Your SEO Campaign - Heroes of Digital (https://heroesofdigital.com/seo/seo-quotes-to-guide-your-seo-campaign)
- What Is Duplicate Content? How It Affects SEO & How to Fix It (https://searchengineland.com/guide/duplicate-content-fixes)
- 50 Quick SaaS Statistics Every Business Should Know (https://cloudzero.com/blog/saas-statistics)
- Partner with a B2B SaaS Rebranding Specialist
- Rebranding Done Right: 5 Successful B2B Rebrands (https://punchb2b.com/en-us/blog/rebranding-done-right-5-successful-b2b-rebrands)
- Top 37 Branding Quotes to Inspire Your Business | OH! Design Studio (https://ohdesignstudio.com/blog/branding-quotes-for-business)
- 51 Impactful Branding Statistics (New 2025 Data) (https://wisernotify.com/blog/branding-stats)
- 47 SaaS Statistics Every Business Leader Should Know In 2025 (https://digitalsilk.com/digital-trends/saas-statistics)
- 97 Latest Branding Statistics 2025 (New Trends) (https://demandsage.com/branding-statistics)
See Service Buddy in action with a live demo
Everything you need to run your flooring business, Service Buddy is your all-in-one management platform.


