Master Woven Carpet Selection: Types, Criteria, and Care Tips
Explore woven carpet types, selection criteria, care tips, and trends for 2025.
Introduction
Woven carpets embody a remarkable fusion of artistry and practicality, establishing themselves as essential elements in both residential and commercial environments. With an array of options, from luxurious velvet to eco-friendly sisal, each type presents distinct advantages tailored to various needs.
As trends shift towards sustainability and bold aesthetics, the question arises: how can one effectively navigate the selection process to identify the ideal woven carpet? This guide explores the critical criteria for:
- Selecting woven carpets
- Maintaining woven carpets
- Comprehending the latest trends in woven carpets for 2025
Empowering you to make informed decisions that elevate any space.
Understand Different Types of Woven Carpets
Woven carpets come in several types, each with distinct characteristics that cater to various needs in the [flooring industry](https://servicebuddy.io):
- Wilton: Renowned for its intricate patterns and durability, Wilton textiles are crafted using a Jacquard loom, allowing for complex designs. Their strength makes them ideal for high-traffic areas. In 2025, the market share of Wilton flooring is projected to remain robust, particularly in environments where resilience is paramount. Industry specialists highlight that woven carpet, specifically Wilton textiles, excel in durability, making them a preferred choice for [flooring business owners](https://servicebuddy.io/case-studies/dover-rug) seeking longevity in their investments.
- Axminster: This type features a cut pile and is frequently utilized in commercial settings. Axminster rugs are celebrated for their vibrant colors and patterns, making them suitable for both residential and commercial spaces. They are expected to capture a significant portion of the commercial market due to their appealing aesthetics and adaptability.
- Flatweave: Lightweight and reversible, flatweave textiles are easy to clean and maintain. These rugs are perfect for relaxed environments and busy spaces, providing functionality without sacrificing visual attractiveness. Their versatility makes them a valuable option for diverse settings.
- Velvet: Velvet rugs exude luxury and are often found in formal environments. While they offer a softer feel underfoot, they require more maintenance to preserve their appearance, making them less suitable for high-traffic areas. This consideration is crucial for business owners prioritizing both aesthetics and practicality.
- Sisal: Crafted from natural fibers, sisal rugs are eco-friendly and provide a rustic look. Their makes them suitable for areas with moderate foot traffic, appealing to environmentally conscious consumers who value sustainability in their choices.
By understanding these categories and the anticipated market trends for 2025, you can better evaluate which woven carpet fits your needs and preferences. Incorporating insights from industry experts can further guide your decision-making process, ensuring you make informed choices that enhance your flooring offerings.

Evaluate Key Selection Criteria for Woven Carpets
When selecting a woven carpet, several key criteria should guide your decision-making process:
- Durability: Assess the fiber type and structure of the rug. For high-traffic areas, strong fibers such as nylon or wool are recommended due to their resilience. Recent research indicates that woven carpets, particularly those crafted from these materials, exhibit superior durability, making them ideal for both residential and commercial spaces. According to industry studies, floor coverings made from nylon can last up to 10 years longer than those produced from polyester, making them a worthwhile investment.
- Comfort: The pile height and density significantly influence comfort levels. Taller pile textiles offer a plush feel, enhancing comfort underfoot, but they may necessitate more upkeep. Designers emphasize that while comfort is paramount, it’s essential to balance it with practicality, especially in busy environments. As observed by interior designer Kristin Dittmar, 'In the mountain states, I see more and more clients requesting flooring that covers the entire area in bedrooms to create warmth, especially in the cold winter months.'
- Style and Design: Choose a carpet that harmonizes with your existing decor. Consider the color, design, and texture to ensure it integrates seamlessly into your space. Current trends emphasize the popularity of textured styles and bold patterns, which can serve as focal points in a room. The has resulted in designs that reflect both heritage and modernity, appealing to diverse tastes.
- Maintenance Requirements: Different types of flooring have varying upkeep needs. Flatweave rugs are typically simpler to clean, whereas plush alternatives might require frequent expert cleaning to preserve their look. Grasping these criteria can assist you in selecting a flooring option that suits your lifestyle. For instance, high-pile rugs may require more frequent vacuuming to keep them looking their best.
- Cost: Set a budget prior to starting your shopping, as textile rugs can differ significantly in price depending on material and craftsmanship. In 2025, the typical price of textile rugs is expected to vary from $25 to $75 per square yard, based on the quality and design. High-quality options command a premium due to their durability and aesthetic appeal.
By thoroughly assessing these criteria, you can reduce your choices and choose a textile that not only fulfills your particular requirements but also improves the overall appearance and utility of your area.

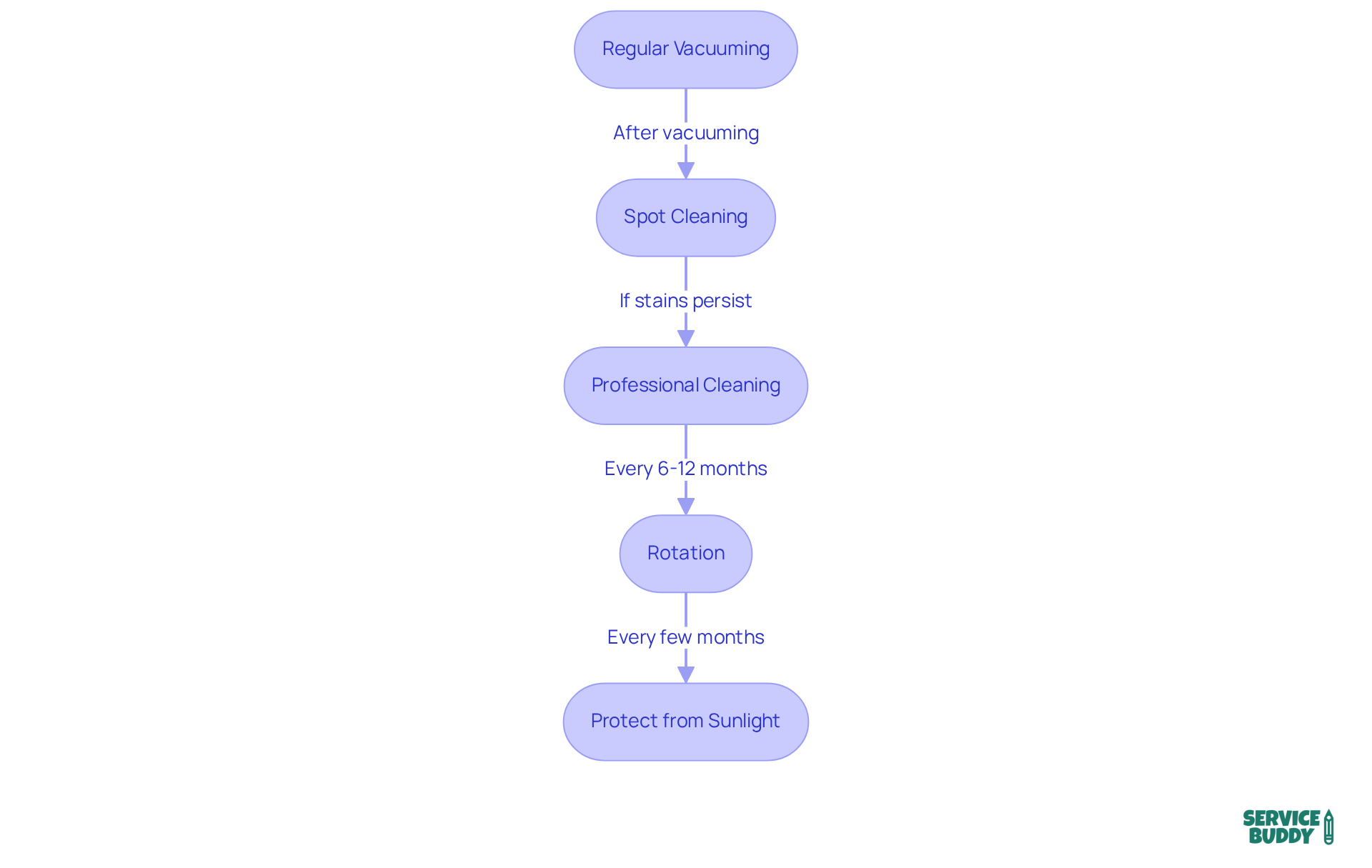
Consider Maintenance and Care Requirements
Proper maintenance is essential for extending the life of your woven carpet. Consider these key care tips:
- Regular Vacuuming: Maintain your flooring by vacuuming at least once a week to eliminate dirt and debris. Experts recommend using a vacuum with a low suction setting to prevent damage to the fibers. Light vacuuming once or twice a week is sufficient for maintaining woven carpets.
- Spot Cleaning: Address spills immediately by blotting with a clean cloth. Rubbing can harm the fibers, so avoid this method. For tougher stains, use a mild detergent solution. Quick action is crucial to prevent stains and odors, especially in homes with pets.
- Professional Cleaning: Schedule expert cleaning every 6 to 12 months for households with pets, or every 12 to 18 months for others. This preserves the flooring's appearance and eliminates deep-seated dirt. Professional services effectively tackle stubborn pet odors and stains, ensuring a thorough clean and improved air quality. As Chem-Dry states, their revolutionary process for removing pet urine breaks up the crystals and stops odor from spreading.
- Rotation: Rotate your rug every few months to ensure even wear, particularly in high-traffic areas. This practice aids in spreading foot traffic and sunlight exposure, extending the lifespan of the flooring.
- Protect from Sunlight: Use curtains or blinds to , which can cause fading over time. Extended exposure to sunlight significantly diminishes the vibrancy of fabric colors.
By following these maintenance tips, you can keep your woven carpet looking beautiful and structurally sound for years to come.

Explore Trends in Woven Carpets for 2025
As we approach 2025, several key trends are shaping the woven carpet market:
- Sustainable Materials: Eco-friendly floor coverings made from natural fibers are increasingly favored as consumers prioritize environmental responsibility. This shift is supported by a growing market for rugs crafted from plant-based and , reflecting a broader trend towards sustainability in home decor. For instance, the tufted flooring market is projected to expand from USD 18.69 billion in 2024 to USD 44.57 billion by 2032, indicating a robust demand for eco-friendly options.
- Bold Motifs and Hues: Expect a rise in vivid colors and elaborate motifs that serve as focal points in interior aesthetics. The trend towards maximalism is propelling the popularity of rugs that make bold statements, enabling homeowners to express their unique style. Furthermore, the trend of combining and coordinating colors and patterns in tile flooring is gaining traction, further expanding creative possibilities.
- Textural Variety: Carpets featuring diverse textures, such as looped and cut piles, are gaining traction. This variety adds depth and visual interest to spaces, appealing to consumers seeking distinctive flooring solutions.
- Multi-Functional Designs: Carpets that offer additional benefits, such as sound absorption and thermal insulation, are becoming increasingly desirable. These multifunctional designs cater to modern living needs, enhancing comfort and practicality in homes.
- Customizable Options: Manufacturers are responding to consumer demand for personalization by providing customizable flooring. This allows buyers to select specific colors, patterns, and sizes that align with their individual decor preferences. Companies like Shaw Industries are leading the way in this trend, emphasizing their commitment to sustainable materials and customization.
By understanding these trends, you can choose a woven carpet that not only meets your functional requirements but also enhances your space with contemporary style.

Conclusion
Understanding the intricacies of woven carpets is essential for making informed decisions that enhance both aesthetics and functionality in any space. This guide has explored various types of woven carpets—Wilton, Axminster, flatweave, velvet, and sisal—each offering unique benefits suited to different environments and usage needs. By considering the specific characteristics and anticipated market trends for 2025, individuals can select the ideal carpet that aligns with their preferences and requirements.
Key selection criteria such as:
- Durability
- Comfort
- Style
- Maintenance
- Cost
have been highlighted to assist in narrowing down choices. The importance of regular maintenance, including vacuuming, spot cleaning, and professional care, cannot be overstated, as these practices significantly prolong the lifespan of woven carpets. Furthermore, the exploration of emerging trends, such as sustainable materials, bold designs, and customizable options, underscores the evolving nature of the carpet market, reflecting consumer preferences for both style and environmental responsibility.
Ultimately, investing in a woven carpet is not merely about choosing a flooring option; it is about creating an inviting and functional space that resonates with personal style and values. As the market continues to evolve, staying informed about the latest trends and care practices will empower consumers to make choices that enhance their homes while supporting sustainability. Embrace the journey of selecting the perfect woven carpet and enjoy the transformative impact it brings to your environment.
Frequently Asked Questions
What are the main types of woven carpets?
The main types of woven carpets are Wilton, Axminster, Flatweave, Velvet, and Sisal, each with distinct characteristics suited for different needs.
What are the characteristics of Wilton carpets?
Wilton carpets are known for their intricate patterns and durability, crafted using a Jacquard loom. They are ideal for high-traffic areas due to their strength.
How is the Axminster carpet different from other types?
Axminster carpets feature a cut pile and are celebrated for their vibrant colors and patterns. They are commonly used in both residential and commercial settings.
What are the advantages of Flatweave carpets?
Flatweave carpets are lightweight, reversible, and easy to clean and maintain, making them suitable for relaxed environments and busy spaces.
What is unique about Velvet carpets?
Velvet carpets exude luxury and provide a softer feel underfoot, but they require more maintenance and are less suitable for high-traffic areas.
What are Sisal carpets made from, and what are their benefits?
Sisal carpets are crafted from natural fibers, making them eco-friendly and providing a rustic look. They are durable and suitable for areas with moderate foot traffic.
How can understanding these carpet types help in decision-making?
By understanding the characteristics of different woven carpets and anticipated market trends, consumers can better evaluate which carpet fits their needs and preferences, leading to informed choices.
List of Sources
- Understand Different Types of Woven Carpets
- brintons.net (https://brintons.net/press-releases)
- US Carpets and Rugs Market Size, Trends, Share 2032 - CMI (https://custommarketinsights.com/report/us-carpets-and-rugs-market)
- engineeredfloors.com (https://engineeredfloors.com/news/carpets-2025-comeback)
- suryaliving.com (https://suryaliving.com/blogs/news/top-carpet-and-rug-trends-2024-25)
- rugnews.com (https://rugnews.com/news-archives/heimtextil-2025-previews-trend-forecast-and-expand-9338)
- Evaluate Key Selection Criteria for Woven Carpets
- brintons.net (https://brintons.net/press-releases)
- fcnews.net (https://fcnews.net/2023/06/carpet-stats-soft-surface-stagnates-in-2022)
- statista.com (https://statista.com/outlook/cmo/furniture/home-decor/carpets-rugs/united-states)
- pinterest.com (https://pinterest.com/pin/design-quotes-on-flooring-start-with-a-great-carpet--618330223878448834)
- homesandgardens.com (https://homesandgardens.com/news/carpet-trends-206835)
- Consider Maintenance and Care Requirements
- fcnews.net (https://fcnews.net/2023/06/carpet-stats-soft-surface-stagnates-in-2022)
- chemdry.com (https://chemdry.com/blog/professional-carpet-cleaning-tips)
- letsgopersian.com (https://letsgopersian.com/blog/7-practical-tips-for-maintaining-your-handwoven-carpet)
- callallklean.com (https://callallklean.com/how-often-do-people-get-their-carpets-professionally-cleaned)
- godfreyhirst.com (https://godfreyhirst.com/na/news/carpet-care-na)
- Explore Trends in Woven Carpets for 2025
- marketreportanalytics.com (https://marketreportanalytics.com/reports/sustainable-carpet-50708)
- fortunebusinessinsights.com (https://fortunebusinessinsights.com/tufted-carpets-market-112909)
- market.us (https://market.us/report/carpet-and-rug-market)
- imarcgroup.com (https://imarcgroup.com/united-states-carpet-market)
- flooringinc.com (https://flooringinc.com/blog/carpet-trends)
See Service Buddy in action with a live demo
Everything you need to run your flooring business, Service Buddy is your all-in-one management platform.



