Master SaaS Content Marketing to Improve Your Time to Value
Master SaaS content marketing to enhance your time to value and drive business growth effectively.

Introduction
In a landscape where a striking 69% of SaaS marketers depend on content marketing as their primary strategy, the importance of mastering this approach is undeniable. Effective SaaS content marketing not only boosts brand visibility but also fosters trust and authority among potential clients, especially in the competitive flooring industry. But as buyer behaviors shift, how can businesses ensure their content stays relevant and impactful?
This article explores the strategies and best practices that can elevate SaaS content marketing efforts. By implementing these insights, businesses can improve their time to value and drive significant growth.
Consider this: Are you leveraging content marketing to its fullest potential? With the right strategies, you can transform your approach and see tangible results.
Understand SaaS Content Marketing and Its Importance
SaaS material promotion is crucial for attracting and retaining clients in the software-as-a-service sector. In today's competitive digital landscape, where a staggering 69% of SaaS promoters rely on SaaS content marketing digital marketing to improve time to value as their primary strategy, mastering this approach is essential for success. Effective SaaS content marketing digital marketing to improve time to value not only enhances brand recognition but also establishes authority and trust among potential clients.
For flooring businesses, this strategy serves as a powerful tool to tackle common pain points, educate clients about viable solutions, and drive conversions. By crafting SaaS content marketing digital marketing to improve time to value that resonates with their target audience, companies can effectively differentiate themselves in a crowded market. Consider this: 55% of B2B purchasers report that thought leadership material significantly influences their buying decisions. This statistic underscores the importance of building credibility through insightful and relevant information.
As the market continues to evolve, flooring businesses must incorporate tailored material and adapt to shifting buyer behaviors. This adaptability will be key to thriving in an ever-changing environment. Are you ready to elevate your marketing strategy and position your business for success?

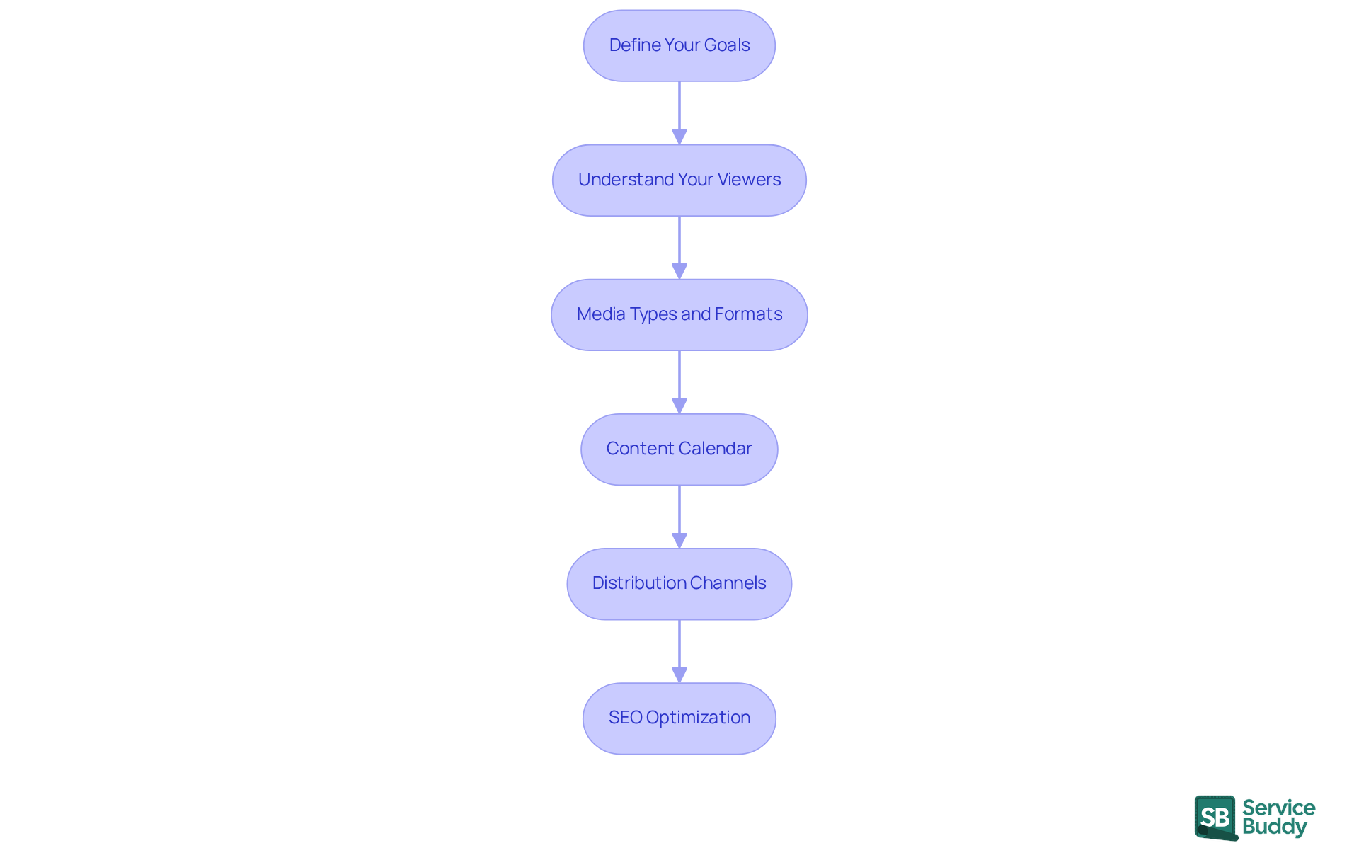
Develop a Comprehensive SaaS Content Marketing Strategy
To develop a successful SaaS content marketing strategy for the flooring industry, follow these essential steps:
-
Define Your Goals: Start by clearly outlining your objectives. Are you looking to enhance brand visibility, generate qualified leads, or boost customer retention? Setting specific, measurable goals will effectively steer your efforts in the right direction.
-
Understand Your Viewers: Conduct thorough research to grasp your target audience's preferences, challenges, and motivations. By developing detailed buyer personas, you can tailor your content to resonate with their needs, significantly enhancing engagement.
-
Media Types and Formats: Choose media formats that align with your audience's interests. Whether it's informative blogs, engaging videos, or enlightening case studies, each format serves a distinct purpose and can effectively capture user attention.
-
Content Calendar: Create a content calendar to strategically organize and schedule your content. This ensures a consistent flow of relevant topics that keep your audience engaged over time.
-
Distribution Channels: Identify the platforms where your audience is most active-be it social media, email newsletters, or industry-specific forums. Tailor your distribution strategy to maximize reach and engagement on these channels.
-
SEO Optimization: Implement SEO best practices to boost your content's visibility in search engines. This includes optimizing keywords, crafting compelling meta descriptions, and ensuring a clean URL structure, making it easier for potential customers to discover your offerings.
By following these steps, SaaS companies in the flooring industry can implement SaaS content marketing digital marketing to improve time to value, crafting a robust strategy that attracts potential customers while nurturing long-term relationships and driving business growth.

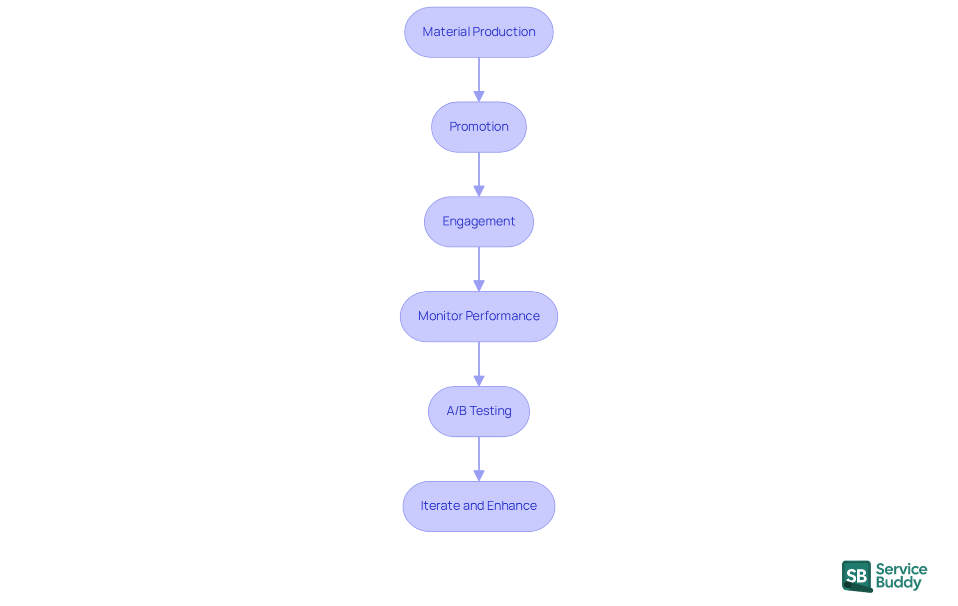
Implement and Optimize Your SaaS Content Marketing Efforts
Once your strategy is in place, it’s time to implement and optimize your content marketing efforts:
-
Material Production: Begin by generating high-quality materials that align with your strategy. Ensure that your content is not only informative but also engaging and tailored to meet your audience's needs. Are you ready to captivate your readers?
-
Promotion: Actively promote your materials through various channels. To expand your reach, utilize social media, email marketing, and partnerships with industry influencers as part of your saas content marketing digital marketing to improve time to value. The more visibility you gain, the more potential customers you attract.
-
Engagement: Foster involvement by encouraging comments, shares, and discussions about your materials. Respond to interactions from your viewers to build a community around your brand. How can you create a space where your audience feels valued?
-
Monitor Performance: Leverage analytics tools to track the effectiveness of your materials. Key metrics to monitor include traffic, engagement rates, and conversion rates. Understanding these metrics is crucial for informed decision-making in the context of saas content marketing digital marketing to improve time to value.
-
A/B Testing: Experiment with various formats, headlines, and distribution methods to determine what resonates best with your audience. A/B testing can provide valuable insights for optimization. What strategies can you implement to refine your approach?
-
Iterate and Enhance: Using performance data, continuously refine your promotional efforts. Adjust your strategy to focus on what works and eliminate what doesn’t. This iterative process is essential for sustained success.

Measure and Analyze the Effectiveness of Your Content Marketing
To effectively measure and analyze the impact of your SaaS content marketing, follow these essential steps:
-
Establish Key Performance Indicators (KPIs): Start by identifying specific KPIs that align with your business objectives. Metrics such as website traffic, lead generation rates, conversion rates, and customer retention figures are crucial. For example, tracking Customer Acquisition Cost (CAC) can shed light on the efficiency of your marketing investments, reflecting the total cost of acquiring new customers.
-
Leverage Analytics Tools: Utilize powerful analytics platforms like Google Analytics, HubSpot, or specialized SaaS analytics tools such as Userpilot. These tools enable you to collect and analyze performance data effectively. Monitoring key metrics like Monthly Recurring Revenue (MRR) is vital for understanding revenue trends and seasonality, while Customer Lifetime Value (CLV), when assessed alongside CAC, offers insights into overall profitability.
-
Monitor User Engagement: Dive into user interactions with your content to uncover engagement patterns. Key metrics to analyze include time spent on page, bounce rates, and click-through rates. Understanding these behaviors can enhance your SaaS content marketing digital marketing to improve time to value and better meet audience needs.
-
Assess Return on Investment (ROI): Calculate the ROI of your content marketing efforts by comparing the costs of content creation and promotion against the revenue generated from leads and conversions. This analysis reveals the effectiveness of your strategies and guides future investments.
-
Implement a Feedback Loop: Actively seek feedback from your audience through surveys or direct communication. This input provides valuable insights into how your content is perceived and highlights areas for improvement, ensuring your work remains relevant and engaging.
-
Conduct Regular Reporting: Establish a routine for creating reports that summarize your findings and share them with your team. Regularly reviewing these insights will inform your content strategies and allow for timely adjustments to enhance performance.

Conclusion
Mastering SaaS content marketing is crucial for businesses looking to enhance their time to value and establish a formidable presence in the competitive software-as-a-service landscape. By effectively leveraging content marketing strategies, companies can attract new clients and foster long-term relationships that drive sustained growth and success.
This article explores the essential components of a successful SaaS content marketing strategy. It begins with:
- Defining clear goals
- Understanding the target audience
- Selecting appropriate media types
- Optimizing content for search engines
Each step contributes to a comprehensive approach that engages potential customers while building credibility and authority within the industry. By implementing these strategies, flooring businesses can set themselves apart and effectively tackle the unique challenges their audience faces.
The significance of a well-executed SaaS content marketing plan cannot be overstated. As market dynamics evolve, adapting and optimizing content marketing efforts will be key to staying competitive. Companies are encouraged to embrace these practices and continuously refine their strategies to meet their audience's needs while maximizing marketing effectiveness. Taking action now can lead to improved visibility, engagement, and ultimately, higher conversion rates in the ever-changing SaaS environment.
Frequently Asked Questions
What is SaaS content marketing?
SaaS content marketing is a strategy used to attract and retain clients in the software-as-a-service sector by creating and sharing valuable content that resonates with the target audience.
Why is SaaS content marketing important?
It is crucial for enhancing brand recognition, establishing authority and trust among potential clients, and improving time to value in a competitive digital landscape.
How does SaaS content marketing benefit flooring businesses?
For flooring businesses, this strategy helps address common pain points, educate clients about solutions, and drive conversions, allowing them to differentiate themselves in a crowded market.
What impact does thought leadership content have on B2B purchasing decisions?
According to statistics, 55% of B2B purchasers report that thought leadership material significantly influences their buying decisions, highlighting the importance of building credibility through insightful content.
How should flooring businesses adapt their content marketing strategies?
Flooring businesses must incorporate tailored material and adapt to shifting buyer behaviors to thrive in an evolving market.
List of Sources
- Understand SaaS Content Marketing and Its Importance
- 25+ Important SaaS Content Marketing Statistics for 2026! - ranklyx.com (https://ranklyx.com/blog/saas-content-marketing-statistics)
- SaaS Content Marketing: What’s Changed & What Works (https://42dm.net/content-marketing-in-saas)
- 45 SaaS Content Marketing Statistics for 2025 | RevenueZen (https://revenuezen.com/saas-content-marketing-statistics)
- Importance of Content Marketing for SaaS Companies (https://pepper.inc/blog/importance-of-content-marketing-for-saas-companies)
- Navigating the Challenges: Building Brand Awareness for SaaS Businesses - Marketing Eye Atlanta (https://marketingeyeatlanta.com/blog/marketing/navigating-the-challenges-building-brand-awareness-for-saas-businesses.html)
- Develop a Comprehensive SaaS Content Marketing Strategy
- My best SaaS content marketing strategy guide for 2025 | Marketer Milk (https://marketermilk.com/blog/saas-content-marketing)
- SaaS Content Marketing Strategy 2025: Drive Real Growth (https://growthmindedmarketing.com/blog/saas-content-strategy)
- How to Create a SaaS Content Strategy That Drives Product Signups | Grow and Convert (https://growandconvert.com/content-marketing/saas-content-strategy)
- SaaS Content Marketing Strategy: How to Generate Leads and Drive Conversions | RevTek (https://revtekcapital.com/saas-content-marketing-strategy)
- SaaS Content Marketing Strategies: AI SEO & Buyer Focus 2025 (https://userp.io/content-marketing/saas-content-marketing-strategies)
- Implement and Optimize Your SaaS Content Marketing Efforts
- 12 trends to watch in SaaS digital marketing - Agility PR Solutions (https://agilitypr.com/pr-news/public-relations/12-trends-to-watch-in-saas-digital-marketing)
- 57+ Content Marketing Statistics To Help You Succeed in 2025 (https://contentmarketinginstitute.com/content-marketing-strategy/content-marketing-statistics)
- Digital Marketing News Dec 2-11, 2025: OpenAI's GPT-5.2 Battle, Facebook's Gen Z Redesign & Google's Algorithm Shake-Up (https://almcorp.com/blog/digital-marketing-news-december-2-2025-to-december-11-2025)
- SaaS Marketing in 2025: These Agencies Are Redefining Growth Strategies, Says SoftwareWorld (https://fox59.com/business/press-releases/ein-presswire/822913134/saas-marketing-in-2025-these-agencies-are-redefining-growth-strategies-says-softwareworld)
- Measure and Analyze the Effectiveness of Your Content Marketing
- 16 Best SaaS KPIs & Metrics To Track in 2025 - Vena (https://venasolutions.com/blog/saas-kpis-metrics)
- SaaS Content Marketing Strategy 2025: Drive Real Growth (https://growthmindedmarketing.com/blog/saas-content-strategy)
- 15 Product Marketing KPIs for Measuring Success in SaaS (https://userpilot.com/blog/product-marketing-kpi)
- 14 Strategies for Effective SaaS Content Marketing in 2025 (https://motiontactic.com/blog/14-strategies-for-effective-saas-content-marketing-in-2025)
See Service Buddy in action with a live demo
Everything you need to run your flooring business, Service Buddy is your all-in-one management platform.


