Master Invoicing as a Service for Flooring
Transform your flooring business with invoicing-as-a-service tools that simplify billing, reduce errors, and help you get paid faster with less admin work.
Introduction
Billing processes serve as the backbone of any successful flooring business. Yet, many companies still rely on outdated methods that hinder efficiency and cash flow. Embracing invoicing as a service presents flooring companies with a transformative opportunity to streamline operations, enhance accuracy, and ensure timely payments.
However, the transition to a more automated and effective invoicing system raises critical questions:
- What are the essential components of an effective invoice?
- How can businesses customize their billing processes to reflect their brand while avoiding common pitfalls?
Exploring these aspects is crucial for flooring companies aiming to modernize financial management and thrive in a competitive market.
Understand Invoicing as a Service for Flooring Businesses
Billing as a service represents a transformative shift in how flooring companies manage their invoicing processes. By leveraging specialized software solutions, businesses can automate and enhance their billing operations, moving away from traditional paper invoices and manual tracking. This digital transition not only saves time but also significantly improves accuracy and efficiency.
Imagine ensuring timely payments and maintaining better cash flow while reducing the likelihood of errors that often accompany manual invoicing methods. Flooring companies can achieve these crucial objectives by adopting invoicing as a service, ultimately modernizing their operations and enhancing overall financial management.
Isn’t it time to embrace this evolution? Grasping the concept of billing as a service is the first step toward a more streamlined and effective approach to your flooring business.

Identify Essential Components of Your Invoices
To create effective invoices, flooring businesses must include essential components that ensure clarity and professionalism:
- Business Information: Clearly display your company name, address, phone number, and email to establish professionalism and facilitate communication.
- Client Information: Include the client's name, address, and contact details to ensure clarity and proper record-keeping.
- Invoice Number: Assign a distinct billing reference for tracking purposes, aiding in managing records and following up on transactions.
- Invoice Date: Clearly indicate the date the invoice is issued to prevent confusion regarding timelines for settling the amount.
- Compensation Terms: Specify the due date for the funds and any applicable late charges to encourage punctual remittances and maintain cash flow.
- Itemized List of Services: Detail the services provided, including descriptions, quantities, and prices. For instance, if hardwood floors cost an average of $16 per square foot, this should be clearly itemized. For a 200-square-foot room, the total cost would be $3,200, enhancing transparency and trust.
- Total Amount Due: Clearly indicate the total amount owed, including taxes and discounts if applicable, to prevent disputes and ensure clients understand their financial obligations.
- Payment Instructions: Provide clear instructions on how clients can make payments, including accepted payment methods, to streamline the payment process.
Furthermore, utilizing a customizable billing template can significantly improve the billing process. Incorporating branding elements like your company logo and colors reinforces brand recognition. Additionally, utilizing a billing platform such as ReliaBills for invoicing as a service can simplify the billing process and enhance cash flow, making it easier for flooring companies to manage their charges efficiently.
By ensuring these components are included, flooring companies can generate documents that are clear, professional, and effective in facilitating timely payments. Precise billing is crucial, as , averaging between $3 to $22 per square foot. Thus, clarity in charges is essential for maintaining trust and satisfaction.

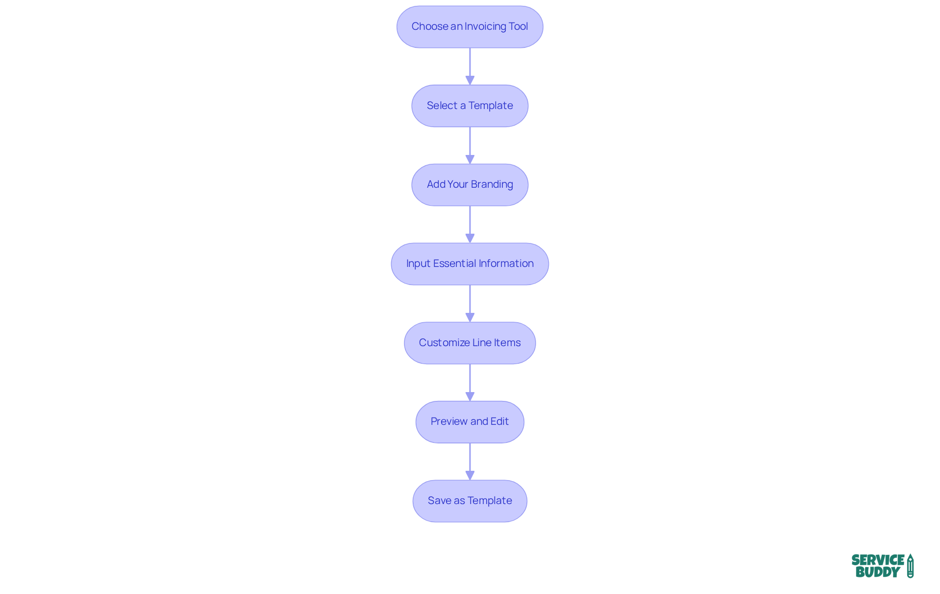
Create and Customize Your Invoices
Developing and tailoring billing statements effectively is essential for flooring companies. Here’s a streamlined approach to mastering this process:
- Choose an Invoicing Tool: Opt for a software solution that caters specifically to the flooring industry, such as Service Buddy, which enhances operational efficiency.
- Select a Template: Most invoicing tools provide customizable templates. Choose one that reflects your brand identity.
- Add Your Branding: Personalize the bill by incorporating your logo, brand colors, and fonts, reinforcing your business identity.
- Input Essential Information: Ensure accuracy by filling in all necessary components, including client details and service descriptions.
- Customize Line Items: Tailor descriptions and pricing to reflect the specific services provided to each client, enhancing clarity and professionalism.
- Preview and Edit: Before sending, review the document to catch any errors or omissions, ensuring a polished final product.
- Save as Template: If you often provide comparable services, save the bill as a template for future use, simplifying your billing process.
By following these steps, flooring businesses can produce professional, customized invoices that not only enhance their brand image but also foster stronger client relationships. Efficient billing through invoicing as a service can greatly enhance cash flow, with prompt billing possibly boosting collection rates by as much as 30%. As Armando Armendariz notes, "Preserving liquidity through prompt collections is crucial for operational stability." Additionally, firms such as Cold Way Transportation have shown the tangible effects of efficient billing practices, realizing a 47% rise in revenue through strategic financial management. Tackling the issues of postponed transactions is vital for , making invoicing as a service a crucial skill for flooring companies.

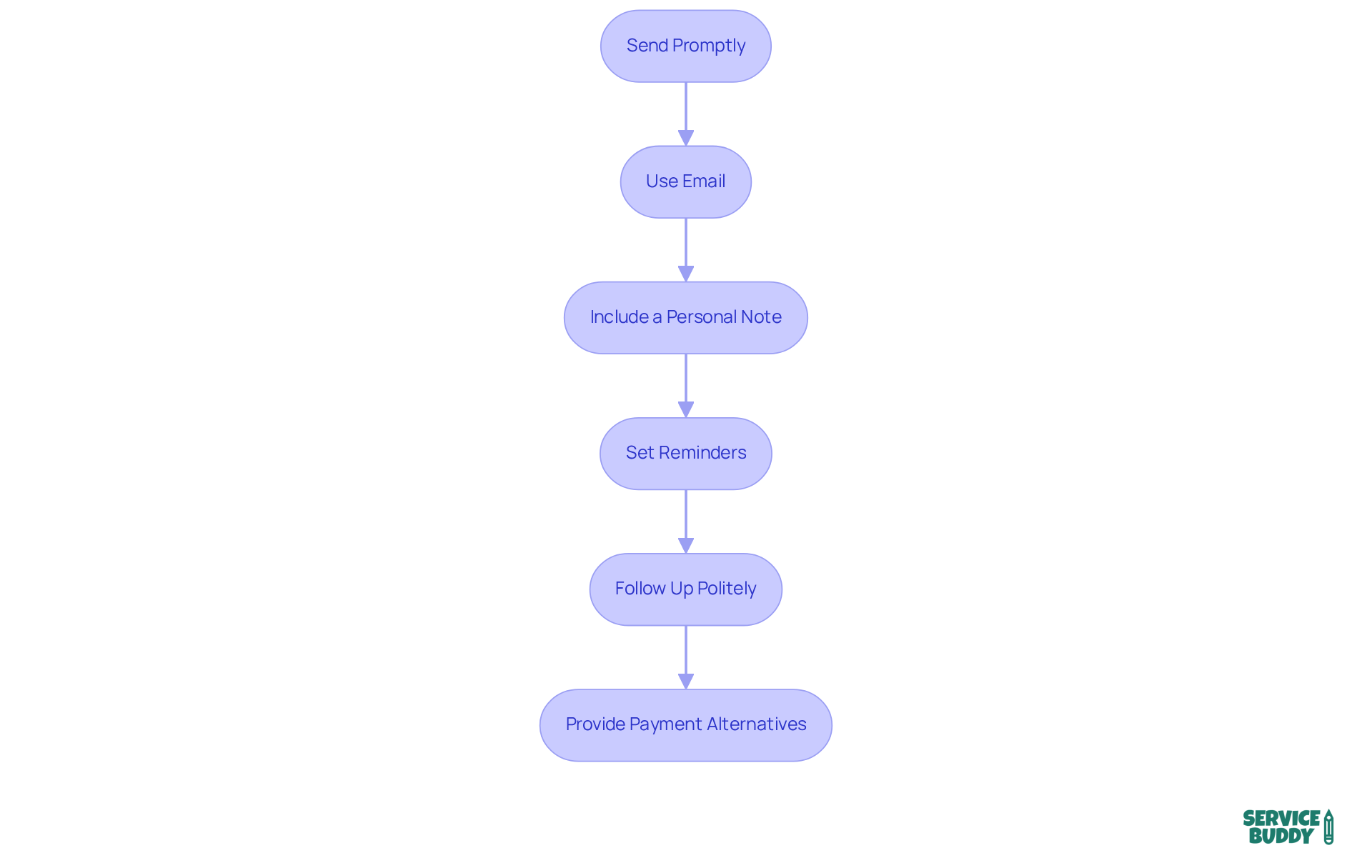
Send and Follow Up on Invoices Effectively
To ensure timely payment of your invoices, consider the following steps for effective sending and follow-up:
- Send Promptly: Dispatch bills immediately upon job completion or according to the agreed schedule to minimize delays.
- Use Email: Deliver invoices directly via email for quicker receipt. A clear subject line, such as 'Invoice #123 from [Your Company Name]', helps ensure visibility.
- Include a Personal Note: A brief thank-you message can foster stronger client relationships and enhance communication.
- Set Reminders: Utilize your invoicing software, such as Invoicera or Contractor+, to establish automated reminders for follow-ups based on your billing terms. Statistics indicate that automated reminders can significantly .
- Follow Up Politely: If a bill is overdue, send a courteous reminder email referencing the invoice number and due date to maintain professionalism. As Rita Roy, a business automation expert, emphasizes, clear communication is crucial to avoid costly delays.
- Provide Payment Alternatives: Enable convenient transactions by offering various methods, which can result in quicker exchanges. Incorporating clear financial terms and late fees in your invoices can also assist in reducing overdue payments.
By implementing these strategies, flooring companies can simplify their billing procedures with invoicing as a service, guaranteeing prompt transactions and ultimately enhancing cash flow. Consistent follow-ups and transparent communication are crucial for sustaining sound financial practices, as shown by the beneficial effect of automated reminders on billing timelines.

Avoid Common Invoicing Errors
To uphold professionalism and efficiency in your invoicing process, it is crucial to avoid these common errors:
- Inaccurate Information: Ensure that all details, including client information and service descriptions, are double-checked to prevent disputes.
- Missing Payment Terms: Always include clear payment terms to eliminate confusion.
- Neglecting Follow-Ups: Failing to follow up on outstanding bills can lead to significant cash flow issues.
- Not Using Software: Relying on manual billing increases the risk of errors; utilizing billing software enhances accuracy.
- Ignoring Client Preferences: Some clients may prefer paper invoices; being flexible to accommodate their needs is essential.
By recognizing these common pitfalls and taking proactive measures, flooring businesses can significantly enhance their invoicing practices by utilizing invoicing as a service, ensuring a more efficient billing process.

Conclusion
Embracing invoicing as a service marks a pivotal advancement for flooring businesses aiming to enhance operational efficiency and financial management. By transitioning to automated billing processes, companies can streamline their invoicing, significantly reduce errors, and improve cash flow. This modern approach is essential for flooring businesses that seek to remain competitive and responsive to client needs.
The article outlines several key components crucial for effective invoicing:
- The importance of clear business and client information
- Itemized service descriptions
- Payment instructions
Furthermore, it emphasizes the value of utilizing specialized invoicing tools that allow for customization and branding, thereby strengthening client relationships. By implementing best practices for sending and following up on invoices, flooring companies can ensure timely payments and maintain a healthy cash flow.
Ultimately, the shift to invoicing as a service is not merely a trend; it is a necessary evolution for flooring businesses. By adopting these practices, companies can enhance their professionalism, foster trust with clients, and secure their financial stability. The time to modernize invoicing processes is now—embracing these strategies will not only improve operational efficiency but also pave the way for sustained growth in the competitive flooring industry.
Frequently Asked Questions
What is invoicing as a service for flooring businesses?
Invoicing as a service represents a shift in how flooring companies manage their billing processes by using specialized software solutions to automate and enhance invoicing, moving away from traditional paper invoices and manual tracking.
What are the benefits of adopting invoicing as a service?
The benefits include saving time, improving accuracy and efficiency, ensuring timely payments, maintaining better cash flow, and reducing errors associated with manual invoicing methods.
What essential components should be included in invoices for flooring businesses?
Essential components include business information, client information, invoice number, invoice date, compensation terms, itemized list of services, total amount due, and payment instructions.
Why is it important to include an itemized list of services in invoices?
An itemized list of services enhances transparency and trust by detailing the services provided, including descriptions, quantities, and prices, which helps clients understand their financial obligations.
How can customizable billing templates improve the invoicing process?
Customizable billing templates can improve the invoicing process by incorporating branding elements like company logos and colors, which reinforces brand recognition and professionalism.
What role does a billing platform like ReliaBills play in invoicing?
A billing platform like ReliaBills simplifies the billing process and enhances cash flow, making it easier for flooring companies to manage their charges efficiently.
Why is precise billing crucial for flooring companies?
Precise billing is crucial because clients typically invest significantly in flooring, averaging between $3 to $22 per square foot, making clarity in charges essential for maintaining trust and satisfaction.
List of Sources
- Identify Essential Components of Your Invoices
- houzz.com (https://houzz.com/pro-learn/blog/flooring-invoice-template-example)
- marketsharp.com (https://marketsharp.com/blog/how-to-create-an-invoice-for-a-flooring-job-free-template-included)
- reliabills.com (https://reliabills.com/blog/how-to-create-a-flooring-contractor-invoice)
- Create and Customize Your Invoices
- fieldcomplete.com (https://fieldcomplete.com/blog/effective-communication-in-field-services/7-key-insights-on-net-30-days-for-hvac-contractors)
- Send and Follow Up on Invoices Effectively
- invoicera.com (https://invoicera.com/blog/invoicing/how-invoice-payment-works)
- contractorplus.app (https://contractorplus.app/blog/how-to-write-an-invoice-email)
See Service Buddy in action with a live demo
Everything you need to run your flooring business, Service Buddy is your all-in-one management platform.


