Choose Wool Carpet That Looks Like Sisal
Learn how to choose a wool carpet that delivers the natural texture of sisal with greater softness, durability, and long-term performance for any space.
Introduction
Choosing the right flooring can profoundly influence the atmosphere and functionality of your business space. As sustainability and style become increasingly important, wool carpets that emulate the look of sisal stand out as a leading choice, combining aesthetic appeal with practicality. But with a plethora of options available, how can you ensure that your selected carpet not only enhances the visual charm of your environment but also withstands high foot traffic and is easy to maintain?
Exploring the unique characteristics and benefits of wool carpets that resemble sisal empowers businesses to make informed decisions. These carpets not only elevate the design of your space but also meet the operational demands of a bustling environment. By understanding the advantages of these flooring solutions, you can align your design vision with your practical needs, ensuring a harmonious balance that supports both style and functionality.
Understand Wool Carpet Characteristics
The luxurious softness, natural resilience, and eco-friendliness of a wool carpet that looks like sisal make it an exceptional choice for both residential and commercial spaces. Crafted from sheep fleece, these carpets deliver a unique combination of durability and comfort, characterized by several key attributes:
- Softness: The natural fibers of wool provide a plush feel underfoot, enhancing comfort in high-traffic areas like offices and retail environments.
- Durability: The wool carpet that looks like sisal has inherent resilience, allowing it to withstand heavy foot traffic and ensuring longevity even in bustling commercial settings.
- Stain Resistance: With built-in stain-resistant qualities, a wool carpet that looks like sisal retains its visual charm over time, thus minimizing the need for frequent replacements.
- Insulation: Wool carpets that look like sisal excel in thermal insulation, helping to regulate indoor temperatures by keeping spaces warm in winter and cool in summer, which is particularly beneficial for energy efficiency in commercial structures.
- Sustainability: As a biodegradable and renewable natural fiber, a wool carpet that looks like sisal serves as an environmentally friendly option, aligning with the increasing demand for sustainable materials in the construction and design industries.
- Safety: The wool carpet that looks like sisal possesses inherent flame-retardant features, making it a safer choice for commercial areas concerned about fire risks.
Wool rugs, including those that are a wool carpet that looks like sisal, are also suitable for low-traffic areas, providing a versatile flooring option for various business settings.
Recent case studies underscore the advantages of textile flooring in commercial applications. For instance, Victoria PLC's sustainable fiber flooring collection, launched in March 2024, showcases a commitment to environmental sustainability while catering to the premium market segment. Similarly, Interface's expansion of its commercial textile flooring range in January 2024 aims to address the growing demand for sustainable flooring solutions in business environments.
Experts in the flooring sector emphasize that a wool carpet that looks like sisal not only enhances the visual appeal of a space but also contributes to a healthier indoor atmosphere. Their ability to absorb and release moisture aids in regulating humidity levels, making them a healthier option for organizations focused on employee well-being.
In summary, understanding these traits and benefits of textile floor coverings, such as a wool carpet that looks like sisal, can empower businesses to select quality flooring options that enhance both functionality and design.

Explore Benefits of Sisal-Like Wool Carpets
Sisal-like wool carpets seamlessly blend the aesthetic charm of sisal with the luxurious comfort of wool, offering a range of advantages for both residential and commercial spaces:
- Aesthetic Versatility: These carpets replicate the natural, textured look of sisal, making them adaptable to various design styles, from contemporary to traditional. With color trends in 2025 forecasting earthy neutrals and warm tones, their appeal in diverse settings is undeniable.
- Enhanced Comfort: Unlike conventional sisal, which can feel coarse underfoot, textile flooring provides a soft, plush sensation, ensuring comfort even in high-traffic areas.
- Easy Maintenance: Wool floor coverings are naturally resistant to dirt and stains, simplifying cleaning routines and reducing the need for frequent deep cleaning compared to sisal options.
- Durability: While sisal is known for its strength, fabrics made from sheep's fleece also offer remarkable durability, making them suitable for bustling environments without sacrificing style.
- Eco-Friendly: Opting for natural fiber floor coverings aligns with sustainable practices, as they are crafted from renewable resources and are fully biodegradable. Moreover, textile floor coverings can trap dust and allergens, appealing to health-conscious buyers.
These compelling advantages position textile floor coverings as an optimal choice for enterprises aiming to achieve a chic yet functional flooring solution. As trends in 2025 highlight their growing appeal in replicating sisal aesthetics, market analysts project the market for wool carpet that looks like sisal will grow at a CAGR of 5.80% from 2023 to 2030. This reflects the increasing demand for sustainable flooring options. Are you ready to elevate your flooring choices?

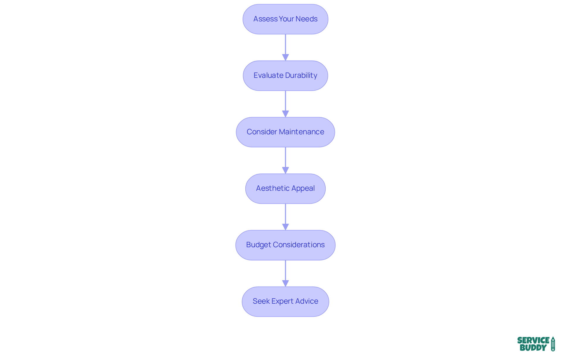
Evaluate and Select the Right Carpet for Your Business
When selecting the ideal wool carpet that mimics the look of sisal for your business, it’s crucial to follow these essential steps:
-
Assess Your Needs: What’s the primary purpose of your flooring? Is it for high-traffic zones or to enhance visual appeal? Recognizing the specific requirements of your area is key.
-
Evaluate Durability: Choose flooring materials that can withstand the expected foot traffic and wear. Investigate warranties and durability ratings to ensure long-lasting performance. Did you know that wool rugs can last 15-20 years with proper maintenance? This makes them a smart, long-lasting option for commercial use.
-
Consider Maintenance: Opt for floor coverings that are easy to clean, especially in high-traffic areas where spills and dirt are more likely. Regular professional deep cleaning every 6-12 months is recommended to maintain both appearance and longevity.
-
Aesthetic Appeal: Select colors and patterns that resonate with your brand identity. How do you want your space to feel? The right choices can significantly contribute to the ambiance of your environment.
-
Budget Considerations: Don’t forget to account for the total expense of the flooring, including installation and ongoing maintenance. Ensuring it aligns with your financial plan is essential.
-
Seek Expert Advice: Connect with flooring specialists or utilize tools like Service Buddy to compare alternatives and obtain personalized suggestions that fit your needs. As Flooring Services LLC states, "At Flooring Services LLC, we recognize the significance of selecting the appropriate flooring for high-traffic areas."
By following these steps, you can confidently choose a wool carpet that looks like sisal, which not only enhances the visual appeal of your space but also meets the functional requirements of your enterprise.

Utilize Resources and Tools for Informed Decision-Making
When selecting a wool carpet that looks like sisal, it’s crucial to make an informed decision. Leverage the following resources and tools to enhance your selection process:
- Online Carpet Calculators: These tools help estimate the amount of carpet needed based on room dimensions, aiding in accurate budgeting and minimizing waste. Many companies report improved project planning by utilizing these calculators, leading to a more efficient purchasing process.
- Sample Swatches: Requesting samples from manufacturers allows you to see and feel various floor coverings in your own space before making a commitment. Research shows that companies using sample swatches experience a 30% increase in customer satisfaction, as they can better envision how the flooring will integrate into their surroundings. Flooring professionals stress the importance of this step, noting it significantly boosts customer confidence in their choices.
- Comparison Guides: Comprehensive guides comparing wool flooring with other materials detail the advantages and disadvantages of each option. This resource assists in evaluating your choices efficiently, ensuring you select flooring that aligns with both your aesthetic and practical requirements.
- Expert Consultations: Engaging with flooring consultants or platforms like Service Buddy can provide tailored advice based on your specific needs. Professionals highlight the value of expert insights, emphasizing that informed decisions lead to long-term satisfaction and performance.
- Customer Reviews: Seek feedback from other companies that have purchased similar rugs. Research indicates that 94% of consumers read online reviews before making a purchase, underscoring the importance of understanding others' experiences to gauge satisfaction and performance.
- Room Visualizer Tool: Utilize tools like the Room Visualizer to see how different flooring styles will look in your space. This tool enhances decision-making by providing a realistic preview, helping you visualize how the new flooring will fit into your environment.
By leveraging these resources, you can significantly enhance your decision-making process and select the best wool carpet that looks like sisal to fulfill your business's needs.

Conclusion
Choosing a wool carpet that resembles sisal is a strategic move for businesses aiming to elevate their spaces with both style and functionality. These carpets offer a unique blend of comfort, durability, and eco-friendliness, making them an exceptional choice for various commercial environments. By selecting wool, businesses not only enjoy a luxurious feel underfoot but also benefit from the long-lasting resilience that this natural fiber provides.
The advantages of wool carpets that mimic sisal are compelling. They boast aesthetic versatility, ease of maintenance, and sustainable properties. With features like stain resistance and thermal insulation, these carpets enhance the visual appeal of a space while contributing to a healthier indoor atmosphere. A step-by-step guide for selecting the right carpet underscores the importance of:
- Assessing specific needs
- Evaluating durability
- Leveraging resources for informed decision-making
Ultimately, choosing a wool carpet that looks like sisal transcends mere design; it signifies a commitment to quality, sustainability, and employee well-being. As businesses strive to create inviting and functional spaces, embracing the benefits of these carpets can foster a more productive and aesthetically pleasing environment. Investing in a wool carpet that mirrors the elegance of sisal is not just a flooring choice; it’s an investment in style and practicality, ensuring alignment with the brand's identity and operational needs.
Frequently Asked Questions
What are the main characteristics of a wool carpet that looks like sisal?
A wool carpet that looks like sisal is characterized by its softness, durability, stain resistance, thermal insulation, sustainability, and safety features.
How does the softness of wool carpets benefit high-traffic areas?
The natural fibers of wool provide a plush feel underfoot, enhancing comfort in high-traffic areas like offices and retail environments.
Are wool carpets durable enough for commercial settings?
Yes, wool carpets have inherent resilience, allowing them to withstand heavy foot traffic and ensuring longevity even in bustling commercial settings.
How do wool carpets handle stains?
Wool carpets possess built-in stain-resistant qualities, which help them retain their visual charm over time and minimize the need for frequent replacements.
What insulation benefits do wool carpets provide?
Wool carpets excel in thermal insulation, helping to regulate indoor temperatures by keeping spaces warm in winter and cool in summer, which is beneficial for energy efficiency.
Why are wool carpets considered sustainable?
Wool carpets are made from biodegradable and renewable natural fibers, making them an environmentally friendly option that aligns with the demand for sustainable materials.
What safety features do wool carpets offer?
Wool carpets possess inherent flame-retardant features, making them a safer choice for commercial areas concerned about fire risks.
Can wool carpets be used in low-traffic areas?
Yes, wool rugs, including those that look like sisal, are suitable for low-traffic areas, providing a versatile flooring option for various business settings.
What recent developments highlight the benefits of textile flooring in commercial applications?
Recent case studies, such as Victoria PLC's sustainable fiber flooring collection launched in March 2024 and Interface's expansion of its textile flooring range in January 2024, showcase a commitment to environmental sustainability and address the growing demand for sustainable flooring solutions.
How do wool carpets contribute to a healthier indoor atmosphere?
Wool carpets can absorb and release moisture, aiding in regulating humidity levels, which makes them a healthier option for organizations focused on employee well-being.
List of Sources
- Understand Wool Carpet Characteristics
- Handtufted Inset Rug - Custom Carpet Company - Case Studies - Designers' Data - YourGuide (https://yourguides.net/designers-data/companies/custom-carpet-company/case_studies/handtufted-inset-rug)
- Wool Carpets - EcoFloors (https://ecofloors.co.nz/Roll_Carpet)
- Why wool? The benefits of wool (https://axminster-carpets.co.uk/why-wool-the-benefits-of-wool)
- Wool Carpet Market Size, Growth, Share, & Analysis Report - 2033 (https://datahorizzonresearch.com/wool-carpet-market-37972)
- Choosing the Right Carpet | Wool Vs Solution-Dyed Nylon (https://dwhomes.co.nz/helpful-resources/choosing-the-right-carpet-wool-vs-solution-dyed-nylon)
- Explore Benefits of Sisal-Like Wool Carpets
- Wool Carpet Trends for 2025: Color, Texture, and Pile Height Insights (https://bellscarpets.com/blog/articles/wool-carpet-trends-for-2025-color-texture-and-pile-height-insights)
- Wool Carpet Market Size, Industry Share, Forecast, 2032 (https://fortunebusinessinsights.com/wool-carpet-market-102573)
- Natural Fiber Carpets Market size will grow at a CAGR of 5.80% from 2023 to 2030! (https://cognitivemarketresearch.com/natural-fiber-carpets-market-report)
- Carpet Trends 2025: Top Styles & Best Rooms Guide (https://potterscarpetsandbeds.co.uk/carpet-trends-2025-room-guide)
- Evaluate and Select the Right Carpet for Your Business
- Lifespan of Carpet in Offices and Retail Spaces: Maintenance Tips (https://eastcoastfl.com/blog/commercial-carpeting)
- Choosing the Right Carpet for High-Traffic Areas in Your Home or Business - Flooring Services LLC (https://fslteam.com/choosing-the-right-carpet-for-high-traffic-areas-in-your-home-or-business)
- Four Design Trends Reshaping Commercial Flooring in 2025 (https://floortrendsmag.com/articles/113817-four-design-trends-reshaping-commercial-flooring-in-2025)
- Average Carpet Lifespan: How Long Should Your Carpet Last? (https://directcustomfloors.com/blog/articles/average-carpet-lifespan-how-long-should-your-carpet-last)
- Understanding the Lifespan of Your Carpet: A Guide to Longevity (https://flooringwarehouseaustin.com/blog/articles/understanding-the-lifespan-of-your-carpet-a-guide-to-longevity)
- Utilize Resources and Tools for Informed Decision-Making
- Room Visualizer Tool | Carpet One Floor & Home (https://carpetone.com/about/room)
- Carpet Price Guides | Compare Prices and Installation Costs (https://carpetpriceguides.com)
- Online Reviews: Statistics That Will Blow Your Mind [2025] - Trustmary (https://trustmary.com/reviews/online-reviews-statistics-that-will-blow-your-mind)
- TOP 20 FLOORING MARKETING STATISTICS 2025 | Amra And Elma LLC (https://amraandelma.com/flooring-marketing-statistics)
- Carpet stats: High rates put damper on soft surfaces’ comeback - Floor Covering News (https://fcnews.net/2025/07/carpet-high-rates-put-damper-on-soft-surfaces-comeback)
See Service Buddy in action with a live demo
Everything you need to run your flooring business, Service Buddy is your all-in-one management platform.



