Find LVP Installers Near You in 5 Steps
Use this step-by-step guide to find skilled luxury vinyl plank flooring installers near you, ensuring quality installation and long-lasting performance.
Introduction
Finding the right flooring installer can feel daunting, especially with the rising popularity of luxury vinyl plank (LVP) flooring. This innovative material not only boasts remarkable durability but also offers aesthetic appeal, making it a top choice for homeowners eager to enhance their spaces. However, the success of your installation hinges not just on the quality of the flooring itself but significantly on the expertise of the professionals who install it.
So, what should homeowners consider when searching for reliable luxury vinyl plank flooring installers nearby? How can they ensure they make the best choice for their project? These are crucial questions that can guide you toward a successful flooring transformation.
Understand Luxury Vinyl Plank Flooring Basics
Luxury plank (LVP) surfaces have surged in popularity among homeowners, thanks to their exceptional durability, water resistance, and realistic wood-like appearance. Constructed from multiple layers, LVP features a waterproof core, a printed design layer that mimics natural wood, and a protective wear layer that enhances its longevity. This layered design makes LVP particularly suitable for high-traffic areas and moisture-prone spaces like kitchens and bathrooms.
Experts in the flooring industry emphasize LVP's durability, noting that it withstands everyday wear and tear while maintaining its visual appeal. For example, numerous installations in busy households showcase LVP's resilience, demonstrating its ability to endure heavy foot traffic without significant wear.
Homeowners enjoy the versatility of LVP, which comes in a wide array of styles, colors, and textures. This variety allows for personalized design choices that don’t compromise functionality. Typically, luxury plank materials last between 15 to 25 years, making them a cost-effective investment for those looking to enhance their living spaces.
Real-world examples highlight LVP's effectiveness in high-traffic areas, such as entryways and family rooms. Its scratch-resistant surface and easy maintenance make it a preferred choice. Understanding these fundamentals equips you with the knowledge to select the right materials and luxury vinyl plank flooring installers near me for your project.

Identify Key Qualities of Professional Installers
When searching for luxury vinyl plank flooring installers near me, it’s crucial to consider several key qualities that can significantly impact your project’s success.
-
Experience and Expertise: Look for installers with a proven track record in luxury vinyl plank (LVP) installation. Experienced professionals are skilled at navigating challenges, ensuring a smoother installation process. Their expertise can make all the difference in achieving a flawless finish.
-
Licensing and Insurance: Always verify that the technician is authorized to work in your area and holds liability insurance. This not only protects against potential damages but also ensures compliance with local building codes and regulations, which is vital for quality assurance. Research shows that hiring licensed contractors enhances the quality of work and compliance, providing peace of mind for homeowners.
-
Customer Reviews and References: Investigate online reviews and request references to assess the contractor’s reputation and reliability. High customer satisfaction rates often correlate with licensed and insured contractors, who typically deliver superior service. Statistics indicate that licensed contractors are more likely to receive positive feedback from clients, reflecting their commitment to quality.
-
Communication Skills: A skilled technician should communicate clearly about the process, timelines, and any potential issues that may arise. Effective communication fosters trust and transparency throughout the project, ensuring that you’re always in the loop.
-
Warranty and Guarantees: Inquire about warranties on both the installation and the materials used. This demonstrates the professional’s confidence in their work and offers reassurance regarding the durability of your investment. Licensed contractors often provide warranties that protect against defects and ensure ongoing support for future issues.
By focusing on these attributes, you can refine your choices to find luxury vinyl plank flooring installers near me who are reliable and proficient, ultimately enhancing the quality and longevity of your surfaces. With the U.S. Bureau of Labor Statistics forecasting a 6% increase in installer jobs between 2024 and 2034, the importance of employing qualified professionals is more essential than ever.

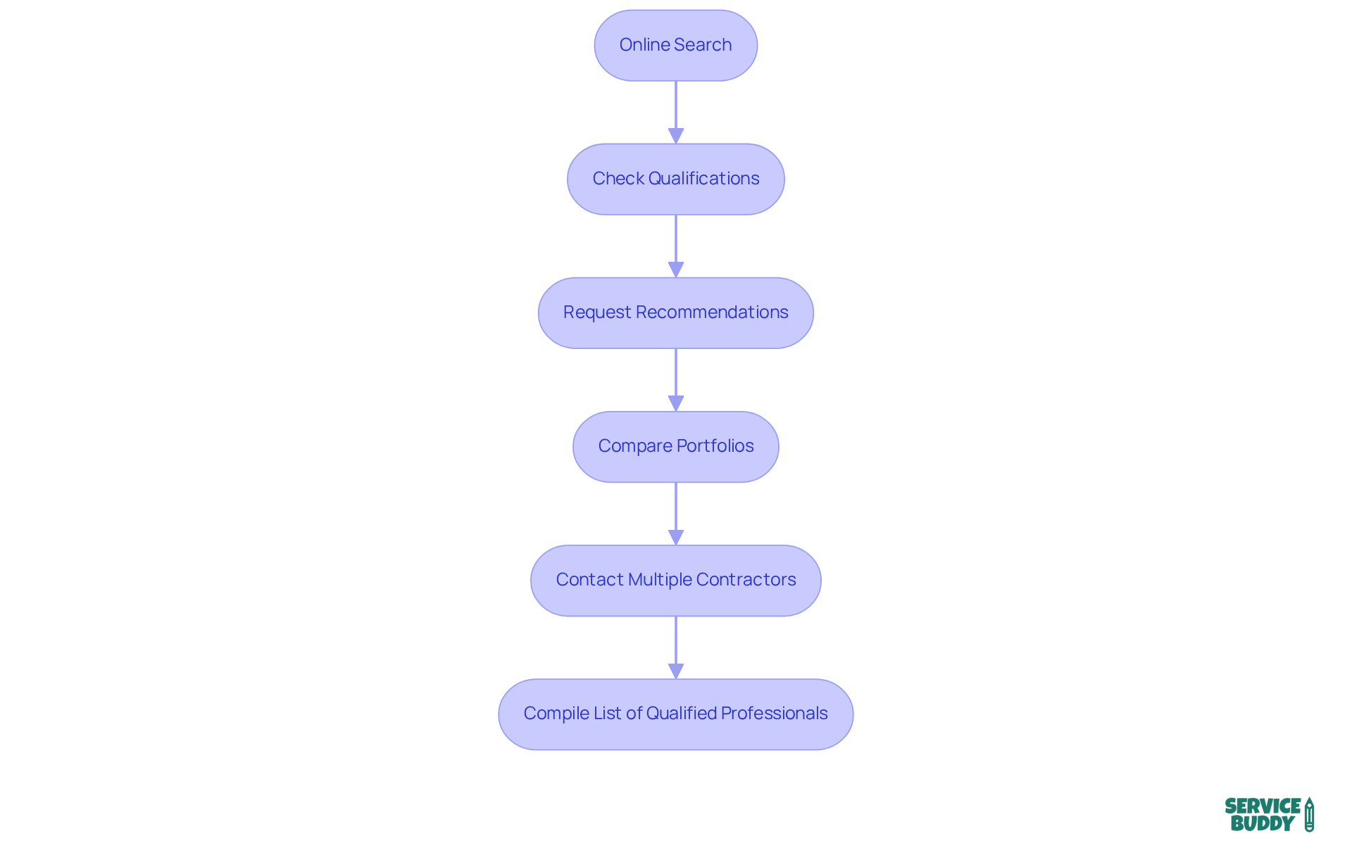
Research and Evaluate Local Installers
To effectively research and evaluate local luxury vinyl plank flooring installers, follow these essential steps:
-
Online Search: Start by utilizing platforms like Google, Yelp, and Angi to find local flooring professionals. Focus on those with high ratings and positive reviews. Did you know that 88% of consumers trust online reviews as much as personal recommendations? This statistic underscores the importance of consumer feedback in your decision-making process.
-
Check Qualifications: Visit the websites of potential contractors to verify their qualifications. Look for licenses, certifications, and experience specifically in luxury vinyl plank (LVP) installation. This ensures you’re considering professionals who meet industry standards and can deliver quality work.
-
Request Recommendations: Don’t hesitate to seek suggestions from friends, family, or neighbors who have had positive experiences with local service providers. Personal referrals can offer valuable insights into the quality of service and craftsmanship you can expect.
-
Compare Portfolios: Take the time to review the portfolios of various contractors. Assess their previous work to get a clearer picture of their style and craftsmanship quality. This step is crucial in helping you make an informed decision.
-
Contact Multiple Contractors: Reach out to at least three contractors to discuss your project. Ask about their process, materials, and timelines. Evaluate their responsiveness and professionalism. Engaging with multiple contractors allows you to gauge who is the best fit for your needs.
By conducting thorough research and following these steps, you can compile a list of qualified professionals, including luxury vinyl plank flooring installers near me, who are well-suited for your luxury vinyl plank flooring project.

Request and Compare Quotes from Multiple Installers
Once you’ve identified potential luxury vinyl plank flooring installers near me, the next step is to request and compare their quotes. Here’s how to do it:
-
Prepare a Detailed Description: Provide each technician with a comprehensive overview of your project. When reaching out to luxury vinyl plank flooring installers near me, include the size of the area, the type of luxury vinyl plank (LVP) you want, and any specific requirements, such as design preferences or installation methods.
-
Request written quotes from each of the luxury vinyl plank flooring installers near me. Ensure these quotes detail the breakdown of costs for materials, labor, and any additional fees, such as removal of old surfaces or delivery charges. This transparency is crucial for understanding the total financial commitment. For context, the average expense to install 1,000 square feet by luxury vinyl plank flooring installers near me ranges from $3,000 to $10,000, so obtaining detailed estimates will assist you in assessing the overall costs.
-
Compare Inclusions: Examine what each quote includes. Some luxury vinyl plank flooring installers near me may offer additional services, such as warranties or post-installation support, which can significantly enhance the overall value of their proposals. For instance, incorporating demolition tasks in the estimate can avert unforeseen expenses later, as removing old materials and preparing the area for new surfaces usually incurs an extra $1,000 to $2,000.
-
Evaluate Timelines: Inquire about the estimated timeline for completion. While a quicker installation may be appealing, it’s essential to ensure that quality is not compromised. The professional installation of luxury vinyl plank flooring installers near me typically requires one to two days for a standard area of 500 square feet, although schedules may differ depending on project complexity. Most contractors also require homeowners to prepare the area by moving rugs and furniture before installation, so be sure to account for this in your planning.
-
Negotiate if Necessary: If you notice discrepancies in pricing or services, don’t hesitate to discuss them with the service providers. Many are willing to adjust their quotes to secure your business, especially if you present competing offers. As Jason Wright emphasizes, "Aim for accuracy and precision when preparing your flooring quote," underscoring the importance of clear communication during this process.
By carefully comparing quotes and understanding the details of each proposal, you can make a more informed decision that aligns with your budget and expectations. Additionally, while DIY installation may seem like a cost-saving option, it can lead to unexpected challenges, so weigh your options carefully.

Make an Informed Decision and Hire Your Installer
After evaluating quotes and installers, it’s time to make your final decision. Follow these essential steps:
- Review All Information: Go over the quotes, installation qualifications, and customer feedback one last time to ensure you have all the necessary information.
- Trust Your Instincts: Consider your interactions with each technician. Choose someone you feel comfortable with and confident in their abilities.
- Confirm Details: Once you’ve chosen a contractor, verify all information, including the start date, payment conditions, and any particular requests you have.
- Get Everything in Writing: Ensure that you have a written contract that outlines the scope of work, costs, and timelines. This safeguards both you and the technician. It’s also advisable to include a performance clause that specifies quality standards and timelines that the contractor must meet.
- Discuss Licensing and Insurance: Verify that your selected technician is properly licensed and insured to protect against accidents or damages during installation.
- Prepare for Installation: Before the installation begins, prepare your space by clearing furniture and ensuring the area is accessible for the installers. Furthermore, talk about any required transition elements with your contractor to guarantee a smooth connection between various surface materials.
By following these steps, you can confidently find luxury vinyl plank flooring installers near me, ensuring a successful and satisfying installation experience. Remember, a well-defined contract not only clarifies expectations but also serves as a safeguard against potential disputes, making it a vital component of any home improvement project. For added convenience, consider using organizational tools like Floorzap to manage contract terms and streamline project management.

Conclusion
Finding the right luxury vinyl plank flooring installers is essential for a successful home improvement project. Understanding the unique benefits of luxury vinyl plank flooring—its durability, water resistance, and attractive designs—is just the beginning. Equally important is selecting skilled professionals who can ensure high-quality installation.
Consider key factors like:
- The experience and qualifications of potential installers.
- Customer reviews.
- Detailed quotes to guarantee transparency and value.
By taking a structured approach—researching local options, requesting recommendations, and confirming licensing and insurance—homeowners can make informed decisions that align with their specific needs and budgets.
Investing time in this process not only enhances the quality of the flooring installation but also contributes to the longevity and aesthetic appeal of your space. Engaging with qualified professionals ensures that the beauty and functionality of luxury vinyl plank flooring can be enjoyed for years to come. So, why wait? Take the first step today by exploring local options and securing the right installer for your project. Transform your living space into a stylish and resilient environment.
Frequently Asked Questions
What is luxury vinyl plank (LVP) flooring?
Luxury vinyl plank (LVP) flooring is a popular type of flooring known for its exceptional durability, water resistance, and realistic wood-like appearance. It is constructed from multiple layers, including a waterproof core, a printed design layer that mimics natural wood, and a protective wear layer.
Why is LVP suitable for high-traffic and moisture-prone areas?
LVP is suitable for high-traffic areas due to its durability, which allows it to withstand everyday wear and tear while maintaining its visual appeal. Its waterproof core makes it ideal for moisture-prone spaces like kitchens and bathrooms.
How long does luxury vinyl plank flooring typically last?
Luxury vinyl plank flooring typically lasts between 15 to 25 years, making it a cost-effective investment for homeowners looking to enhance their living spaces.
What qualities should I look for in luxury vinyl plank flooring installers?
When searching for LVP flooring installers, look for experience and expertise, proper licensing and insurance, positive customer reviews and references, strong communication skills, and warranties or guarantees on their work and materials.
Why is it important to hire licensed and insured contractors for LVP installation?
Hiring licensed and insured contractors is important because it protects against potential damages, ensures compliance with local building codes and regulations, and typically correlates with higher quality work and customer satisfaction.
How can I assess the reputation of flooring installers?
You can assess the reputation of flooring installers by investigating online reviews and requesting references from previous clients. High customer satisfaction rates often indicate reliable and skilled contractors.
What role does communication play in the installation process?
Effective communication is crucial as it fosters trust and transparency throughout the project. A skilled technician should clearly communicate about the process, timelines, and any potential issues that may arise.
What should I inquire about regarding warranties when hiring installers?
You should inquire about warranties on both the installation and the materials used. This indicates the professional’s confidence in their work and provides reassurance regarding the durability of your investment.
List of Sources
- Understand Luxury Vinyl Plank Flooring Basics
- msisurfaces.com (https://msisurfaces.com/blogs/post/2025/01/06/the-7-most-sought-after-luxury-vinyl-plank-wood-looks-for-2025.aspx)
- housebeautiful.com (https://housebeautiful.com/design-inspiration/a64309897/flooring-trends-2025)
- grandviewresearch.com (https://grandviewresearch.com/industry-analysis/vinyl-flooring-market)
- hudsonvalleyhardwoodflooring.com (https://hudsonvalleyhardwoodflooring.com/vinyl-flooring-trends-2025)
- fortunebusinessinsights.com (https://fortunebusinessinsights.com/vinyl-flooring-market-103059)
- Identify Key Qualities of Professional Installers
- elitefloorpros.com (https://elitefloorpros.com/the-benefits-of-hiring-licensed-and-insured-floor-contractors)
- ibisworld.com (https://ibisworld.com/united-states/number-of-businesses/flooring-installers/196)
- amraandelma.com (https://amraandelma.com/flooring-installer-marketing-statistics)
- ibisworld.com (https://ibisworld.com/united-states/industry/flooring-installers/196)
- Research and Evaluate Local Installers
- bbb.org (https://bbb.org/us/ok/tulsa/category/floor-installation)
- footprintsfloors.com (https://footprintsfloors.com/blog/how-to-find-flooring-installers)
- homeservicebase.com (https://homeservicebase.com/flooring-business)
- homeguide.com (https://homeguide.com/ok/tulsa/flooring-installation)
- angi.com (https://angi.com/companylist/us/ok/tulsa/flooring.htm)
- Request and Compare Quotes from Multiple Installers
- mynewfloor.com (https://mynewfloor.com/6-key-questions-to-ask-when-comparing-flooring-estimates)
- americasfloorsource.com (https://americasfloorsource.com/a/blog/top-5-things-to-look-for-on-your-flooring-quote)
- wagnermeters.com (https://wagnermeters.com/moisture-meters/wood-info/5-things-when-quoting-flooring-job)
- thisoldhouse.com (https://thisoldhouse.com/flooring/cost-to-install-vinyl-plank-flooring)
- proflooringinstallers.com (https://proflooringinstallers.com/flooring-installation-cost-in-2025-complete-pricing-guide)
- Make an Informed Decision and Hire Your Installer
- fchardwoodfloors.com (https://fchardwoodfloors.com/blogs/fc-hardwood-design/why-hiring-a-professional-matters)
- amraandelma.com (https://amraandelma.com/flooring-installer-marketing-statistics)
- hewnfloor.com (https://hewnfloor.com/blogs/news/how-to-choose-a-flooring-installer?srsltid=AfmBOoqenIQRNhPGtZnwvL74bZZWui6bfLe2WxKjX0C-U8C-HBaP58uZ)
- ibisworld.com (https://ibisworld.com/united-states/industry/flooring-installers/196)
- floorzap.com (https://floorzap.com/blog/flooring-installation-contract)
See Service Buddy in action with a live demo
Everything you need to run your flooring business, Service Buddy is your all-in-one management platform.



