Benefits of Engineered Hardwood Flooring
Discover nine key benefits of engineered hardwood flooring, including durability, style versatility, and stability for residential and commercial spaces.
Introduction
Engineered hardwood flooring has emerged as a leading choice for homeowners who desire a perfect blend of style and durability. This innovative flooring option not only replicates the natural beauty of wood but also presents a multitude of advantages that enhance its appeal in today’s market. With impressive moisture resistance, versatile installation methods, and low maintenance requirements, engineered hardwood flooring is a practical solution for diverse living environments. Yet, with a plethora of options available, what factors should homeowners weigh when selecting the ideal flooring for their needs? This article explores the numerous benefits of engineered hardwood flooring, guiding readers through their choices and empowering them to make informed decisions for their homes.
Service Buddy: Streamline Your Flooring Business Operations
Service Buddy provides a robust platform that revolutionizes business operations in the flooring sector by replacing outdated tools and spreadsheets. This centralized solution streamlines quoting, job management, and client communication, empowering professionals to significantly boost productivity and concentrate on delivering exceptional service. The efficiency gained is especially advantageous for projects involving engineered hardwood flooring near me, ensuring that every detail—from initial quotes to final installation—is managed seamlessly.
Flooring businesses that adopt centralized management tools have reported marked improvements in operational efficiency and increased customer satisfaction. This underscores the vital role technology plays in driving success within the industry. As Todd Saunders, CEO of Broadlume, aptly states, "Technology is a game changer for the surface covering industry, enabling businesses to dream bigger and work smarter."
Furthermore, with over 20,000,000 users benefiting from services akin to those offered by Broadlume, the impact of centralized software solutions on business productivity in the flooring industry is unequivocally evident. Are you ready to embrace this transformative technology and elevate your business operations?

Engineered Hardwood Flooring: A Durable and Stylish Choice
Engineered hardwood flooring near me seamlessly merges the elegance of natural wood with superior durability. With a top layer of real wood, it delivers an authentic aesthetic, while its multi-layered construction enhances stability and minimizes the risk of warping. This distinctive design makes manufactured wood particularly suitable for high-traffic spaces and settings prone to moisture, such as basements, where conventional solid wood might fail.
Current market trends indicate a growing preference for engineered hardwood flooring near me, due to its adaptability and durability. Interior designers frequently commend the aesthetic appeal of engineered hardwood flooring near me, highlighting the wide range of styles and finishes that can complement various home decors. For instance, brands like Genix Flooring provide designs that emulate real wood veneer, catering to diverse tastes without compromising on quality.
Real-world applications demonstrate the practicality of manufactured wood. Homeowners report successful implementations of engineered hardwood flooring near me in both residential and commercial settings, enjoying its easy maintenance and resistance to spills. Recent advancements in durability, such as moisture-sealed cores and robust finishes, further enhance its appeal, making it a top choice for families with children and pets.
When contrasting manufactured wood with solid timber, the former stands out for its improved moisture resistance and ease of installation. Engineered wood can be installed on, above, or below grade, providing flexibility that solid wood cannot match. As consumer demand for premium surfaces continues to grow, engineered hardwood flooring near me remains a viable choice, blending style, sustainability, and durability.

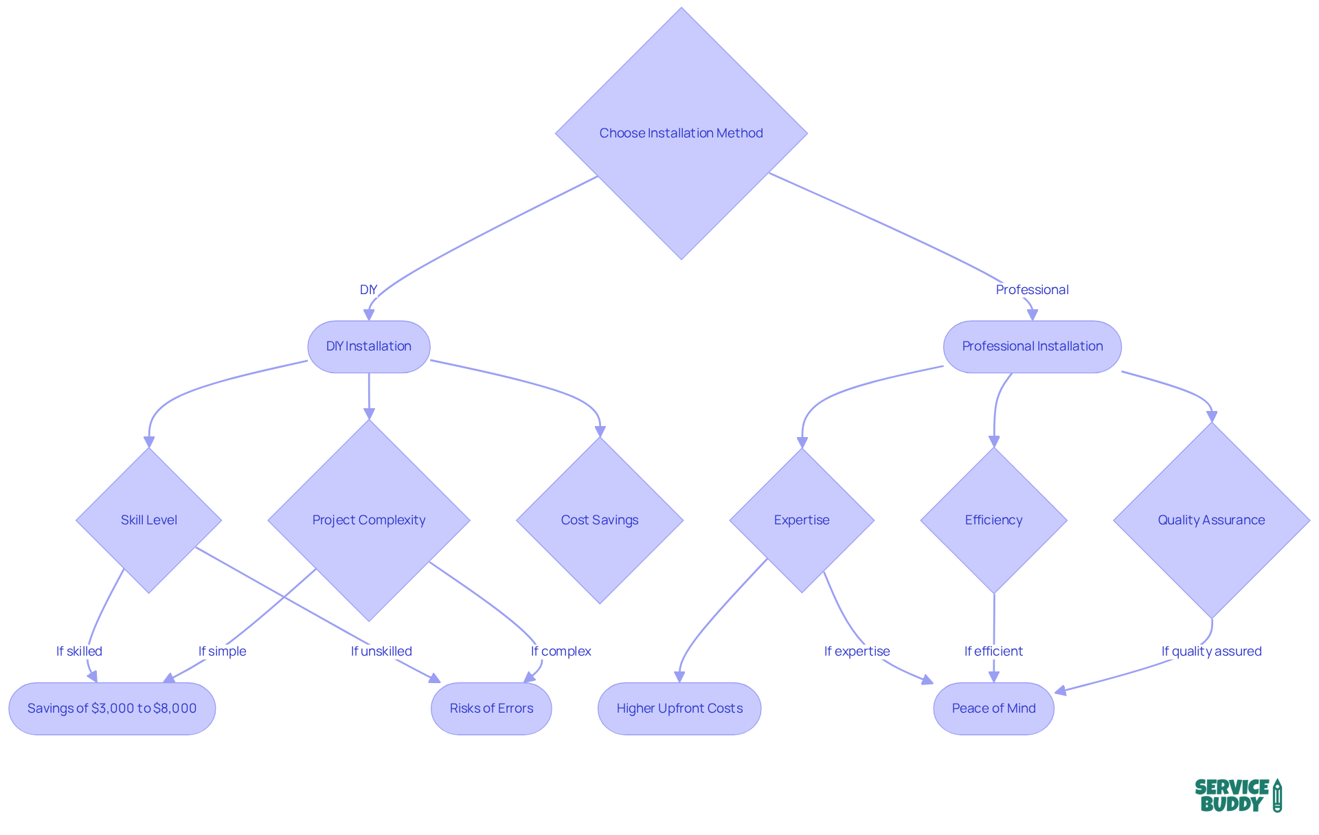
Versatile Installation Options for Engineered Hardwood
Engineered hardwood flooring near me offers a variety of installation methods, including nail-down, glue-down, and floating techniques, each tailored to specific subfloor types and personal preferences. The floating installation method stands out among DIY enthusiasts due to its straightforward nature; it does not require direct attachment to the existing subfloor and typically necessitates an underlayment, often tar paper, to protect the floor's condition and provide a moisture barrier. In contrast, glue-down installations are ideal for concrete subfloors and generally do not require an underlayment, making them a practical choice for many homeowners.
When contemplating installation, individuals must assess their skills and the complexity of their space. For instance, many property owners in Fairfield County and Westchester County opt for DIY installations of engineered hardwood flooring near me to save on costs, yet they must remain vigilant about potential challenges, particularly in areas with unconventional angles or obstacles. DIY installations can yield savings of between $3,000 to $8,000 in labor costs for a 1,000-square-foot home, but meticulous planning is crucial; it is advisable to order an additional 5 to 7 percent of flooring for straightforward installations and up to 15 percent for more intricate designs to account for cuts and errors. Improper DIY installation can result in costly errors such as gaps, buckling, and premature wear, potentially necessitating complete reinstallation. Additionally, homeowners should recognize that DIY installations often void manufacturer warranties, a significant consideration.
Professional installers offer invaluable expertise, ensuring that installations are executed efficiently and yield high-quality outcomes. They can swiftly identify potential issues, such as moisture concerns, and provide ongoing maintenance support. Many property owners find that the peace of mind and superior quality delivered by professional services justify the higher upfront costs, particularly for larger projects.
Ultimately, the decision between DIY and professional installation depends on individual capabilities, project complexity, and personal priorities. Engaging with skilled experts can enhance the overall installation process, ensuring that the beauty and value of engineered wood surfaces are fully realized. Homeowners should take the time to evaluate their skills and the intricacies of their project before determining the most suitable installation method.

Moisture Resistance: A Key Advantage of Engineered Hardwood
Engineered wood flooring is celebrated for its exceptional moisture resistance, establishing it as a preferred choice in humidity-prone areas. Unlike solid wood, which can warp and expand due to moisture exposure, composite wood is designed to withstand humidity fluctuations, ensuring both stability and durability. Flooring specialists assert that this feature is particularly advantageous in spaces such as kitchens, bathrooms, and basements, where moisture levels can fluctuate significantly.
Numerous homeowners have successfully installed composite wood in coastal regions, where humidity is a constant concern. In these environments, the flooring retains its integrity and aesthetic appeal, demonstrating its capability to tackle moisture-related challenges. Furthermore, the layered construction of composite wood allows for expansion and contraction without compromising its structural integrity, thereby enhancing its performance in humid conditions.
When it comes to moisture resistance, composite wood clearly outperforms solid wood, which is more vulnerable to damage from moisture. This durability not only extends the lifespan of the flooring but also reduces the need for frequent repairs or replacements, making it a cost-effective choice for business owners and property managers alike. Overall, those seeking durability and aesthetics in moisture-prone environments can rely on engineered hardwood flooring near me as a reliable option.

Diverse Styles and Finishes to Match Your Home Decor
Engineered wood surfaces present an extensive array of styles and finishes, empowering residents to find the perfect match for their decor.
From the rustic charm of oak to the sleek elegance of maple, the choices are virtually limitless.
This diversity ensures that every property owner can achieve their desired aesthetic while reaping the benefits of engineered wood.
Discover how these options can transform your space and elevate your design potential.

Cost-Effectiveness: Quality Flooring Without Breaking the Bank
Engineered wood surfaces present a compelling and economical option for those seeking quality without the hefty price tag associated with solid wood. The manufacturing process enables cost savings while still delivering the aesthetic appeal and durability akin to natural wood. This combination makes engineered wood an ideal choice for homeowners aiming to elevate their spaces without exceeding their budgets. By opting for this solution, you can enhance your home’s beauty and functionality, all while making a financially savvy decision.

Low Maintenance Requirements for Busy Households
For busy households, engineered hardwood flooring near me stands out due to its minimal upkeep requirements, making it an ideal choice. Regular sweeping and occasional damp mopping with a well-wrung-out mop are typically sufficient to maintain their appearance, allowing homeowners to enjoy aesthetically pleasing surfaces without the burden of extensive maintenance. This practicality is especially attractive to families and individuals with hectic lifestyles, as it integrates seamlessly into their routines.
Consumer satisfaction ratings consistently highlight engineered hardwood flooring near me as a preferred low-maintenance surface alternative. Many busy households report that the durability and ease of care associated with engineered hardwood flooring near me significantly decrease cleaning time, enabling them to focus on more pressing activities. Notably, research indicates that engineered hardwood flooring near me can recoup 70% to 80% of its investment in home resale value, positioning it as a prudent choice for property owners.
Cleaning experts recommend straightforward maintenance practices to keep manufactured wood looking its best. They suggest using a soft-bristled broom or a vacuum with a bare floor setting to eliminate loose dirt and debris, followed by a light damp mop with a mild cleaner. This method not only preserves the floor's finish but also mitigates the risk of damage from excessive moisture, which can warp the wood grain.
Numerous examples illustrate how active homes benefit from manufactured wood surfaces. Families with children and pets value the resilience of engineered hardwood flooring near me against scratches and dents, and its moisture resistance makes it suitable for kitchens and bathrooms. Additionally, many property owners have successfully integrated engineered hardwood flooring near me into their homes, appreciating both its aesthetic appeal and functional advantages. To further protect the surface, employing protective pads on furniture legs and placing doormats at entrances can help prevent damage and maintain its condition.
In conclusion, engineered hardwood flooring near me provides a low-maintenance solution that aligns perfectly with the demands of modern living, ensuring that busy households can maintain a beautiful and functional home environment. Implementing these simple care practices can significantly extend the lifespan of the surfaces, reinforcing its value as a worthwhile investment.

Refinishing Potential: Extend the Life of Your Flooring
Engineered wood surfaces offer the significant advantage of refinishing, which can greatly extend their lifespan. The frequency of refinishing largely hinges on the thickness of the top veneer layer; thicker layers permit multiple refinishing opportunities. For instance, a wear layer of 4mm is often recommended for family homes to withstand considerable foot traffic, while a range of 3mm to 5mm is ideal for optimal longevity and refinishing potential. This positions engineered hardwood flooring near me as a practical choice for homeowners who are eager to protect their investment.
Manufactured wood flooring typically lasts between 20 to 80 years, especially when well-maintained and refinished as needed. Regular refinishing of engineered hardwood flooring near me not only rejuvenates its appearance but also shields it from wear and tear, ensuring it remains a stunning feature in your home. Flooring contractors emphasize that with proper upkeep, quality manufactured wood can last 30 to 50 years before requiring replacement.
Homeowners can generally restore their composite wood floors every seven to ten years, contingent on usage and wear. For example, a family home with children and pets may necessitate more frequent refinishing compared to a low-traffic area. Successful refinishing projects have shown that homeowners can restore their floors to like-new condition, enhancing both aesthetics and durability. This proactive maintenance approach can ultimately save money by postponing the need for complete replacement.

Sustainable Sourcing: Eco-Friendly Options in Engineered Hardwood
Producers of composite hardwood surfaces are increasingly emphasizing sustainable sourcing, utilizing timber from responsibly managed woodlands that meet certifications such as FSC and PEFC. This commitment not only safeguards the environment but also assures consumers that their flooring choices contribute positively to sustainability. For instance, manufactured oak boards are sourced from forests involved in reforestation programs, ensuring that harvesting rates do not exceed replenishment. This practice aligns with the growing consumer preference for eco-friendly options, as residents seek materials that reflect their values.
Moreover, many manufacturers adopt eco-friendly practices in production, such as using low-VOC and formaldehyde-free adhesives, which enhance indoor air quality and reduce harmful emissions. By selecting manufactured timber, eco-conscious residents can appreciate the visual charm of genuine wood while endorsing sustainable forestry methods. This makes it a responsible and appealing choice for surfaces, promoting both aesthetic value and environmental responsibility.

Compatibility with Underfloor Heating: Comfort and Efficiency
Engineered wood flooring stands out as an exceptional choice for homeowners aiming to enhance comfort and energy efficiency through underfloor heating systems. This compatibility not only facilitates even heat distribution but also ensures that spaces remain warm and inviting during colder months. Homeowners can relish the aesthetic appeal of wood while enjoying the benefits of modern heating solutions. Experts emphasize that the layered design of manufactured wood allows it to withstand temperature fluctuations without warping, making it a superior option compared to solid wood.
Moreover, the glue-down installation method is recommended for optimal performance, as it effectively accommodates minor temperature changes. For the best results, the total thickness of manufactured wood surfaces should ideally range from 14mm to 16mm, with the upper layer of timber between 3mm and 4mm. It is also vital to keep the surface temperature below 27°C to prevent potential damage. Residents not only appreciate a stunning floor with engineered hardwood flooring near me, but they also benefit from a more efficient heating experience, significantly contributing to overall home comfort and energy savings.
For personalized guidance, homeowners are encouraged to consult flooring experts to select the most compatible heating systems, ensuring a tailored solution that meets their specific needs.

Conclusion
Engineered hardwood flooring stands out as an exceptional choice for homeowners seeking a harmonious blend of style, durability, and practicality. This flooring option not only replicates the elegance of solid wood but also provides enhanced stability and moisture resistance, making it ideal for diverse environments, including high-traffic and humidity-prone areas. Its design versatility, combined with cost-effectiveness and low maintenance requirements, positions engineered hardwood as a compelling alternative to traditional flooring solutions.
Key insights reveal that engineered hardwood flooring offers a multitude of benefits, including:
- A variety of styles and finishes that cater to individual preferences
- Compatibility with underfloor heating systems for added comfort
- The potential for refinishing to prolong its lifespan
Furthermore, the eco-friendly sourcing practices embraced by many manufacturers resonate with the increasing consumer demand for sustainable materials, further solidifying the appeal of engineered hardwood flooring.
Given these advantages, homeowners are encouraged to view engineered hardwood flooring not merely as a practical investment but as a means to elevate their living spaces. By opting for this flooring solution, individuals can achieve a beautiful, functional, and environmentally responsible home. Whether upgrading existing floors or embarking on a new project, choosing engineered hardwood flooring can lead to enduring satisfaction and value.
Frequently Asked Questions
What is Service Buddy and how does it benefit flooring businesses?
Service Buddy is a centralized platform designed to streamline business operations in the flooring sector by replacing outdated tools and spreadsheets. It enhances quoting, job management, and client communication, leading to increased productivity and improved service delivery.
What improvements have flooring businesses experienced by adopting centralized management tools?
Flooring businesses that have adopted centralized management tools have reported significant improvements in operational efficiency and customer satisfaction, highlighting the crucial role of technology in driving success in the industry.
What are the characteristics of engineered hardwood flooring?
Engineered hardwood flooring combines the elegance of natural wood with enhanced durability. It features a top layer of real wood and a multi-layered construction that provides stability and minimizes warping, making it suitable for high-traffic and moisture-prone areas.
Why is there a growing preference for engineered hardwood flooring?
The growing preference for engineered hardwood flooring is due to its adaptability, durability, and aesthetic appeal. It is available in a variety of styles and finishes that complement different home decors, making it a popular choice among homeowners and interior designers.
What installation options are available for engineered hardwood flooring?
Engineered hardwood flooring can be installed using several methods, including nail-down, glue-down, and floating techniques. Each method is suited to specific subfloor types and individual preferences, with floating installations being particularly favored by DIY enthusiasts.
What should homeowners consider when opting for DIY installation of engineered hardwood flooring?
Homeowners should assess their skills and the complexity of their space when considering DIY installation. While it can save on labor costs, careful planning is necessary to avoid costly errors. It's recommended to order extra flooring to account for cuts and mistakes, and DIY installations may void manufacturer warranties.
What are the advantages of hiring professional installers for engineered hardwood flooring?
Professional installers bring expertise to ensure efficient and high-quality installations. They can quickly identify potential issues, such as moisture problems, and provide ongoing maintenance support, which can justify the higher upfront costs for larger projects.
How should homeowners decide between DIY and professional installation?
The decision between DIY and professional installation should be based on individual capabilities, project complexity, and personal priorities. Homeowners should evaluate their skills and the intricacies of their project to determine the most suitable installation method.
List of Sources
- Service Buddy: Streamline Your Flooring Business Operations
- cyncly.com (https://cyncly.com/da/resources/news/worksheet-on-demand-content)
- broadlume.com (https://broadlume.com/blog/broadlume-is-now-a-cyncly-company)
- floortrendsmag.com (https://floortrendsmag.com/articles/110901-cyncly-acquires-pacific-solutions)
- fcnews.net (https://fcnews.net/2024/05/latest-software-rollouts-help-dealers-up-their-digital-game)
- Engineered Hardwood Flooring: A Durable and Stylish Choice
- fcnews.net (https://fcnews.net/2025/04/ahf-products-introduces-bruce-unfinished-collection)
- genixflooring.com (https://genixflooring.com/blogs/news/best-engineered-hardwood-flooring-brands)
- mrsander.co.uk (https://mrsander.co.uk/news/new-trends-in-hardwood-flooring)
- floortrendsmag.com (https://floortrendsmag.com/articles/110718-ahf-products-introduces-two-new-engineered-hardwood-collections)
- woodfloordallas.com (https://woodfloordallas.com/blogs/news/engineered-hardwood-flooring-the-perfect-choice-for-your-home)
- Versatile Installation Options for Engineered Hardwood
- builddirect.com (https://builddirect.com/blogs/expert-advice-on-flooring/engineered-flooring-installation-pro-or-diy?srsltid=AfmBOooc1F5Qpm6m3zMtAl992Tkcnycf82Xg3mFdYD4wqNJK_OGyoJoC)
- hardwoodfloorsllc.com (https://hardwoodfloorsllc.com/blog/diy-vs-professional-hardwood-floor-installation-pros-and-cons)
- artisanflooringofnc.com (https://artisanflooringofnc.com/hardwood-flooring-installation-diy-vs-professional-what-you-need-to-know)
- advancedflooring.net (https://advancedflooring.net/blogs/news/diy-vs-professional-flooring-installation-pros-and-cons-of-each-approach?srsltid=AfmBOooFSIyyHVY1778k3dvWbDSnPGlMSELJa-ibpZi1HMY_I4q3hvh5)
- woodworkingnetwork.com (https://woodworkingnetwork.com/news/woodworking-industry-news/survey-suggests-homeowners-prefer-fit-hardwood-floors-themselves)
- Moisture Resistance: A Key Advantage of Engineered Hardwood
- custombuildingproducts.com (https://custombuildingproducts.com/case_studies)
- custombuildingproducts.com (https://custombuildingproducts.com/case_studies/old-hollywood-elegance-returns-to-the-sunset-strip-by-way-of-a-custom-installation)
- Case Studies (https://homeinnovation.com/insights/case_studies)
- custombuildingproducts.com (https://custombuildingproducts.com/case_studies/customtech-remediates-moisture-and-controls-floor-flatness-on-7-day-slabs-before-wall-installation-at-new-hospital)
- susdrain.org (https://susdrain.org/case-studies/case_studies/lamb_drove_residential_suds_scheme_cambourne.html)
- Diverse Styles and Finishes to Match Your Home Decor
- fcnews.net (https://fcnews.net/2025/09/latest-hardwood-flooring-trends-echo-end-user-tastes)
- fcnews.net (https://fcnews.net/2025/07/trends-shaping-the-future-of-wood-flooring)
- wholesaleflooringla.com (https://wholesaleflooringla.com/news/articles/whats-trending-in-engineered-wood-flooring)
- floorzz.com (https://floorzz.com/blogs/news/the-latest-hardwood-trends-featuring-natural-earthy-tones-matte-finishes-and-wide-planks)
- woodandbeyond.com (https://woodandbeyond.com/blog/10-of-the-best-engineered-wood-flooring-in-2024?srsltid=AfmBOoqm0couTuLQAvrX0DP5qJYFmzMMe6kcAXLYIjssX_cOiY_arQd3)
- Cost-Effectiveness: Quality Flooring Without Breaking the Bank
- allunitedflooring.com (https://allunitedflooring.com/hardwood-flooring/engineered)
- derwenthorpeflooring.com (https://derwenthorpeflooring.com/cost-of-engineered-hardwood-flooring-guide)
- brazilianlumber.com (https://brazilianlumber.com/engineered-hardwood-vs-solid-hardwood-flooring?srsltid=AfmBOorUb4CHMfiVXP72l9moxnQfUKBilOSw_aEQ6APXD1_Xkbp8Xm2Y)
- consumerreports.org (https://consumerreports.org/home-garden/flooring/best-flooring-from-consumer-reports-tests-a9795521582)
- romerohardwoodfloor.com (https://romerohardwoodfloor.com/hardwood-flooring-cost)
- Low Maintenance Requirements for Busy Households
- wholesaleflooringla.com (https://wholesaleflooringla.com/news/articles/how-engineered-hardwood-flooring-stands-up-in-high-traffic-areas)
- carpetone.com (https://carpetone.com/blog/ten-things-to-know-before-buying-luxury-vinyl)
- blackforestfloors.com (https://blackforestfloors.com/how-to-maintain-engineered-hardwood-floors)
- bcfloors.ca (https://bcfloors.ca/how-to-clean-engineered-hardwood)
- flooringinc.com (https://flooringinc.com/blog/engineered-hardwood-flooring)
- Refinishing Potential: Extend the Life of Your Flooring
- flooringfirst.co.uk (https://flooringfirst.co.uk/service-guide-flooring-products/understanding-wear-layers-in-engineered-hardwood-flooring.html)
- reallycheapfloors.com (https://reallycheapfloors.com/blog/can-you-refinish-engineered-hardwood)
- romerohardwoodfloor.com (https://romerohardwoodfloor.com/average-cost-to-install-click-engineered-hardwood-floor)
- flooringinc.com (https://flooringinc.com/blog/engineered-hardwood-faq)
- empiretoday.com (https://empiretoday.com/inspiration-center/blog/refinishing-hardwood-floors-101-when-why-and-how)
- Sustainable Sourcing: Eco-Friendly Options in Engineered Hardwood
- holmesflooring.com (https://holmesflooring.com/2022/12/03/wood-flooring-industry-statistics)
- duramagicfloor.com (https://duramagicfloor.com/2025-hardwood-flooring-trends-7-sustainable-and-stylish-options-for-your-home)
- gtp-wood.com (https://gtp-wood.com/news/environmental-impact-and-sustainability-of-eng-85207697.html)
- lifecoreflooring.com (https://lifecoreflooring.com/sustainable-wood-flooring-things-you-need-to-know)
- msisurfaces.com (https://msisurfaces.com/blogs/post/2024/10/10/from-forest-to-floor-the-sustainable-journey-of-w-luxury-genuine-hardwood.aspx)
- Compatibility with Underfloor Heating: Comfort and Efficiency
- woodandbeyond.com (https://woodandbeyond.com/blog/is-engineered-wood-flooring-suitable-for-underfloor-heating)
- luxuryflooring.co.uk (https://luxuryflooring.co.uk/news/underfloor-heating-and-engineered-wood-flooring)
- woodandbeyond.com (https://woodandbeyond.com/blog/why-choose-engineered-wood-flooring-for-underfloor-heating)
- havwoods.com (https://havwoods.com/au/news/can-you-install-underfloor-heating-under-timber)
- jfjwoodflooring.co.uk (https://jfjwoodflooring.co.uk/newsarticle/key-factors-underfloor-heating)
See Service Buddy in action with a live demo
Everything you need to run your flooring business, Service Buddy is your all-in-one management platform.


