Compare the Top Enterprise Product Design Agencies for Flooring
Discover the best enterprise product design agencies for flooring with key comparison insights.

Introduction
The flooring industry is undergoing a remarkable transformation, with resilient surfaces projected to generate a staggering $8.381 billion in revenue by 2024. As businesses navigate this dynamic landscape, choosing the right product design agency becomes crucial. This article explores the key criteria for evaluating top enterprise product design agencies, shedding light on the distinct challenges and opportunities within the flooring sector.
How can companies ensure they partner with an agency that not only comprehends their specific needs but also fosters innovation and success in a competitive market?
Establish Key Comparison Criteria for Product Design Agencies
When evaluating product design agencies for flooring businesses, establishing key criteria is essential:
-
Industry Experience: Agencies with a solid track record in the flooring industry understand the unique challenges and requirements of the sector. As MacLeod from Shaw notes, "We’ve embraced innovation with larger formats, thicker constructions, and enhanced aesthetic qualities that align with shifting consumer preferences."
-
Portfolio Quality: A strong portfolio showcasing past flooring projects serves as a testament to the firm's creativity and capability.
-
Client Communication: Effective communication is vital for fostering collaboration and ensuring that the agency accurately captures the client's vision.
-
Creation Process: Familiarity with the agency's methodology provides insight into their approach to problem-solving and project implementation.
-
Customization Options: The ability to adapt solutions to meet specific surface requirements is crucial for achieving optimal results.
-
Post-Launch Support: Agencies that offer continuous assistance after project completion help organizations adapt and enhance their designs over time.
-
Cost and Value: Evaluating cost in relation to the value provided is essential for budget-conscious businesses, ensuring that investments yield substantial returns.
These standards enable a thorough examination of various organizations, ensuring that comparisons remain extensive and aligned with the needs of trade professionals. With the resilient surface category projected to generate $8.381 billion in 2024, understanding market demands is more crucial than ever.

Analyze Leading Product Design Agencies for Flooring Businesses
In this section, we delve into several leading product design agencies that specifically cater to flooring businesses:
-
Agency A: Renowned for its creative concepts and extensive experience in the surface sector, Agency A boasts a robust portfolio featuring high-profile projects. Their approach emphasizes sustainability and user-focused aesthetics, positioning them as a top choice for environmentally conscious businesses in the industry.
- Strengths: Strong industry connections, innovative solution approaches.
- Weaknesses: Higher price point may not suit all budgets.
-
Agency B: This agency specializes in digital product creation and has partnered with numerous surface brands to enhance their online visibility. They provide comprehensive services, guiding clients from initial concept to final execution.
- Strengths: Expertise in digital marketing and branding.
- Weaknesses: Limited experience in physical product creation compared to competitors.
-
Agency C: With a focus on traditional flooring materials, Agency C excels in crafting timeless styles that resonate with classic aesthetics. Their client communication is highly rated, ensuring that projects align closely with client expectations.
- Strengths: Outstanding client communication, robust portfolio in conventional styles.
- Weaknesses: May lack innovation in contemporary styles.
-
Agency D: This organization is recognized for its swift prototyping capabilities, allowing enterprises in the surface sector to visualize their designs quickly. They are particularly suited for companies eager to innovate and test new concepts.
- Strengths: Fast turnaround times, strong prototyping skills.
- Weaknesses: May not provide as much post-launch support as other firms.
By examining the top enterprise product design agency, flooring companies can gain valuable insights into which organization aligns best with their specific needs and objectives.

Evaluate Agency Specialization in Flooring Industry Needs
When selecting a product creation firm, evaluating their expertise in addressing the specific needs of the flooring sector is crucial. Here are key factors to consider:
-
Comprehension of Surface Materials: Firms that possess a deep understanding of various surface materials-like hardwood, laminate, and vinyl-can deliver tailored solutions that not only meet industry standards but also enhance product performance. As Oxana Dallas, principal designer at AHF Products, aptly puts it, "This is about making the floor part of the storytelling process-from brand identity to intuitive navigation through space."
-
Knowledge of Market Trends: Staying abreast of the latest flooring trends is essential for organizations aiming to keep their clients competitive. Integrating modern aesthetic elements can significantly boost customer appeal and market positioning. According to PwC, sustainable products can lead to revenue increases of up to 25%, underscoring the importance of firms that understand market dynamics.
-
Experience with Regulatory Standards: Familiarity with industry regulations ensures that products comply with safety and quality standards, which is vital for surface materials. This expertise helps mitigate risks associated with non-compliance, safeguarding both the firm and its clients.
-
Client Testimonials and Case Studies: Reviewing past projects and client feedback offers valuable insights into an agency's ability to meet the specific demands of businesses in the industry. Successful case studies, such as Aquafil's Econyl Carpets, highlight innovative approaches in surface creation that can instill confidence in prospective clients.
-
Customization Capabilities: Agencies that provide flexible creative solutions are better equipped to address the unique needs of each surface project, ultimately enhancing client satisfaction and project outcomes. The integration of AI tools in creative processes is increasingly vital, as they streamline operations and elevate customer experiences.
By focusing on these elements, companies can identify firms that not only understand their unique requirements but also possess the expertise to deliver effective creative solutions.

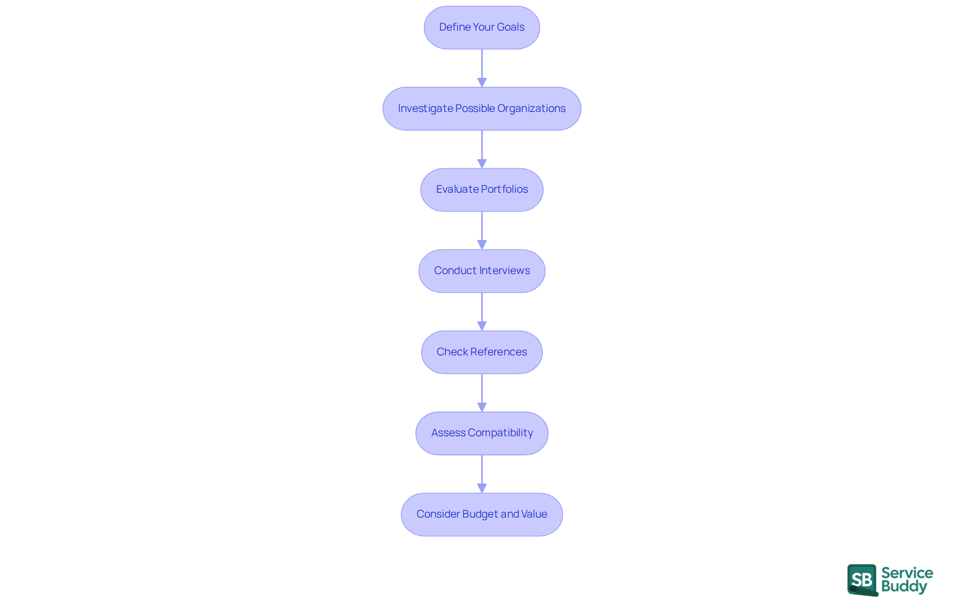
Guide to Selecting the Right Product Design Agency for Your Flooring Business
Choosing the right product development agency for your flooring company requires a strategic approach. Here’s how to navigate this critical decision:
-
Define Your Goals: Start by clearly articulating your project objectives. Are you looking to boost brand visibility or launch a new product line? Well-defined goals will guide your selection process. Industry leaders emphasize that specific objectives are essential for aligning creative efforts with business outcomes.
-
Investigate Possible Organizations: Identify firms specializing in surface creation with a proven track record. Leverage online resources, industry publications, and referrals to compile a list of potential candidates. Investigating a promotional company for flooring can also streamline your marketing efforts.
-
Evaluate Portfolios: Take a close look at the portfolios of prospective firms. Assess their aesthetic approach, creativity, and relevance to your flooring needs. Seek projects that resonate with your vision and goals, ensuring they demonstrate coherence and user satisfaction metrics.
-
Conduct Interviews: Engage in discussions with selected firms to gauge their understanding of your industry and specific requirements. Ask about their design process, timelines, and how they incorporate client feedback, including their approach to design iterations and accessibility compliance.
-
Check References: Reach out to previous clients to gain insights into their experiences with the organization. Inquire about communication, reliability, and the firm's ability to meet deadlines. Understanding their track record can provide valuable context for your decision.
-
Assess Compatibility: Ensure that the organization's culture and values align with your business. A strong cultural fit can enhance collaboration and lead to more successful outcomes.
-
Consider Budget and Value: While cost is a significant factor, evaluate the value the organization offers. A higher investment may yield superior quality and innovative solutions, ultimately impacting your project's success.
By following these steps, flooring businesses can confidently select a product design agency that aligns with their goals and enhances operational efficiency.

Conclusion
Choosing the right product design agency for flooring businesses is not just important; it’s essential for project success. By concentrating on key criteria - like industry experience, portfolio quality, client communication, and customization options - companies can select an agency that truly aligns with their unique needs and objectives. This article underscores the significance of a strategic approach to agency selection, reinforcing that informed decisions lead to superior outcomes.
An analysis of leading agencies reveals distinct strengths and weaknesses, enabling businesses to weigh their options effectively. For instance, Agency A’s innovative approach contrasts with Agency D’s rapid prototyping capabilities. Each firm brings unique advantages that cater to various aspects of flooring design. Understanding these nuances empowers companies to choose an agency that not only meets their immediate requirements but also fosters long-term growth and adaptability in a competitive market.
As the flooring industry evolves, partnering with a product design agency that comprehends market trends, regulatory standards, and client expectations becomes crucial. By investing time in evaluating potential partners, flooring businesses can enhance their creative processes and ensure their products resonate with consumers. Embracing this strategic selection process will pave the way for successful collaborations that drive innovation and elevate brand presence in the ever-changing landscape of flooring design.
Frequently Asked Questions
What are the key criteria for evaluating product design agencies for flooring businesses?
The key criteria include industry experience, portfolio quality, client communication, creation process, customization options, post-launch support, and cost and value.
Why is industry experience important when choosing a product design agency?
Industry experience is important because agencies with a solid track record in the flooring industry understand the unique challenges and requirements of the sector.
How does portfolio quality influence the selection of a product design agency?
A strong portfolio showcasing past flooring projects serves as a testament to the firm's creativity and capability, helping clients assess their potential.
What role does client communication play in the relationship with a product design agency?
Effective communication is vital for fostering collaboration and ensuring that the agency accurately captures the client’s vision.
Why is it important to understand an agency's creation process?
Familiarity with the agency's methodology provides insight into their approach to problem-solving and project implementation.
What are customization options, and why are they significant?
Customization options refer to the agency's ability to adapt solutions to meet specific surface requirements, which is crucial for achieving optimal results.
What is the importance of post-launch support from a product design agency?
Agencies that offer continuous assistance after project completion help organizations adapt and enhance their designs over time.
How should businesses evaluate cost and value when selecting a product design agency?
Evaluating cost in relation to the value provided is essential for budget-conscious businesses to ensure that investments yield substantial returns.
Why is understanding market demands significant for flooring businesses?
With the resilient surface category projected to generate $8.381 billion in 2024, understanding market demands is crucial for aligning design strategies with industry trends.
List of Sources
- Establish Key Comparison Criteria for Product Design Agencies
- The Top Commercial Flooring Trends for 2024 | Milliken (https://milliken.com/en-us/businesses/floor-covering/blogs/the-top-commercial-flooring-trends-for-2024)
- Press - UNIVERSAL METRO (https://universalmetro.com/flooring-industry/press)
- Resilient: State of the industry 2025 - Floor Covering News (https://fcnews.net/2025/08/resilient-flooring-category-remains-strong-despite-challenges)
- How Flooring Impacts Brand Image & Customer Experience - ACS (https://acsouth.com/blog/how-flooring-impacts-brand-image-and-customer-experience)
- How 2025 is Reshaping the Flooring Industry (https://floortrendsmag.com/articles/113307-how-2025-is-reshaping-the-flooring-industry)
- Analyze Leading Product Design Agencies for Flooring Businesses
- What’s next for the flooring industry: A strategic vision for 2025 (https://cyncly.com/en/resources/blog/strategic-vision-for-flooring-industry-2025)
- Four Design Trends Reshaping Commercial Flooring in 2025 (https://floortrendsmag.com/articles/113817-four-design-trends-reshaping-commercial-flooring-in-2025)
- Houzz Releases 2025 U.S. State of the Industry | Special Reports | Floor Covering Weekly (https://floorcoveringweekly.com/main/specialreports/houzz-releases-2025-us-state-of-the-industry-44425)
- Floor Focus October 2025: The Top 250 Design Survey 2025 (https://digitaleditions.sheridan.com/article/The+Top+250+Design+Survey+2025/5049312/853627/article.html)
- The Top 250 Design Survey 2025: Designers from leading A&D firms weigh in on the state of the market, challenges, trends and favorite producers – Oct 2025 (https://floordaily.net/floorfocus/the-top-250-design-survey-2025-designers-from-leading-ad-firms-weigh-in-on-the-state-of-the)
- Evaluate Agency Specialization in Flooring Industry Needs
- Four Design Trends Reshaping Commercial Flooring in 2025 (https://floortrendsmag.com/articles/113817-four-design-trends-reshaping-commercial-flooring-in-2025)
- Less Caution, More Confidence | Technology/Innovation | Floor Covering Weekly (https://floorcoveringweekly.com/main/technology-innovation/less-caution-more-confidence-45406)
- Starnet Announces the 2025 Design Awards Winners – Starnet Commercial Flooring (https://starnetflooring.com/commercial-flooring-news/2025-starnet-design-awards)
- The Top Commercial Flooring Trends for 2024 | Milliken (https://milliken.com/en-us/businesses/floor-covering/blogs/the-top-commercial-flooring-trends-for-2024)
- Guide to Selecting the Right Product Design Agency for Your Flooring Business
- What a Product Design Agency does for new product success (https://analogydesign.co/blog/product-design-agency-role-new-product-success)
- 5 Things To Check Before Choosing a Flooring Marketing Agency - Building Brands Marketing (https://buildingbrandsmarketing.com/5-things-to-check-before-choosing-a-flooring-marketing-agency)
- Critical KPIs for Design Teams (https://medium.com/design-bootcamp/critical-kpis-for-design-teams-954796ff4f6e)
- Top 10 Design Metrics and KPIs (https://tability.io/kpis/design)
- Innovative Marketing Strategies for Your Flooring Business (https://desygner.com/blog/industry/how-to-market-flooring-business)
See Service Buddy in action with a live demo
Everything you need to run your flooring business, Service Buddy is your all-in-one management platform.



