7 Steps to Optimize Your Workflow UX Design for Flooring Companies
Optimize your flooring company's workflow UX design with these seven essential steps.

Introduction
The flooring industry is evolving at an unprecedented pace, and customer expectations for seamless user experiences have never been higher. For flooring companies, optimizing workflow in UX design is not merely a preference; it’s a necessity to thrive in a competitive market. Yet, many businesses find themselves grappling with the challenge of defining effective UX processes that not only satisfy user needs but also boost operational efficiency.
How can flooring companies navigate this intricate landscape to craft user-centric designs that foster satisfaction and loyalty? By addressing these challenges head-on, businesses can position themselves as leaders in the industry, ready to meet and exceed the expectations of their customers.
Define Your UX Workflow
Defining the workflow ux design company is crucial for any design process. Start by outlining the essential stages:
- Research
- Ideation
- Prototyping
- Testing
- Implementation
Visual tools, like flowcharts, can effectively map these stages, ensuring a logical progression from one step to the next.
Involving your team in this initiative is not just beneficial; it’s essential. Diverse viewpoints foster creativity and ensure buy-in from all members. Clear documentation of the workflow is vital for the workflow ux design company; sharing it with stakeholders promotes transparency and alignment throughout the project. As UX Designer Sandy Chen emphasizes, a structured approach enhances efficiency and overall product success. Therefore, it is imperative to meticulously define the workflow of your workflow ux design company.
Moreover, consider incorporating methodologies like Design Thinking or Lean UX. These approaches can further enhance your strategy, keeping it adaptable and user-centered. Remember, the UX creation process is iterative. Continuously gathering feedback from users will help you refine your workflow and elevate the overall experience. Are you ready to take your UX design to the next level?

Conduct User and Market Research
Identify your target audience effectively by employing both qualitative and quantitative research methods - think surveys, interviews, and focus groups. Analyzing existing market data is crucial for grasping trends and understanding competitor offerings. Did you know that 85% of individuals expect mobile sites to perform as well as or better than desktop versions? This statistic underscores the significance of user experience in your layout.
Create personas based on your findings to represent various segments of your audience. This approach allows you to empathize with individuals and tailor your design to meet their specific needs. As industry leader Suay Çakırca aptly states, "A poor UX can drive individuals away instantly, with 88% of consumers indicating they won’t return to a website after a frustrating experience." Consistently review your research to stay in tune with changing customer preferences and market dynamics.
Including case studies that demonstrate effective research methods can offer practical examples for your audience. By doing so, you not only enhance your credibility but also provide actionable insights that flooring business owners can implement to overcome operational challenges.

Define Problems and Set Clear Goals
Begin by gathering insights from your audience research to pinpoint key issues that need addressing. Clearly articulate these issues through well-formulated problem statements. Next, establish SMART (Specific, Measurable, Achievable, Relevant, Time-bound) goals that align with your overarching business objectives. For example, if individuals struggle with the quoting procedure, a SMART objective might be to reduce the time taken to create quotes by 50% within three months. Document these goals meticulously and communicate them effectively to all team members, ensuring everyone stays focused and aligned throughout the design process.
Consider leveraging project management tools like Asana or Trello to oversee timelines and tasks related to these SMART goals. Regularly reviewing project progress against SMART criteria is vital to ensure that goals remain relevant and achievable. As Juan Fernando Pacheco wisely noted, SMART goals eliminate ambiguity and provide a clear roadmap for achieving project objectives. This structured approach not only enhances clarity but also fosters a collaborative environment where every team member understands their role in reaching these targets.

Map Information Architecture and User Flows
Begin by structuring your content into a clear hierarchy. This foundational step is crucial for any flooring business aiming to enhance user experience through a workflow ux design company. Utilize card sorting methods to understand how individuals classify information; this insight will guide your sitemap, detailing the structure of your application or website.
Next, create flow diagrams that outline the steps individuals will take to accomplish tasks. Highlight entry points, decision points, and potential exit points. Tools like Lucidchart or Miro can facilitate the visualization of these flows, making complex processes easier to understand. But don’t stop there - evaluate these participant flows with real individuals. This evaluation is essential to ensure efficiency and to refine the flows based on user feedback.
As the Statsig Team wisely notes, "By nurturing a culture of testing, feedback, and iteration, you're well on your way to crafting flows that are intuitive, efficient, and genuinely delightful." Consider successful examples from the flooring industry: well-mapped client flows can significantly enhance the customer experience, leading to improved satisfaction and operational efficiency for a workflow ux design company.
Remember, 86% of consumers will stop supporting a brand after just two poor customer experiences. This statistic underscores the importance of optimizing flows for customer retention. Are you ready to take action and refine your processes for better results?

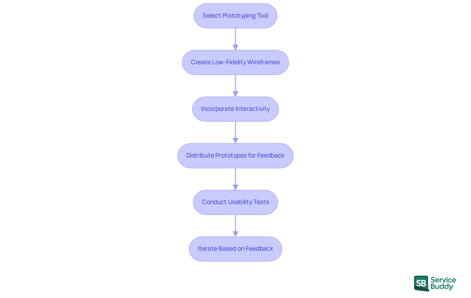
Create Interactive Prototypes
Select a prototyping tool like Figma, Adobe XD, or InVision to create your interactive prototypes. Start with low-fidelity wireframes to outline the basic layout and functionality. As you progress, gradually incorporate interactivity to simulate real user interactions. Why is this important? Distributing these prototypes to stakeholders and prospective participants allows you to collect invaluable feedback.
Conduct usability tests using tools such as UserTesting, Maze, or Optimal Workshop. These platforms enable you to observe how individuals interact with your prototype, helping you identify any pain points. Research shows that products with three or more prototype iterations are 50% less likely to fail. This statistic underscores the significance of an iterative approach in your design process.
Set distinct goals for every prototype to ensure targeted development. Use the feedback you gather to revise your creation, enhancing it until it meets expectations. As industry specialists note, 77% of designers prioritize the feedback stage most in the design phase. This highlights the essential role feedback plays in achieving successful results. Are you ready to elevate your design process and ensure your prototypes resonate with users?

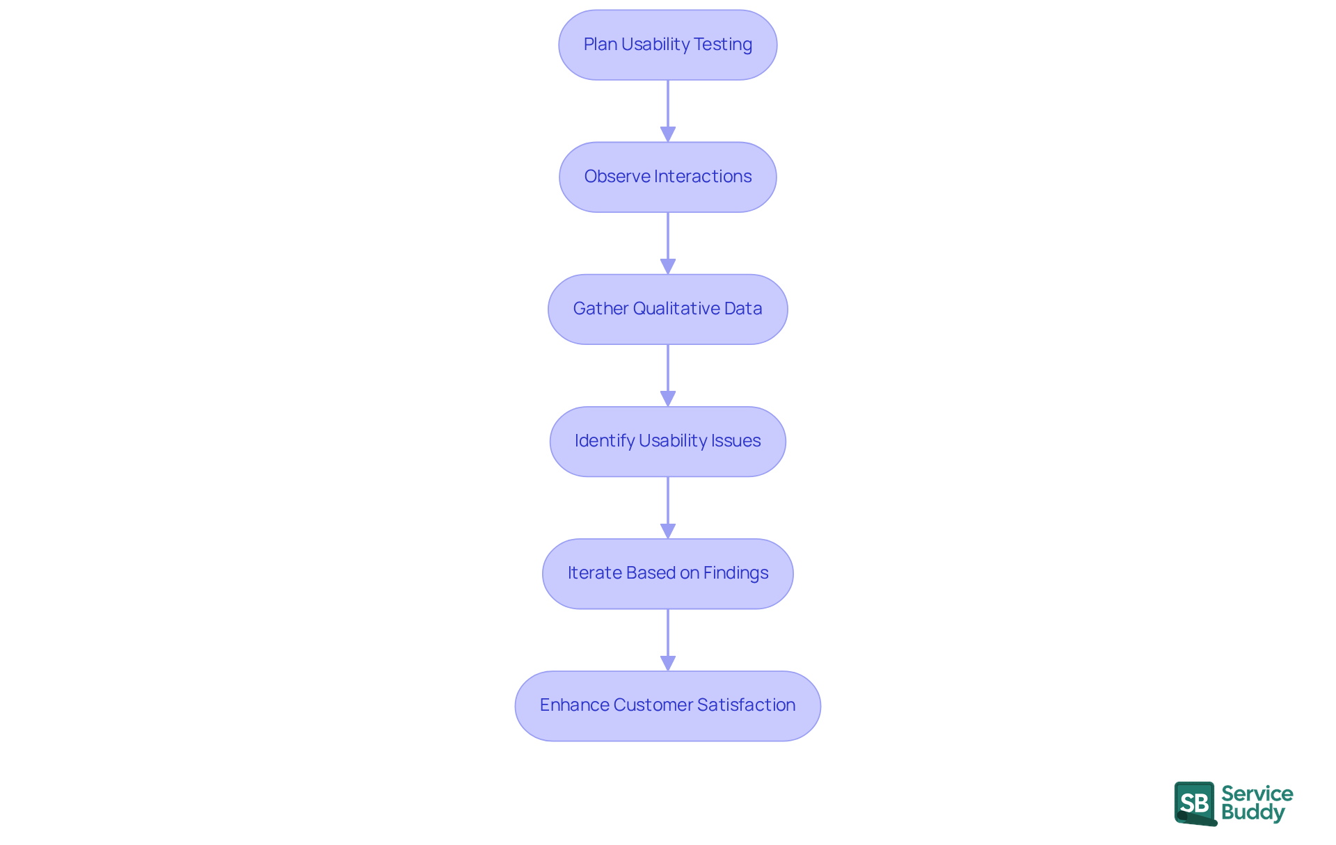
Conduct Usability Testing and Iterate
To elevate the experience of your flooring product for customers, it's essential to plan usability testing sessions with representative participants. Observing their interactions with your prototype can yield invaluable insights. Consider employing think-aloud protocols to gather qualitative data that reveals individual thought processes. By examining this information, you can pinpoint usability issues and identify areas for improvement, prioritizing them based on their potential impact on customer satisfaction.
Research shows that effective iterative design can significantly enhance customer satisfaction, making it a vital strategy for flooring businesses looking to improve their offerings. But how can you streamline this process? Utilizing AI in usability testing can simplify the procedure, allowing for quicker identification of usability problems and ultimately boosting overall customer satisfaction. In fact, statistics reveal that 67% of consumers are more likely to purchase from a mobile-friendly site, underscoring the importance of a well-crafted user experience.
This iterative development process should persist until your product aligns with established objectives and achieves a high level of customer satisfaction. By committing to this approach, you not only enhance your product but also position your business for greater success in a competitive market.

Finalize Design and Analyze Post-Launch
Once the design is finalized, it’s time to prepare for launch. Ensure all elements are functioning as intended. After the launch, tracking key performance indicators (KPIs) becomes essential. Metrics like audience engagement, task success rates, and participant responses provide valuable insights. For flooring businesses, specific KPIs such as sales conversion rate, average ticket size, and project profitability are crucial to monitor.
Utilize analytics tools like QFloors or Floorzap to gather data on user interactions with your product. Conducting surveys or interviews can also help collect qualitative feedback. Analyzing this data is vital to assess whether your design meets established goals. Did you know that increasing customer retention rates by just 5% can boost profits by 29% to 95%? This statistic underscores the importance of effective KPI monitoring.
Documenting lessons learned and identifying areas for improvement will inform future projects and iterations. This approach ultimately enhances the overall user experience, ensuring your flooring business remains competitive and responsive to customer needs.

Conclusion
Optimizing the workflow for UX design in flooring companies is not just a task; it’s a pivotal journey that can greatly enhance user experiences and operational efficiency. By clearly defining each stage of the design process - from research to post-launch analysis - businesses can establish a structured approach that nurtures creativity, collaboration, and adaptability. This comprehensive strategy not only aligns team efforts but also ensures that the final product resonates with users' needs and expectations.
Several key steps are essential in this process:
- Conducting thorough user and market research
- Setting clear SMART goals
- Mapping information architecture
- Creating interactive prototypes
- Engaging in iterative usability testing
Each of these elements is crucial in refining the design process, ultimately leading to improved customer satisfaction and increased retention rates. By leveraging tools and methodologies tailored for the flooring industry, businesses can navigate the complexities of UX design with confidence and clarity.
In today’s competitive market, the significance of an effective UX design workflow cannot be overstated. Flooring companies must embrace these best practices, continually iterate on their designs, and remain responsive to user feedback. Committing to optimizing the user experience will not only enhance product offerings but also position businesses for sustained growth and success. Taking action today to implement these strategies will pave the way for a more engaging and efficient experience for customers, ensuring that flooring companies thrive in a dynamic landscape.
Frequently Asked Questions
What are the essential stages of the UX design workflow?
The essential stages of the UX design workflow are Research, Ideation, Prototyping, Testing, and Implementation.
Why is it important to define the UX workflow?
Defining the UX workflow is crucial as it ensures a logical progression through the design process, enhances efficiency, and promotes overall product success.
How can visual tools aid in the UX workflow?
Visual tools, like flowcharts, can effectively map the stages of the UX workflow, helping to ensure a logical progression from one step to the next.
Why should a team be involved in defining the UX workflow?
Involving the team is essential because diverse viewpoints foster creativity and ensure buy-in from all members, which is important for the success of the project.
What role does documentation play in the UX workflow?
Clear documentation of the workflow is vital as it promotes transparency and alignment among stakeholders throughout the project.
What methodologies can enhance the UX design strategy?
Methodologies like Design Thinking or Lean UX can enhance the UX design strategy by keeping it adaptable and user-centered.
How should feedback be integrated into the UX design process?
The UX creation process is iterative; continuously gathering feedback from users helps refine the workflow and elevate the overall experience.
What research methods can be used to identify the target audience?
Both qualitative and quantitative research methods, such as surveys, interviews, and focus groups, can be employed to identify the target audience effectively.
Why is analyzing existing market data important?
Analyzing existing market data is crucial for grasping trends and understanding competitor offerings, which informs design decisions.
How can creating personas benefit the design process?
Creating personas allows designers to empathize with different audience segments and tailor designs to meet their specific needs.
What impact does poor UX have on user retention?
A poor UX can drive individuals away instantly, with 88% of consumers indicating they won’t return to a website after a frustrating experience.
Why is it important to consistently review research?
Consistently reviewing research is important to stay in tune with changing customer preferences and market dynamics.
List of Sources
- Define Your UX Workflow
- The UX Design Process: The Ultimate 8-Step Guide | Designlab (https://designlab.com/blog/what-is-the-ux-design-process)
- What are UX Design Processes? — updated 2025 (https://interaction-design.org/literature/topics/ux-design-processes?srsltid=AfmBOorKdJXbJSUBMnKhkm3BXpGG0Tft_Tj5QtoBgj5jEZIksxFAEaNa)
- A UX Workflow That Works: How To Design Successful Products | UserTesting (https://usertesting.com/blog/how-to-design-successful-products-with-a-ux-workflow)
- UX Workflow: A Guide to Streamlining User Experiences (https://door3.com/blog/ux-workflow)
- Conduct User and Market Research
- 50+ UX Statistics To Convince Stakeholders 2025 (https://uxcam.com/blog/ux-statistics)
- Flooring Market Demand worth $398.27 billion by 2030- Exclusive Study by The Research Insights (https://prnewswire.com/news-releases/flooring-market-demand-worth-398-27-billion-by-2030--exclusive-study-by-the-research-insights-302466723.html)
- Flooring Market Size, Share & Trends | Industry Report, 2033 (https://grandviewresearch.com/industry-analysis/flooring-market-analysis)
- Grand View Research's Latest Market Research Findings Predict Major Shifts in Flooring Market by 2030 (https://prnewswire.com/news-releases/grand-view-researchs-latest-market-research-findings-predict-major-shifts-in-flooring-market-by-2030-302456526.html)
- 150+ UX (User Experience) Statistics and Trends (Updated for 2025) (https://userguiding.com/blog/ux-statistics-trends)
- Define Problems and Set Clear Goals
- S.M.A.R.T. Goals for UX Projects: A Comprehensive Guide - Juan Fernando Pacheco (https://juanfernandopacheco.com/2025/01/s-m-a-r-t-goals-for-ux-projects-a-comprehensive-guide)
- Resilient: State of the industry 2025 - Floor Covering News (https://fcnews.net/2025/08/resilient-flooring-category-remains-strong-despite-challenges)
- Understanding the future of the flooring industry (https://cyncly.com/resources/blog/understanding-the-future-of-the-flooring-industry)
- The Impact of SMART Goals on Project Management Success (https://mirrorreview.com/impact-of-smart-goals)
- Finding solutions in the unknown | News | Floor Covering Weekly (https://floorcoveringweekly.com/main/topnews/40461)
- Map Information Architecture and User Flows
- How to Optimize User Flows: Examples, Strategies & Tools (https://clickup.com/blog/user-flow-examples)
- Optimizing user flows: Minimizing friction throughout the journey (https://statsig.com/perspectives/optimizing-user-flows-minimizing-friction)
- 15 Powerful User Flow Examples To Upgrade Your UX | Userflow Blog (https://userflow.com/blog/15-user-flow-examples-the-ultimate-guide-on-the-user-journey)
- Best 50+ UX statistics for 2025 (https://blog.uxtweak.com/ux-statistics)
- Creating a User Flow Map for Better UX (https://blog.uxtweak.com/user-flow-in-ux)
- Create Interactive Prototypes
- We Tested 7 AI Prototyping Tools for Product & Design Teams So You Don’t Have To (https://linkedin.com/pulse/we-tested-7-ai-prototyping-tools-product-design-teams-ciara-peter-rnwxc)
- ‘We continuously iterate… building prototypes, testing, and refining the design until we get it right: Dyson’s Josh Mutlow (https://indianexpress.com/article/technology/tech-news-technology/dyson-floor-care-products-innovation-8959659)
- 40+ Product Design Statistics: UX Metrics, ROI Benchmarks & Data for 2025 (https://designrush.com/agency/product-design/trends/product-design-statistics)
- Prototype Product Design in 2025: Trends, Tools & Best Practices for Rapid Innovation | Gembah (https://gembah.com/blog/prototype-product-design)
- Designli Launches The SolutionLab, Transforming Interactive Prototyping Into a 5-Star Experience (https://theglobeandmail.com/investing/markets/markets-news/Newsfile/27908508/designli-launches-the-solutionlab-transforming-interactive-prototyping-into-a-5-star-experience)
- Conduct Usability Testing and Iterate
- AI in Usability Testing for Smarter Product Decisions (https://aufaitux.com/blog/ai-in-usability-testing-product-decisions)
- 10 Usability and User Experience Statistics Every Product Manager Needs to Know | Userbrain Blog (https://userbrain.com/blog/10-usability-user-experience-statistics-every-product-manager-needs-know)
- Master Usability Testing: Gain Loyal Users (https://cmswire.com/customer-experience/why-usability-testing-is-crucial-for-success)
- AI-Powered UX Research: How Machine Learning Enhances Usability Testing – Loop11 (https://loop11.com/ai-powered-ux-research-how-machine-learning-enhances-usability-testing)
- 25 Key Usability Testing Statistics to Revamp your Design | VWO (https://vwo.com/blog/usability-testing-statistics)
- Finalize Design and Analyze Post-Launch
- Flooring Demand Announces Launch of Floor Imaginer™ an Augmented Reality Software for Flooring Companies. (https://barchart.com/story/news/24012558/flooring-demand-announces-launch-of-floor-imaginer-an-augmented-reality-software-for-flooring-companies)
- The Essential Guide to Essential Product Launch Metrics: Examples & Best Practices (https://gainsight.com/essential-guide/product-management-metrics/product-launch-metrics)
- Utilizing KPIs to Transform Your Floor Business - QNews | QFloors (https://qfloors.com/qnews/2024_04/utilizing-kpis-to-transform-your-floor-business.min.html)
- How to Turn Metrics Into Money: Tracking Performance in Your Flooring Business (https://floorzap.com/blog/flooring-business-performance-metrics)
- Every Flooring Business Needs KPIs to Track Growth (https://womenflooring.com/blog/kpis-for-flooring-business-growth)
See Service Buddy in action with a live demo
Everything you need to run your flooring business, Service Buddy is your all-in-one management platform.


