5 Best Practices for UX Workflow in Digital Product Design to Boost Conversions
Master effective workflow UX design in digital product design to boost conversions and enhance user experience.

Introduction
Crafting a successful digital product is all about understanding the vital connection between user experience (UX) and conversion rates. Businesses today are losing significant revenue due to poor UX, making the establishment of a structured UX workflow more crucial than ever. This article explores five best practices that not only streamline the design process but also enhance user satisfaction and drive conversions.
What challenges do companies encounter when trying to align their UX strategies with broader business goals? And how can they effectively leverage workflows to overcome these hurdles?
Define UX Workflow and Its Importance in Digital Design
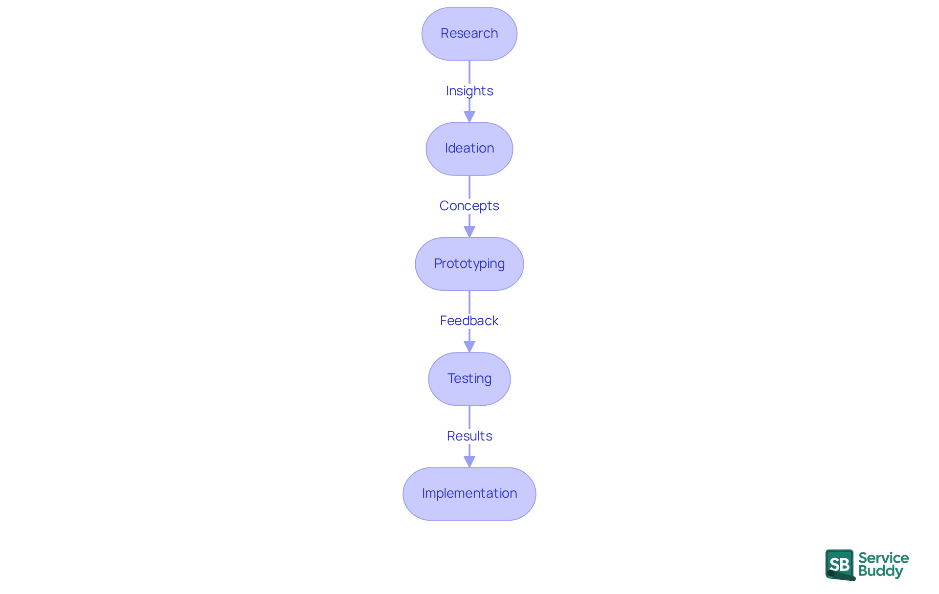
The workflow ux design digital product design to increase conversions stands as a structured process that expertly guides design teams in crafting user-centered products. It encompasses essential phases like:
- Research
- Ideation
- Prototyping
- Testing
- Implementation
Each phase interconnects, allowing insights from one stage to inform the next. This alignment is crucial for meeting client needs while achieving business objectives.
Such an organized method not only fosters collaboration among team members but also minimizes errors, leading to a polished final product that resonates with users. Research shows that companies implementing a workflow ux design digital product design to increase conversions can see their conversion rates soar by up to 400%. This statistic underscores the importance of investing in a comprehensive creative process.
Moreover, with 80% of mobile users accessing online shops via smartphones, prioritizing mobile-friendly design within the UX workflow is essential. Poor UX can cost U.S. companies an estimated $1.4 trillion annually in lost revenue, highlighting the financial stakes of neglecting client experience. By focusing on workflow ux design digital product design to increase conversions, companies can significantly boost customer satisfaction and drive revenue growth.

Identify Business Needs to Align UX Design with Goals
To develop a successful digital product, understanding the needs it aims to address is crucial. Engaging with stakeholders clarifies objectives, target audience, and key performance indicators (KPIs). When user experience aesthetics align with these organizational goals, teams can ensure their choices bolster the overall strategy.
Consider a company in the flooring sector that wants to boost customer loyalty. Here, the UX approach should focus on enhancing engagement and satisfaction through intuitive navigation and personalized experiences. Did you know that 88% of individuals are less likely to return after a negative experience? This statistic, highlighted by Annemarie Bufe, underscores the vital role of effective UX in customer retention.
Moreover, increasing the budget for workflow UX design digital product design to increase conversions by just 10% can lead to an impressive 83% rise in conversions. This presents a compelling case for flooring firms to invest in high-quality workflow UX design digital product design to increase conversions. For instance, a flooring company that revamped its website to improve customer experience saw a remarkable 40% increase in client retention. This clearly illustrates the benefits of aligning UX with organizational needs.
Additionally, conducting thorough research on users is essential to avoid common pitfalls. This ensures that products not only meet expectations but also drive business growth. By prioritizing user experience, flooring businesses can navigate operational challenges and thrive in a competitive market.

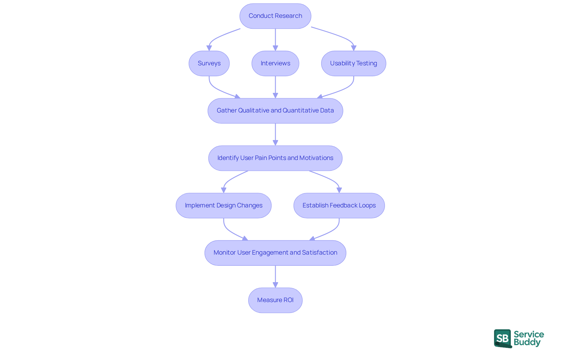
Conduct Research to Gain User Insights for Effective Design
Effective UX design is rooted in comprehensive audience research, employing methods like surveys, interviews, and usability testing. These techniques provide both qualitative and quantitative data, illuminating the preferences and behaviors of individuals. By grasping the target audience's pain points and motivations, designers can create solutions tailored to specific needs. For instance, businesses in the flooring sector might learn through customer interviews that clients prioritize quick access to product details and seamless navigation. This insight can inform design choices that enhance these elements, ultimately boosting client satisfaction and engagement.
In the flooring industry, leveraging customer insights is crucial. A well-crafted interface, as part of workflow UX design digital product design to increase conversions, not only builds trust but also encourages users to explore features, significantly influencing conversion rates. Research indicates that 94% of first impressions are design-related, highlighting the importance of aesthetics in retaining customers. Furthermore, businesses that prioritize client experience can expect remarkable returns on investment, with every dollar spent on UX design yielding up to $100 in return. This statistic underscores the financial advantages of investing in effective UX strategies.
To effectively gather consumer insights, companies in the industry should implement strategies such as regular usability tests and feedback loops. For example, a surface retailer could establish a continuous feedback mechanism, enabling them to refine their offerings based on real-time customer input. This iterative process not only enhances product usability but also cultivates customer loyalty, as individuals feel their needs are being acknowledged.
Successful examples within the flooring industry demonstrate the power of consumer research. Companies that have integrated client feedback into their design processes have seen significant improvements in customer satisfaction and engagement. For instance, implementing audience experience testing has led to enhanced performance metrics, showcasing the benefits of prioritizing user insights. By focusing on customer needs, flooring companies can implement workflow UX design digital product design to increase conversions and create intuitive, user-friendly digital experiences that foster long-term relationships with their clients.

Utilize Prototyping Techniques to Test and Refine Designs
Prototyping stands as a pivotal step in the UX design process, empowering teams to craft tangible representations of their innovative ideas. By employing techniques such as low-fidelity wireframes and high-fidelity interactive prototypes, designers can effectively test functionality and gather invaluable feedback from users. This iterative approach not only identifies potential issues early on but also allows for necessary adjustments before the final product launch.
Consider a flooring business that utilizes prototypes to assess various layouts for their quoting tool. This ensures that clients can effortlessly navigate and comprehend pricing options, ultimately enhancing their experience. By integrating prototyping into your workflow, UX design, and digital product design to increase conversions, you can streamline operations and elevate customer satisfaction. Are you ready to take your business to the next level?

Implement User Testing to Validate Design Decisions
Testing with participants is essential in the UX design process, providing invaluable insights into how real users interact with a product. This process can encompass various methods, including:
- Moderated usability tests
- A/B testing
- Remote testing
By observing users as they engage with the product, designers can pinpoint pain points and identify areas for enhancement.
For instance, consider a flooring business that conducts user testing on its quoting tool. This ensures that customers can effortlessly input their requirements and receive accurate estimates. The result? Higher conversion rates and satisfied clients.
Incorporating user testing into the workflow of UX design and digital product design to increase conversions not only refines the product but also fosters a deeper understanding of customer needs. By prioritizing this step, flooring business owners can significantly enhance their operational efficiency and customer satisfaction.

Conclusion
Implementing a structured UX workflow in digital product design is not just beneficial; it’s essential for creating user-centered products that meet client needs and drive significant conversion rates. By emphasizing phases such as research, ideation, prototyping, testing, and implementation, teams can foster collaboration and minimize errors. This ultimately leads to polished final products that resonate with users.
Key insights from the article underscore the importance of aligning UX design with business goals. Conducting thorough user research and leveraging prototyping and user testing are crucial steps in refining designs. Companies that prioritize these practices can expect substantial benefits, including increased customer satisfaction and impressive returns on investment. In fact, investing in UX design can yield up to $100 for every dollar spent, showcasing the financial advantages of a comprehensive approach.
As the digital landscape continues to evolve, adopting best practices for UX workflow is necessary. Organizations must recognize the significance of a user-centered design process and actively implement strategies that enhance their digital products. By doing so, businesses can improve operational efficiency, boost conversions, and foster long-term relationships with their clients. Embracing these practices today will pave the way for success in the competitive market of tomorrow.
Frequently Asked Questions
What is UX workflow in digital design?
UX workflow in digital design is a structured process that guides design teams in creating user-centered products, encompassing phases such as research, ideation, prototyping, testing, and implementation.
Why is UX workflow important?
UX workflow is important because it fosters collaboration, minimizes errors, and aligns insights across phases, ultimately leading to a polished final product that meets client needs and achieves business objectives. Companies using this workflow can see conversion rates increase by up to 400%.
How does mobile-friendly design factor into UX workflow?
Mobile-friendly design is essential within the UX workflow due to the high percentage of mobile users accessing online shops via smartphones. Prioritizing this aspect helps ensure a positive user experience and can prevent significant revenue losses.
What are the financial implications of poor UX?
Poor UX can cost U.S. companies an estimated $1.4 trillion annually in lost revenue, highlighting the critical importance of focusing on user experience to enhance customer satisfaction and drive revenue growth.
How can businesses align UX design with their goals?
Businesses can align UX design with their goals by engaging with stakeholders to clarify objectives, target audience, and key performance indicators (KPIs), ensuring that user experience choices support the overall strategy.
What impact does UX have on customer retention?
Effective UX plays a vital role in customer retention, with studies showing that 88% of individuals are less likely to return after a negative experience, emphasizing the need for positive user interactions.
What is the potential return on investment for improving UX design?
Increasing the budget for UX design by just 10% can lead to an impressive 83% rise in conversions, demonstrating the financial benefits of investing in high-quality UX design.
How can thorough user research benefit product development?
Conducting thorough user research helps avoid common pitfalls and ensures that products meet user expectations, ultimately driving business growth and helping companies navigate operational challenges.
List of Sources
- Define UX Workflow and Its Importance in Digital Design
- 40+ Product Design Statistics: UX Metrics, ROI Benchmarks & Data for 2026 (https://designrush.com/agency/product-design/trends/product-design-statistics)
- 70 UX Statistics: Data Analysis and Market Share (https://linearity.io/blog/ux-statistics)
- 40+ UX Statistics: How to Prove UX ROI With Hard Data (https://userpilot.com/blog/ux-statistics)
- 150+ UX (User Experience) Statistics and Trends (Updated for 2025) (https://userguiding.com/blog/ux-statistics-trends)
- 40+ UX Statistics (from 200,000 hours of UX Research) – Baymard (https://baymard.com/learn/ux-statistics)
- Identify Business Needs to Align UX Design with Goals
- 45+ UX Statistics Nobody is Talking About: Real 2026 Data (https://arounda.agency/blog/ux-statistics)
- Why Startups Are Investing in UX Design Services - Flexilabs (https://flexilabs.co/blogs/why-startups-are-investing-in-ux-design-services)
- 50+ UX Statistics To Convince Stakeholders 2025 (https://uxcam.com/blog/ux-statistics)
- 150+ UX (User Experience) Statistics and Trends (Updated for 2025) (https://userguiding.com/blog/ux-statistics-trends)
- 40+ Product Design Statistics: UX Metrics, ROI Benchmarks & Data for 2026 (https://designrush.com/agency/product-design/trends/product-design-statistics)
- Conduct Research to Gain User Insights for Effective Design
- Roomvo study offers revealing consumer insights - Floor Covering News (https://fcnews.net/2024/06/roomvo-study-offers-revealing-consumer-insights)
- 40+ UX Statistics: How to Prove UX ROI With Hard Data (https://userpilot.com/blog/ux-statistics)
- How Data Analytics is Transforming the Flooring Industry (https://floorzap.com/blog/data-analytics-flooring-industry)
- 150+ UX (User Experience) Statistics and Trends (Updated for 2025) (https://userguiding.com/blog/ux-statistics-trends)
- The Impact of AI on the Flooring Industry (https://constructionbusinessreview.com/news/the-impact-of-ai-on-the-flooring-industry-nwid-1863.html)
- Utilize Prototyping Techniques to Test and Refine Designs
- 15 UX Statistics You Need to Know | HatchWorks AI (https://hatchworks.com/blog/product-design/user-experience-statistics)
- How can you use statistical methods to optimize UI prototypes? (https://linkedin.com/advice/0/how-can-you-use-statistical-methods-optimize-ui-dpu1f)
- 40+ Product Design Statistics: UX Metrics, ROI Benchmarks & Data for 2026 (https://designrush.com/agency/product-design/trends/product-design-statistics)
- Top 17 Quotes on User Experience and UX Design (https://medium.com/@userguiding/top-17-quotes-on-user-experience-and-ux-design-b39e615e8db1)
- Prototyping with real news (https://blog.prototypr.io/prototyping-with-real-news-e1fece3a55c1)
- Implement User Testing to Validate Design Decisions
- UserTesting's New Feedback Engine & AI Survey Capabilities (https://usertesting.com/company/newsroom/press-releases/navigating-future-experience-research-usertesting-unveils-new)
- 40+ UX Statistics: How to Prove UX ROI With Hard Data (https://userpilot.com/blog/ux-statistics)
- 25 Key Usability Testing Statistics to Revamp your Design | VWO (https://vwo.com/blog/usability-testing-statistics)
- 30 Key A/B Testing Statistics: A Comprehensive Guide | VWO (https://vwo.com/blog/ab-testing-statistics)
- A/B Testing 101 (https://nngroup.com/articles/ab-testing)
See Service Buddy in action with a live demo
Everything you need to run your flooring business, Service Buddy is your all-in-one management platform.


