Optimize Flooring Labour Costs in 10 Steps
Launch your flooring business successfully with four essential steps that help you plan, brand, and operate efficiently from day one.
Introduction
The flooring industry stands at a crucial juncture, as businesses contend with escalating labor costs and the pressing demand for enhanced efficiency. In this dynamic environment, optimizing labor management transcends mere strategy; it has become an essential prerequisite for survival and growth. This article explores ten actionable strategies that flooring companies can adopt to effectively curtail labor costs while simultaneously boosting overall operational efficiency. Yet, the challenge remains: how can businesses navigate the delicate balance between cost savings and quality service delivery in such a fiercely competitive market?
Service Buddy: Optimize Labor Management for Cost Efficiency
Service Buddy provides a unified platform that empowers flooring companies to manage their workforce with enhanced efficiency. By meticulously monitoring employee hours, job assignments, and productivity metrics, businesses can identify inefficiencies and optimize resource allocation. This strategic approach not only reduces unnecessary expenses but also bolsters overall operational efficiency, leading to improved profit margins.
Incorporating features such as real-time job costing and automated scheduling equips flooring professionals to make informed decisions regarding workforce management. This ultimately minimizes costs and elevates service delivery. A recent case study highlights the effectiveness of these methods, showcasing that companies like Amhil experienced a remarkable 40% increase in capacity after implementing customized scheduling techniques. Such results underscore the tangible benefits of optimized workforce management.
Moreover, accurate data is vital for staying attuned to labor trends, enabling businesses to swiftly adapt to evolving market demands. By leveraging these insights, flooring companies can position themselves competitively in a dynamic landscape.

Scope of Work: Define Project Requirements to Control Costs
Defining a clear scope of work at the beginning of a project is not just important—it is essential for managing expenses effectively. This involves:
- Detailing specific tasks to be completed
- Identifying the required materials
- Establishing timelines
By doing so, professionals in the flooring industry can prevent misunderstandings with clients, ensuring that all parties are aligned on expectations.
A comprehensive scope aids in accurate budgeting and resource allocation, particularly regarding flooring labour costs. This minimizes the risk of unexpected expenses that often arise from poorly defined project parameters. Remember, a well-defined scope is the cornerstone of successful project management. It not only sets the stage for smooth operations but also fosters trust and clarity between you and your clients.

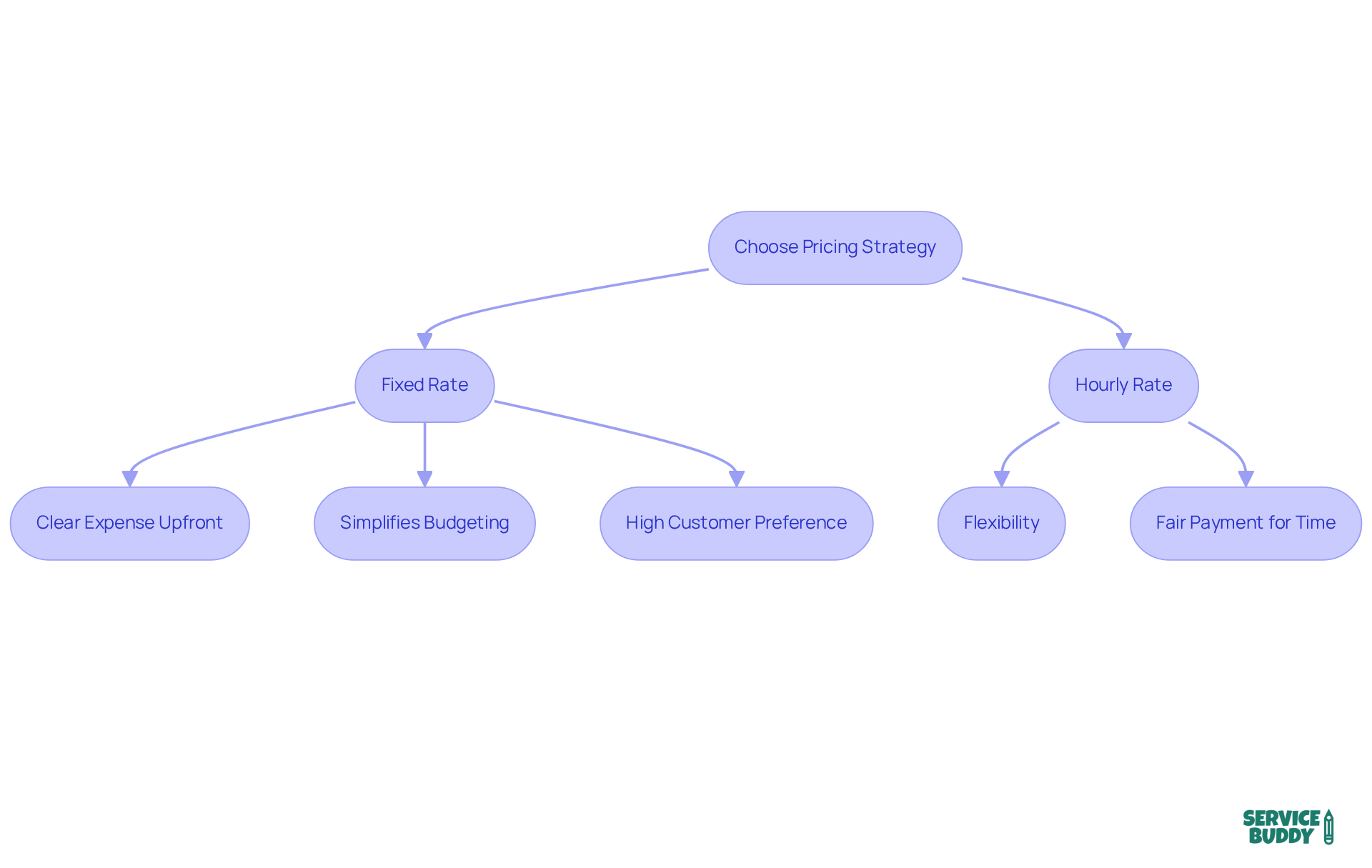
Pricing Strategy: Select Between Fixed Rate and Hourly Rate
Choosing the right pricing strategy for flooring jobs is essential for controlling flooring labour costs and ensuring business success. Flooring professionals typically face a decision between fixed rates and hourly rates. Fixed rates provide clients with a clear expense upfront, fostering trust and satisfaction. This pricing model simplifies budgeting for clients, as they know exactly what to expect without hidden fees. For instance, a bathroom renovation service might be quoted at a flat rate of $7,920, which includes all materials and flooring labour costs, ensuring clients are aware of the total costs from the outset. Additionally, over 92% of homeowners prefer flat rate pricing due to its predictability, making it a popular choice among consumers.
Conversely, hourly rates offer flexibility, enabling organizations to adjust pricing according to the actual time invested in a project. This approach is particularly beneficial for complex jobs where the flooring labour costs may change unexpectedly. For instance, if an installer charges $41 per hour, they can guarantee fair payment for the time spent, addressing any unexpected difficulties that occur during the project.
Market trends indicate a growing preference for fixed pricing, but the choice between fixed and hourly rates should consider project specifics, client expectations, and historical data from past projects, particularly in relation to flooring labour costs. Examining prior projects can uncover which pricing strategy has proven more lucrative, assisting companies in making informed choices that align with their operational objectives. For example, the total expense for a surface installation project can be determined by summing material expenses and business overhead, leading to a clearer financial context for professionals in the industry.
Ultimately, both pricing strategies have their merits when considering flooring labour costs. Fixed pricing can enhance customer satisfaction and streamline the contracting process, while hourly pricing ensures fair compensation for labor-intensive tasks. However, professionals in the industry should also consider the potential downsides of flat rate pricing, such as the risk of underestimating job complexity, which could lead to financial losses. Weighing these factors carefully will help optimize pricing strategies and improve overall profitability.

Material Costs: Assess Impact on Labor Pricing
Material expenses significantly influence the pricing of installation projects. Complex materials often necessitate specialized installation methods, which can substantially increase costs. For instance, luxury vinyl plank surfaces can range from $2 to $10 per square foot for installation, while more basic options like laminate can be priced as low as $1 to $6 per square foot, allowing for considerable savings. Additionally, bamboo flooring installation costs vary from $3 to $8 per square foot, further illustrating how different materials affect installation pricing.
Flooring professionals must conduct a thorough analysis of material options, considering both initial costs and long-term durability. Selecting materials that strike a balance between affordability and ease of installation can enhance efficiency and reduce flooring labour costs, thereby lowering overall project expenses. As Francisco Romero aptly stated, "Your material grade choice can make or break your budget."
Staying informed about market trends in material pricing is essential, especially given that material expenses rose in 2025. By optimizing material selection, companies can manage costs more effectively while also gaining a competitive edge in the surface covering industry.

Business Overhead: Factor in Operational Expenses
Business overhead includes all operational expenses not directly tied to specific projects, such as rent, utilities, and administrative salaries. For flooring companies, accurately determining flooring labour costs is crucial for maintaining profitability. A strategic approach involves identifying total overhead expenses over a defined period and dividing that figure by the number of tasks completed within that timeframe. This method establishes a pricing standard that incorporates both direct and indirect expenses, thereby ensuring financial sustainability.
In the flooring industry, flooring labour costs can significantly impact profit margins, which typically range from 15% to 35%. By factoring in flooring labour costs and these expenses, companies can avoid undervaluing their services, a necessity in a competitive market where profit margins may vary based on location and service model. For example:
- Residential carpet installations can yield gross margins of 20% to 35%
- Hardwood floor installations may achieve margins of 25% to 40%
Integrating overhead into pricing strategies not only protects against financial shortfalls but also enhances the capacity to invest in skilled labor and quality materials, thereby addressing flooring labour costs effectively. This ultimately results in improved service delivery and increased customer satisfaction. As Viviana Vazquez, Sr. Content Manager, articulates, "With the right systems in place, it’s possible to build a profitable, sustainable enterprise that expands with you — whether you’re managing installation projects or juggling multiple teams across sectors."
As the market for surfaces continues to grow, with projections indicating a CAGR of 6.1% from 2021 to 2028, understanding and managing operational costs is vital for maintaining a competitive edge and boosting profitability. Flooring proprietors should start by closely monitoring their overhead expenses and consider adopting digital tools to streamline this process, ensuring they remain competitive and profitable.

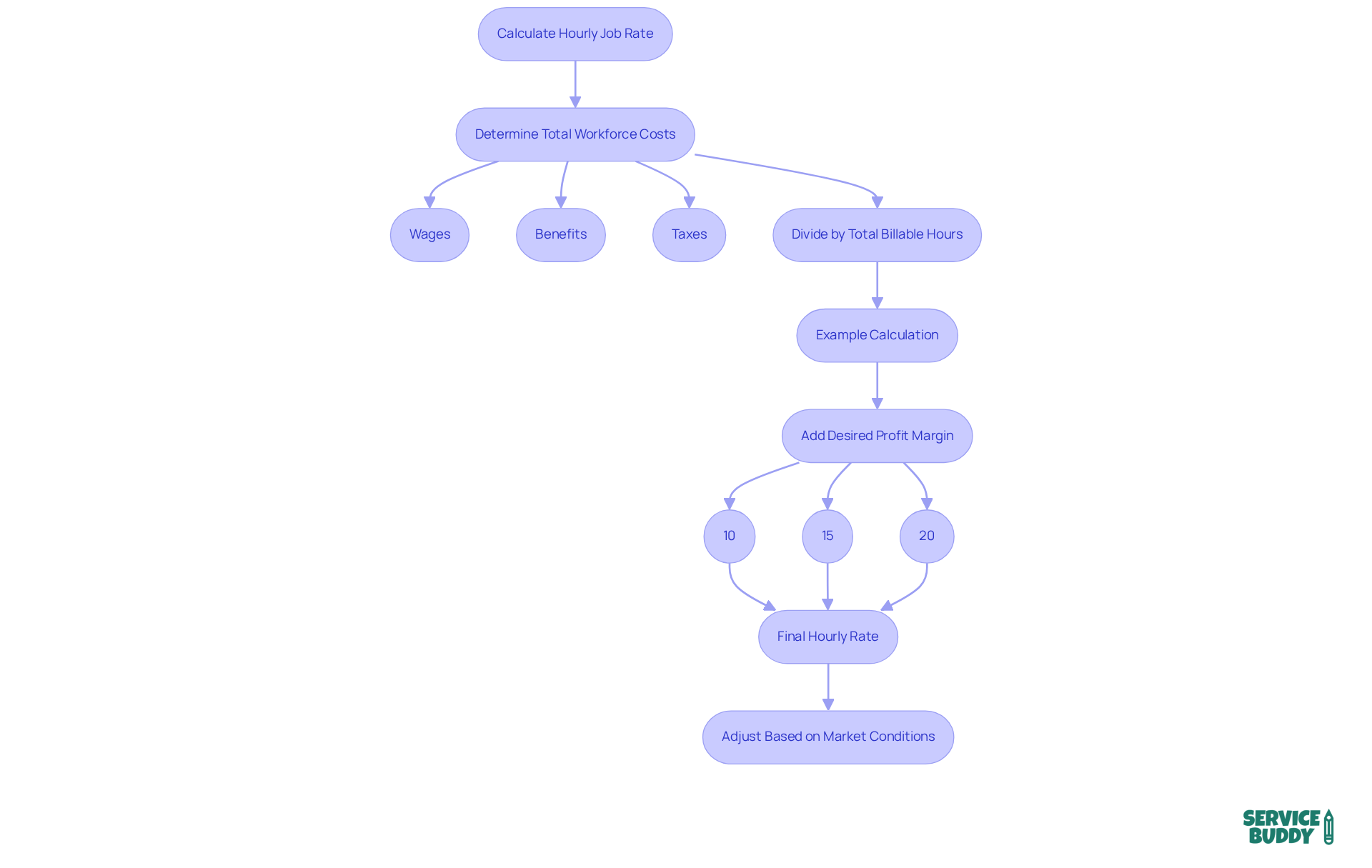
Hourly Job Rate: Calculate to Ensure Competitive Pricing
To establish a competitive hourly wage, carpet companies must meticulously consider all relevant expenses, including flooring labour costs, materials, and overhead. A commonly used formula for calculating flooring labour costs involves determining total workforce costs—comprising wages, benefits, and taxes—and dividing this by the total billable hours. For instance, if an installation technician earns an average hourly rate of $24, which may vary based on location, experience, and project complexity, and the total labor expenses for a project amount to $1,200 over 50 billable hours, the base rate would remain at $24 per hour.
Moreover, businesses should factor in their calculations the desired profit margins, typically ranging from 10% to 20%, as well as flooring labour costs. For example, adding a 15% profit margin to the base rate of $24 results in a final hourly rate of $27. Regularly reviewing and adjusting this hourly rate in response to market conditions and operational changes is essential. As the average salary for floor installers has risen from $31,129 in 2014 to $40,074 in 2024, professionals in this trade must adapt their pricing strategies accordingly to maintain competitiveness while ensuring that flooring labour costs are properly accounted for.
Additionally, factors such as client special requests, job location, existing surface conditions, and flooring labour costs—including waste, underlayment, glue, and trim—play a crucial role in determining the final hourly rate. By embracing these considerations, flooring business owners can position themselves effectively in the market.

Profit Margin: Incorporate for Sustainable Business Growth
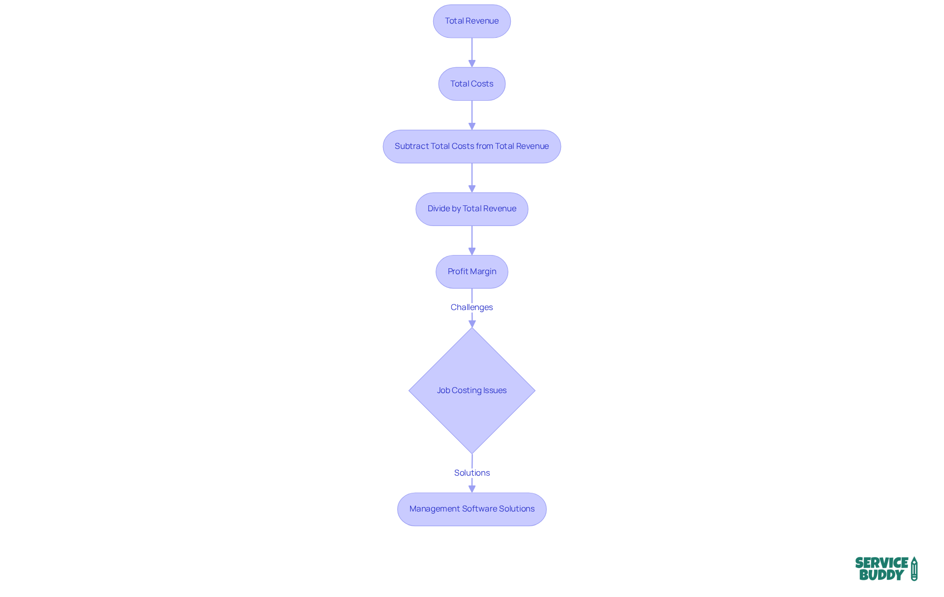
Profit margins are crucial for the sustainability of flooring enterprises. To calculate the profit margin, subtract total costs—including materials, flooring labour costs, and overhead—from total revenue, then divide that figure by total revenue. A robust profit margin empowers companies to reinvest in operations, manage unforeseen expenses, and offer competitive wages to their staff. Flooring professionals should aim for a profit margin that meets or exceeds the industry standard of 37%, particularly focusing on residential remodels, which can yield margins above 40%.
However, many dealers encounter challenges in job costing related to flooring labour costs due to a lack of technology or inaccurate information, hindering their ability to maintain healthy profit margins. By implementing efficient job pricing methods and utilizing management software, such as QPro, enterprises in the sector can optimize their pricing strategies, ensuring that all expenses are accurately recorded. This approach not only enhances profitability but also enables companies to thrive in a competitive market.
Furthermore, monitoring job profit margins and flooring labour costs is vital for accurate pricing and revenue recognition. This enables professionals to make informed decisions that foster sustainable growth. Are you ready to take control of your profit margins and ensure your business's long-term success?

Discount Strategies: Win Jobs While Managing Costs
Discount strategies serve as a vital asset for flooring companies striving to secure jobs in a competitive market. By implementing limited-time discounts or bundling services, businesses can effectively attract new clients while managing operational costs. However, it is crucial to ensure that these discounts do not undermine profit margins. Flooring experts must conduct a thorough evaluation of how discounts impact overall pricing and profitability, ensuring that any reductions are sustainable and strategically aligned with their objectives.
To uphold perceived value, it is essential to communicate the quality and benefits of services alongside any discounts offered. Successful flooring companies often emphasize the unique features of their products or services, reinforcing the value proposition even when prices are lowered. Industry leaders assert that a well-structured discount strategy can enhance customer loyalty and encourage repeat transactions, provided it is executed with care.
Moreover, managing flooring labour costs while offering discounts necessitates meticulous planning. Flooring companies can achieve this by:
- Optimizing their supply chain
- Negotiating better rates with vendors
- Leveraging technology to streamline operations
By embracing these practices, companies can present attractive discounts without compromising profitability and while effectively managing flooring labour costs. As one industry expert noted, "Balancing discounts with operational efficiency is crucial for thriving in today's carpet market." This approach not only aids in securing positions but also equips companies for long-term success in a rapidly evolving industry.

Quote Creation: Ensure Transparency in Labor Cost Estimates
Creating transparent quotes is essential for companies in the flooring sector to build trust with clients. A well-organized quote outlines all expenses related to the project, including:
- Materials
- Hidden fees
- Extra charges
- Flooring labour costs
By offering a detailed analysis of expenses, including warranties and guarantees, specialists assist clients in grasping the value of their services and prevent misunderstandings later in the project.
Utilizing software like Service Buddy can streamline the quote creation process. This ensures accuracy and consistency while enhancing communication with clients. Such a method not only boosts client satisfaction but also nurtures long-term relationships—vital for success in the industry.
Incorporating these practices can transform how flooring businesses operate, ultimately leading to increased trust and loyalty among clients. Are you ready to elevate your quoting process and foster stronger client connections?

Flooring Types: Analyze Labor Cost Variations
Labor expenses fluctuate significantly based on the type of surface being installed. For example, hardwood surfaces necessitate skilled labor and more time due to their intricate installation process. In contrast, laminate and vinyl alternatives are generally quicker and simpler to install. Typically, flooring labour costs account for 25-40% of total project expenses, highlighting the importance for installation experts to meticulously evaluate the workforce requirements for each type of surface they offer. Adjusting pricing strategies to reflect these variations ensures that companies can provide precise estimates and receive fair compensation for the diverse efforts involved in various installation processes.
As highlighted by industry experts, investing in quality materials and professional installation not only elevates the final product but also adds long-term value. Francisco Romero from Romero Hardwood Floors Inc. states, "The expense of installing surfaces transforms into an investment when you select quality materials and expert installation." Therefore, flooring businesses must scrutinize their pricing strategies in relation to the specific flooring labour costs associated with each type of flooring to optimize profitability.

Conclusion
Optimizing flooring labor costs is a multifaceted endeavor that demands careful consideration of various strategies. By implementing robust labor management systems, defining clear project scopes, selecting appropriate pricing strategies, and accurately assessing material costs, flooring companies can significantly enhance their cost efficiency. Each of these elements plays a crucial role in ensuring that businesses not only maintain profitability but also build trust with their clients.
Key insights reveal that leveraging technology, such as Service Buddy, can streamline labor management and improve operational efficiency. Have you considered how different pricing strategies—fixed versus hourly—can lead to better client relationships and more predictable financial outcomes? Moreover, recognizing how material costs and business overhead impact labor pricing is essential for creating accurate and competitive quotes that reflect the true value of services provided.
Ultimately, flooring professionals are encouraged to adopt these strategies to foster sustainable growth and enhance their competitive edge in the market. By prioritizing effective labor management and transparent communication with clients, businesses can optimize their labor costs while ensuring long-term success in a rapidly evolving industry. Embracing these practices will pave the way for improved profitability and stronger client relationships, solidifying a flooring company's reputation and position in the marketplace.
Frequently Asked Questions
What is Service Buddy and how does it help flooring companies?
Service Buddy is a unified platform designed to optimize labor management for flooring companies by monitoring employee hours, job assignments, and productivity metrics. This helps businesses identify inefficiencies, optimize resource allocation, reduce expenses, and improve operational efficiency, ultimately leading to better profit margins.
What features does Service Buddy offer to flooring professionals?
Service Buddy includes features such as real-time job costing and automated scheduling, which enable flooring professionals to make informed decisions about workforce management, minimize costs, and enhance service delivery.
Can you provide an example of the effectiveness of Service Buddy?
A case study showed that companies like Amhil experienced a 40% increase in capacity after implementing customized scheduling techniques using Service Buddy, demonstrating the tangible benefits of optimized workforce management.
Why is defining a clear scope of work important for flooring projects?
A clear scope of work is essential for managing expenses effectively. It details specific tasks, identifies required materials, and establishes timelines, helping to prevent misunderstandings with clients and ensuring alignment on expectations.
How does a comprehensive scope of work aid in project management?
A comprehensive scope of work helps in accurate budgeting and resource allocation, particularly regarding flooring labor costs, minimizing the risk of unexpected expenses that can arise from poorly defined project parameters.
What are the two main pricing strategies for flooring jobs?
The two main pricing strategies are fixed rates and hourly rates. Fixed rates provide clients with clear upfront costs, while hourly rates offer flexibility based on the actual time invested in a project.
What are the advantages of fixed rate pricing?
Fixed rate pricing provides clients with predictable costs, fosters trust and satisfaction, and simplifies budgeting, as clients know exactly what to expect without hidden fees.
What are the benefits of hourly rate pricing?
Hourly rate pricing allows organizations to adjust pricing based on the actual time spent on a project, which is particularly beneficial for complex jobs where labor costs may change unexpectedly.
What should flooring professionals consider when choosing between fixed and hourly rates?
Professionals should consider project specifics, client expectations, and historical data from past projects. Analyzing prior projects can reveal which pricing strategy has proven more lucrative and aligns with operational objectives.
What are the potential downsides of flat rate pricing?
The potential downsides of flat rate pricing include the risk of underestimating job complexity, which could lead to financial losses if the actual costs exceed the quoted price.
List of Sources
- Service Buddy: Optimize Labor Management for Cost Efficiency
- fcbco.com (https://fcbco.com/blog/8-ideas-for-managing-warehouse-labor-and-reducing-costs)
- inovapayroll.com (https://inovapayroll.com/payroll/leveraging-labor-intelligence-to-control-labor-costs)
- shoplogix.com (https://shoplogix.com/case_studies/amhil)
- romerohardwoodfloor.com (https://romerohardwoodfloor.com/flooring-contractor)
- gurobi.com (https://gurobi.com/case_studies/workforce-analytics-solving-the-complex-challenges-of-workforce-management)
- Scope of Work: Define Project Requirements to Control Costs
- americasfloorsource.com (https://americasfloorsource.com/a/blog/top-5-things-to-look-for-on-your-flooring-quote)
- constrafor.com (https://constrafor.com/the-build-up/scope-creep-in-construction-projects-by-the-numbers)
- 100+ Project Management Statistics & Facts (Updated 2025) (https://proprofsproject.com/blog/project-management-statistics)
- htsinteriors.com (https://htsinteriors.com/how-to-compare-contractor-quotes-without-getting-confused)
- expertsflooringcontractors.com (https://expertsflooringcontractors.com/the-cost-factors-that-affect-flooring-contractor-quotes)
- Pricing Strategy: Select Between Fixed Rate and Hourly Rate
- Scoring flooring: Industry stats for 2024 - Floor Covering News (https://fcnews.net/2025/06/scoring-flooring-industry-stats-for-2024)
- servicefusion.com (https://servicefusion.com/blog/should-your-business-offer-flat-fees)
- getjobber.com (https://getjobber.com/academy/flooring/how-to-price-flooring-jobs)
- getjobber.com (https://getjobber.com/academy/flat-rate-vs-hourly)
- thebusinessresearchcompany.com (https://thebusinessresearchcompany.com/report/flooring-contractors-global-market-report)
- Material Costs: Assess Impact on Labor Pricing
- floortrendsmag.com (https://floortrendsmag.com/articles/113307-how-2025-is-reshaping-the-flooring-industry)
- Scoring flooring: Industry stats for 2024 - Floor Covering News (https://fcnews.net/2025/06/scoring-flooring-industry-stats-for-2024)
- romerohardwoodfloor.com (https://romerohardwoodfloor.com/cost-of-installing-flooring)
- remodel-estimator.com (https://remodel-estimator.com/2023/10/24/flooring-installation-labor-costs-understanding-the-price-per-square-foot-by-type)
- gobridgit.com (https://gobridgit.com/blog/labor-vs-material-cost-in-construction-6-things-to-keep-in-mind)
- Business Overhead: Factor in Operational Expenses
-
Best Practices
Case Studies (https://ors.od.nih.gov/OD/OQM/benchmarking/bestpractice/Pages/case_studies.aspx) -
flex.one (https://flex.one/resource-hub/how-profitable-is-a-flooring-business)
-
bookcleango.com (https://bookcleango.com/blog/flooring-industry-statistics)
-
ibisworld.com (https://ibisworld.com/united-states/industry/flooring-installers/196)
-
Case Studies - New York State Economic Development Council (https://nysedc.org/case_studies.php)
- Hourly Job Rate: Calculate to Ensure Competitive Pricing
- Case Studies (https://homeinnovation.com/insights/case_studies)
- getjobber.com (https://getjobber.com/academy/flooring/how-to-price-flooring-jobs)
- ziprecruiter.com (https://ziprecruiter.com/Salaries/Flooring-Sales-Salary)
- zippia.com (https://zippia.com/salaries/floor-installer)
- bls.gov (https://bls.gov/oes/2023/may/oes472042.htm)
- Profit Margin: Incorporate for Sustainable Business Growth
- flex.one (https://flex.one/resource-hub/how-profitable-is-a-flooring-business)
- qprosoftware.com (https://qprosoftware.com/blog/industry-insights/selling-at-right-profit-margin.min.html)
- straitsresearch.com (https://straitsresearch.com/report/flooring-market)
- renoirgroup.com (https://renoirgroup.com/case_studies/furniture/maximizing-manufacturing-productivity-a-holistic-management-control-system-for-production-and-planning)
- Discount Strategies: Win Jobs While Managing Costs
- STATS: Flooring sales trend slightly lower in 2020 - Floor Covering News (https://fcnews.net/2021/05/stats-2020-flooring-sales-industry-stats)
- fcnews.net (https://fcnews.net/2025/07/commercial-stats-market-challenges-impact-contract-recovery)
- TOP 20 FLOORING MARKETING STATISTICS 2025 | Amra And Elma LLC (https://amraandelma.com/flooring-marketing-statistics)
- bookcleango.com (https://bookcleango.com/blog/flooring-industry-statistics)
- growthteams.com (https://growthteams.com/grow-flooring-business-2025)
- Quote Creation: Ensure Transparency in Labor Cost Estimates
- fcnews.net (https://fcnews.net/2025/07/commercial-stats-market-challenges-impact-contract-recovery)
- fcnews.net (https://fcnews.net/2023/08/how-to-rock-your-in-home-measures-and-prospects)
- nextfloorsllc.com (https://nextfloorsllc.com/blog-post19)
- wagnermeters.com (https://wagnermeters.com/moisture-meters/wood-info/5-things-when-quoting-flooring-job)
- flooringhut.co.uk (https://flooringhut.co.uk/blog/2023/10/27/written-quote-service-for-online-carpet-and-flooring-purchases)
- Flooring Types: Analyze Labor Cost Variations
- carolinaproflooring.com (https://carolinaproflooring.com/flooring-cost-guide-2025)
- elitefloorpros.com (https://elitefloorpros.com/the-cost-factors-that-affect-flooring-contractor-quotes)
- thisoldhouse.com (https://thisoldhouse.com/flooring/flooring-cost)
- romerohardwoodfloor.com (https://romerohardwoodfloor.com/cost-of-installing-flooring)
See Service Buddy in action with a live demo
Everything you need to run your flooring business, Service Buddy is your all-in-one management platform.


