10 SaaS Rebrand Strategy Services for D2C Flooring Brands
Explore top SaaS rebrand strategy services tailored for D2C flooring brands. Elevate your brand today!

Introduction
The flooring industry is experiencing a remarkable transformation as brands strive to meet the evolving demands of consumers and the market. In this competitive landscape, rebranding has become a necessity for direct-to-consumer (D2C) flooring brands aiming to enhance their visibility and strengthen connections with clients. This article explores ten essential SaaS rebrand strategy services designed to empower flooring companies to streamline operations, engage customers effectively, and ultimately drive sales. As companies embark on their rebranding journeys, one question stands out: which strategies will be most effective in capturing customer loyalty and distinguishing themselves in a crowded marketplace?
Service Buddy: Streamline Flooring Operations with All-in-One Management Tools
Service Buddy presents a powerful suite of management tools tailored specifically for the flooring industry. By centralizing quoting, job management, and client communication, businesses can eliminate the inefficiencies that arise from juggling multiple disparate tools. This all-in-one platform not only enhances productivity but also significantly boosts client satisfaction through seamless operations.
Consider the impact of integrated payment systems and customizable add-ons. These features empower flooring professionals to streamline their workflows and drive revenue growth. In fact, industry experts reveal that 83% of US shoppers who visited a store conducted an online search beforehand. This statistic underscores the critical need for integrated solutions that enhance customer engagement.
As Tom Strachan emphasizes, investing in modern software solutions is not just beneficial; it's essential for flooring companies aiming to elevate their operational capabilities and increase revenue streams. By adopting Service Buddy, businesses can position themselves competitively in a rapidly evolving market. Are you ready to transform your operations and stay ahead of the competition?

Newbird: Develop a Strong D2C eCommerce Strategy for Effective Rebranding
Newbird stands out in providing SaaS rebrand strategy services for D2C brands, specifically designed for flooring companies navigating the complexities of rebranding. By placing a strong emphasis on client experience and optimizing online sales channels, Newbird guarantees a seamless shopping journey that truly resonates with consumers. This focus on enhancing visibility and fostering loyalty is crucial; after all, successful SaaS rebrand strategy services for D2C brands depend on understanding and meeting client expectations.
As Richard Branson aptly states, "Effective branding implementation and creative integration are crucial for overcoming challenges." This underscores the significance of emotional connections and trust-elements that are vital for nurturing long-term client relationships. In today’s landscape, flooring companies are increasingly leveraging digital platforms to engage with consumers, which makes it imperative for businesses to incorporate SaaS rebrand strategy services for D2C brands into their strategies.
With the market projected to grow to $646 billion by 2032, Newbird empowers companies to refine their strategies through data analytics. This ensures that every interaction adds value to the overall consumer experience during the rebranding process. Are you ready to elevate your business strategy and connect more effectively with your clients?

Unified Web Services: Leverage Digital Marketing Expertise for SaaS and D2C Growth
Unified Web Services delivers tailored digital marketing solutions designed specifically for SaaS and D2C companies in the flooring market. By leveraging targeted advertising, advanced SEO techniques, and compelling content marketing, flooring enterprises can significantly enhance their online presence and attract a broader clientele. This expertise becomes especially vital during SaaS rebrand strategy services for D2C brands, ensuring that these brands engage effectively with both existing and potential customers.
Current SEO trends reveal that optimizing website content with relevant keywords and high-quality visuals can substantially boost search engine rankings and user engagement. Did you know the flooring sector is projected to grow to $646 billion by 2032? This statistic underscores the importance of effective digital marketing strategies.
Moreover, successful examples of SEO and content marketing within the flooring industry illustrate the power of these approaches in driving traffic and conversions. As the industry evolves, flooring companies must adapt their marketing strategies to stay competitive. This makes the support of digital marketing specialists essential for sustained growth.

AI-Powered Personalisation: Enhance Customer Engagement in Your Rebrand
AI-driven personalization is revolutionizing the flooring industry, enabling companies to craft unique experiences for their clients. This approach significantly boosts engagement, especially when implementing SaaS rebrand strategy services for D2C brands. By leveraging consumer data and behavioral insights, flooring businesses can provide tailored content, personalized product recommendations, and targeted marketing strategies.
Consider this: firms that embrace such personalization see a remarkable 10-15% increase in revenue. Not only does this enhance client satisfaction, but it also builds loyalty - 61% of clients are more likely to return to businesses that offer customized interactions. These statistics underscore the importance of personalization in today’s competitive market.
Successful examples from the surface industry reveal that companies utilizing AI-driven personalization experience substantial improvements in client engagement. This makes SaaS rebrand strategy services for D2C brands an essential component for effective rebranding. Flooring business owners must recognize that adopting these strategies is not just beneficial; it’s crucial for staying ahead in the industry.

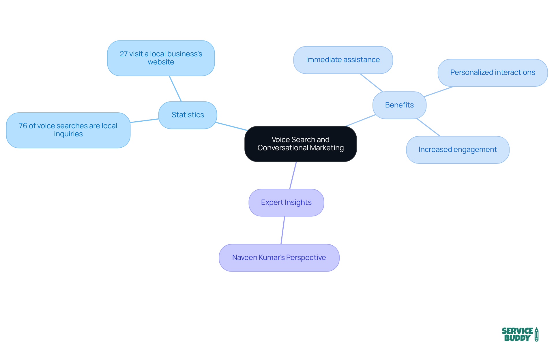
Voice Search and Conversational Marketing: Connect with Customers During Your Rebrand
Incorporating voice search and conversational marketing into your rebranding strategy can significantly enhance connections with clients. Did you know that 76% of voice searches are local inquiries? This statistic highlights the necessity for companies in the surface industry to optimize their content for voice search, ensuring they appear in relevant results. Furthermore, 27% of voice search users visit a local business’s website after hearing it in a voice result, underscoring the critical importance of local optimization.
Utilizing chatbots and messaging platforms provides immediate assistance and personalized interactions, which are essential in today’s fast-paced market. This approach not only improves user experience but also positions your company as approachable and attentive during the rebranding process. Successful examples from the flooring sector demonstrate that businesses employing these strategies experience increased engagement and satisfaction among patrons, ultimately fostering loyalty and boosting sales.
As Naveen Kumar, a data and statistical specialist, points out, adopting conversational marketing techniques can profoundly transform how companies connect with their clients. This strategy makes clients feel appreciated and understood throughout their journey, paving the way for stronger relationships and enhanced business outcomes.

Short-Form Video Content: Boost Brand Visibility in Your Rebranding Efforts
Short-form video content has become an essential strategy for enhancing visibility in SaaS rebrand strategy services for D2C brands. By creating captivating and succinct videos that showcase products, client testimonials, or behind-the-scenes glimpses, flooring companies can effectively capture the attention of their audience on platforms like Instagram and TikTok. This approach not only boosts visibility but also fosters a stronger connection with potential clients.
Consider this: businesses that leverage short-form video content see a significant increase in engagement rates. By tapping into the power of visual storytelling, you can not only inform but also inspire your audience. Imagine the impact of a well-crafted video that highlights your unique offerings or shares a satisfied customer's experience.
Ultimately, embracing short-form video content as part of SaaS rebrand strategy services for D2C brands is not just about visibility; it's about building relationships. As you navigate your rebranding journey, remember that these videos can serve as a bridge to connect with your audience on a deeper level. So, why not start today? Begin crafting your video strategy and watch as your brand's presence flourishes.

Intent-Focused SEO Strategies: Maintain Visibility During Your Rebrand
For flooring companies, applying intent-focused SEO techniques is crucial to maintaining visibility during a rebranding. By optimizing content for relevant keywords and understanding consumer search behavior, brands can significantly enhance their online discoverability. This approach not only helps retain current clients but also attracts new ones, making it an indispensable part of any SaaS rebrand strategy services for D2C brands.
Consider this: businesses that effectively implement SEO strategies see a marked increase in web traffic and customer engagement. Are you ready to elevate your brand's presence? By prioritizing SEO, you position your company for success in a competitive market. Don't let your rebranding efforts go unnoticed - make intent-focused SEO a cornerstone of your strategy.

User-Generated Content: Build Trust and Drive Sales in Your Rebranding Strategy
Incorporating user-generated content (UGC) into your saas rebrand strategy services for d2c brands is crucial for enhancing trust and authenticity in the floor coverings industry. Have you considered how powerful your clients' experiences can be? By encouraging them to share their stories and showcasing this content on social media and websites, flooring companies can cultivate a vibrant community around their products.
This strategy not only boosts engagement but also significantly influences potential buyers' purchasing decisions. Research indicates that companies leveraging UGC enjoy a 29% higher conversion rate, underscoring its effectiveness in driving sales. Marketing experts assert that authentic user stories resonate more deeply with consumers, making UGC an indispensable element of successful saas rebrand strategy services for d2c brands.
For instance, companies that prominently display consumer experiences through UGC report increased trust and loyalty. In fact, shoppers are 85% more likely to trust brands that utilize genuine consumer content, according to Bazaarvoice. Furthermore, websites featuring UGC keep visitors engaged for 90% longer than those that do not, highlighting the importance of UGC in enhancing user interaction.
By prioritizing UGC, companies in the surface sector can craft a more relatable and engaging narrative. This approach not only leads to improved customer satisfaction but also drives business growth. Are you ready to harness the power of UGC in your saas rebrand strategy services for d2c brands?

Social Commerce: Turn Social Media into a Sales Channel During Your Rebrand
Social commerce is revolutionizing how flooring companies can transform their social media platforms into direct sales channels. By integrating shopping features on platforms like Instagram and Facebook, these companies can create a seamless shopping experience that not only boosts visibility but also significantly drives sales. Did you know that brands actively engaging on social media report a staggering 4.2 times increase in reach? Moreover, 48% of users have made purchases directly through social apps. This saas rebrand strategy services for d2c brands become even more crucial during rebranding efforts, allowing businesses to connect with clients in a more meaningful way.
Experts emphasize that integrating shopping capabilities enhances customer engagement. In fact, user-generated content achieves 8.7 times higher interaction rates than content produced by brands. Flooring companies that have successfully harnessed social media shopping features have seen notable increases in sales, underscoring the importance of this approach.
To effectively incorporate shopping features, companies in the surface material sector should focus on:
- Creating visually appealing content
- Utilizing shoppable posts
- Ensuring a user-friendly experience that encourages purchases directly from their social media profiles
With social commerce sales projected to reach $1.2 trillion by 2025, it’s clear that embracing these strategies is not just beneficial but essential for companies in the surface sector.

First-Party Data: Build Smarter Customer Relationships for Effective Rebranding
For flooring companies aiming to forge stronger connections with clients during rebranding efforts, leveraging first-party data is crucial. By systematically gathering and analyzing data directly from clients, brands can uncover valuable insights into consumer preferences and behaviors. This intelligence empowers companies to tailor their marketing strategies, enhance client experiences, and ultimately foster loyalty while boosting sales.
Did you know that 66% of participants consider client feedback the primary source for first-party data collection? This statistic underscores the importance of client input in shaping effective marketing strategies. Flooring brands that prioritize client feedback have reported improved engagement and retention rates, proving that listening to customers pays off.
Experts in data analytics assert that first-party data is not only more reliable than third-party data but also essential for crafting personalized experiences. As Eric McGee notes, "In the next two to three years, consumer data will be the most important differentiator," highlighting the pivotal role of first-party data in the industry.
Moreover, integrating insights from first-party data analysis has led to a remarkable 83% reduction in client acquisition costs, according to Forrester Consulting's 2024 research. This data-driven approach enables companies in the surface industry to customize their products and promotional messages, ensuring they resonate with their target audience.
Additionally, 74% of CRM users agree that CRM platforms have improved their access to client information, facilitating more tailored experiences. This further emphasizes the significance of CRM systems in harnessing first-party data for merchandise.
In conclusion, the strategic application of first-party data is vital for flooring brands seeking to refine their marketing strategies and cultivate lasting customer relationships during rebranding efforts.

Conclusion
In the competitive landscape of the flooring industry, adopting effective SaaS rebrand strategy services is crucial for D2C brands aiming to thrive. This article highlights a diverse array of tools and strategies that can significantly enhance operational efficiency, customer engagement, and brand visibility. By integrating modern solutions like AI-driven personalization, voice search optimization, and user-generated content, flooring companies can create compelling experiences that resonate with consumers and foster loyalty.
Key insights emphasize the importance of leveraging:
- Digital marketing
- Intent-focused SEO
- Social commerce
to maintain a robust online presence. As the flooring market continues to expand, projected to reach $646 billion by 2032, brands must embrace these innovative strategies to stay relevant and competitive. The statistics and expert opinions presented underscore the necessity of a holistic approach that combines technology, customer insights, and creative marketing.
Ultimately, the path to successful rebranding lies in understanding the evolving needs of consumers and adapting accordingly. Flooring companies are encouraged to prioritize these SaaS rebrand strategy services, not just as a means to an end but as a vital investment in their future. By taking action now, brands can position themselves to connect more effectively with their audience, drive sales, and cultivate lasting relationships that will propel them forward in this dynamic industry.
Frequently Asked Questions
What is Service Buddy and how does it benefit flooring businesses?
Service Buddy is an all-in-one management tool designed specifically for the flooring industry. It centralizes quoting, job management, and client communication, helping businesses eliminate inefficiencies and enhance productivity while improving client satisfaction.
What features does Service Buddy offer to streamline flooring operations?
Service Buddy offers integrated payment systems and customizable add-ons, which empower flooring professionals to streamline workflows and drive revenue growth.
Why is it important for flooring companies to invest in modern software solutions like Service Buddy?
Investing in modern software solutions is essential for flooring companies to elevate their operational capabilities and increase revenue streams, allowing them to remain competitive in a rapidly evolving market.
What services does Newbird provide for D2C brands in the flooring industry?
Newbird provides SaaS rebrand strategy services specifically designed for flooring companies, focusing on enhancing client experience and optimizing online sales channels to create a seamless shopping journey.
How does Newbird help flooring companies with their rebranding efforts?
Newbird helps flooring companies refine their strategies through data analytics, ensuring that every interaction adds value to the consumer experience during the rebranding process.
What is the projected market growth for the flooring sector, and why is this significant?
The flooring sector is projected to grow to $646 billion by 2032, highlighting the importance of effective branding and marketing strategies for companies to engage with consumers successfully.
What digital marketing solutions does Unified Web Services offer for SaaS and D2C companies in the flooring market?
Unified Web Services provides tailored digital marketing solutions, including targeted advertising, advanced SEO techniques, and content marketing, to enhance online presence and attract a broader clientele.
Why is SEO important for flooring companies?
SEO is important because optimizing website content with relevant keywords and high-quality visuals can significantly boost search engine rankings and user engagement, which is crucial for driving traffic and conversions.
How can flooring companies adapt their marketing strategies to stay competitive?
Flooring companies can adapt their marketing strategies by leveraging digital marketing expertise, including SEO and content marketing, to effectively engage with both existing and potential customers as the industry evolves.
List of Sources
- Service Buddy: Streamline Flooring Operations with All-in-One Management Tools
- What Trends Are Shaping Management Software for Flooring Businesses? (https://floorzap.com/blog/what-trends-are-shaping-management-software-for-flooring-businesses)
- What’s New in Flooring: Industry News & Insights | QFloors (https://qfloors.com/news)
- Software enhancements advance the sale - Floor Covering News (https://fcnews.net/2025/05/software-enhancements-advance-the-sale)
- 10 Ways Flooring Software with Embedded Payment System Boosts Business | Service Buddy (https://servicebuddy.io/blog/10-ways-flooring-software-with-embedded-payment-system-boosts-business)
- Increasing Productivity With Software: Top flooring software providers describe the leading digital tools they’ve developed for their retail and flooring customers – May 2025 (https://floordaily.net/floorfocus/increasing-productivity-with-software-top-flooring-software-providers-describe-the-leading-d)
- Newbird: Develop a Strong D2C eCommerce Strategy for Effective Rebranding
- TOP 20 FLOORING MARKETING STATISTICS 2025 | Amra And Elma LLC (https://amraandelma.com/flooring-marketing-statistics)
- Rebrand vs brand refresh (https://themtmagency.com/blog/rebrand-vs-brand-refresh-exploring-ways-to-boost-equity)
- Branding Quotes from the Experts for Inspiration | Ramotion Agency (https://ramotion.com/blog/branding-quotes)
- The Impact of Flooring Design on Customer Experience in Retail (https://retail-insider.com/articles/2025/10/the-impact-of-flooring-design-on-customer-experience-in-retail)
- Floor Covering Industry Data | Statistics, Growth, Market Size & Forecast Report (https://mordorintelligence.com/industry-reports/global-floor-covering-market)
- Unified Web Services: Leverage Digital Marketing Expertise for SaaS and D2C Growth
- TOP 20 FLOORING MARKETING STATISTICS 2025 | Amra And Elma LLC (https://amraandelma.com/flooring-marketing-statistics)
- Optimizing ROI: Digital Marketing Tactics for Flooring Companies (https://comradeweb.com/blog/digital-marketing-strategies-for-flooring-companies)
- How 2025 is Reshaping the Flooring Industry (https://floortrendsmag.com/articles/113307-how-2025-is-reshaping-the-flooring-industry)
- 40+ Statistics to Help Your SaaS Marketing Strategy in 2026 (https://sixthcitymarketing.com/2024/04/17/saas-marketing-stats)
- AI-Powered Personalisation: Enhance Customer Engagement in Your Rebrand
- AI in the flooring sector: Impacts and implications - InstallerShow (https://installershow.com/news/ai-in-the-flooring-sector-impacts-and-implications)
- TOP AI PERSONALIZATION STATISTICS 2025 (https://amraandelma.com/ai-personalization-statistics)
- Personalization Powerhouse: How Generative AI is Driving Customer Engagement in 2025 - SuperAGI (https://superagi.com/personalization-powerhouse-how-generative-ai-is-driving-customer-engagement-in-2025)
- What’s next for the flooring industry: A strategic vision for 2025 (https://cyncly.com/en/resources/blog/strategic-vision-for-flooring-industry-2025)
- How Data Analytics is Transforming the Flooring Industry (https://floorzap.com/blog/data-analytics-flooring-industry)
- Voice Search and Conversational Marketing: Connect with Customers During Your Rebrand
- 51 Voice Search Statistics 2025: New Global Trends (https://demandsage.com/voice-search-statistics)
- Flooring Retailers Share Digital Marketing Success Strategies at Mohawk Edge Summit Masterclass (https://floortrendsmag.com/articles/113079-digital-marketing-reshapes-flooring-retail-success-strategies)
- 80+ Industry Specific Voice Search Statistics For 2025 (https://synup.com/en/voice-search-statistics)
- Voice Search Statistics and Facts (https://market.biz/voice-search-statistics)
- 62 Voice Search Statistics 2025 (Number of Users & Trends) (https://yaguara.co/voice-search-statistics)
- Short-Form Video Content: Boost Brand Visibility in Your Rebranding Efforts
- Short Form Video Marketing & Content In 2025 | Popular Pays Blog (https://popularpays.com/blog/short-form-video-marketing)
- 20+ Interesting Short Form Video Trends & Statistics (2025) (https://vidico.com/news/short-form-video-statistics)
- "Short Form Video Marketing Brands: Rise & Impact 2025" (https://elegantmediasolutions.com/blogs/elegant-media-solutions-news-latest-updates-announcements-photography/short-form-video-marketing-brands)
- 250 Marketing Quotes From Top Influencers — You'll Love These (https://engagebay.com/blog/marketing-quotes)
- 23 Quotes to Inspire Your Content Marketing and the Difference You Can Make (https://contentmarketinginstitute.com/content-distribution-promotion/23-quotes-to-inspire-your-content-marketing-and-the-difference-you-can-make)
- Intent-Focused SEO Strategies: Maintain Visibility During Your Rebrand
- SEO For Flooring Companies | Best SEO For Flooring Contractors (https://bluecorona.com/digital-marketing/seo/flooring)
- 15 Important & Inspiring SEO Quotes - SEOptimer (https://seoptimer.com/blog/seo-quotes)
- Top 20 SEO Quotes By Experts To Boost Your Ranking in 2025 (https://graffiti9.com/blog/seo-quotes-to-boost-your-ranking)
- Top Floor Care SEO Companies for 2025 (https://nuoptima.com/floor-care-seo-companies)
- 20 Timeless Quotes From SEO Experts to Apply to Your SEO Campaign - Heroes of Digital (https://heroesofdigital.com/seo/seo-quotes-to-guide-your-seo-campaign)
- User-Generated Content: Build Trust and Drive Sales in Your Rebranding Strategy
- 47 Most Important User-Generated Content Statistics for 2024 (and Why They Matter) - CrowdRiff (https://crowdriff.com/resources/ugc-stats)
- 64 user-generated content statistics to know in 2024 (https://bazaarvoice.com/blog/user-generated-content-statistics-to-know)
- 37 Latest User-Generated Content Statistics (New Report) (https://wiserreview.com/blog/user-generated-content-statistics)
- USER-GENERATED CONTENT STATISTICS 2025 (https://amraandelma.com/user-generated-content-statistics)
- Daytona Beach News-Journal: Local News, Politics & Sports in Daytona Beach, FL (https://news-journalonline.com/press-release/story/11011/storypop-ugc-agency-expands-its-role-in-user-generated-content-for-global-brands)
- Social Commerce: Turn Social Media into a Sales Channel During Your Rebrand
- 20+ Inspiring Ecommerce Quotes That Will Help You Become Successful (https://tigren.com/blog/ecommerce-quotes)
- Social Media Marketing Stats 2025: What the Data Tells Us (https://thunderbit.com/blog/social-media-marketing-stats)
- 24 Best Ecommerce Quotes for Digital Sellers (https://fastspring.com/blog/24-best-ecommerce-quotes-for-digital-sellers)
- 20 Best E-Commerce Quotes from the Experts (https://appseconnect.com/20-best-e-commerce-quotes-from-the-experts)
- First-Party Data: Build Smarter Customer Relationships for Effective Rebranding
- First-Party Data Statistics Every Marketer Should Know in 2024 (https://qrcodechimp.com/first-party-data-statistics)
- 9 Must-read Inspirational Quotes on Data Analytics From the Experts (https://nisum.com/nisum-knows/must-read-inspirational-quotes-data-analytics-experts)
- 23 Must-Read Quotes About Data [& What They Really Mean] (https://careerfoundry.com/en/blog/data-analytics/inspirational-data-quotes)
- 51 Best Quotes on Data Science by Thought Leaders (https://datasciencedojo.com/blog/best-quotes-on-data-science)
- 25 Timeless Quotes Every Data Scientist Should Know (https://medium.com/@shivatana41/25-timeless-quotes-every-data-scientist-should-know-4541ca28a90a)
See Service Buddy in action with a live demo
Everything you need to run your flooring business, Service Buddy is your all-in-one management platform.

