10 Essential Workflow Checklists for UX Design Agencies
Discover 10 essential checklists to streamline your workflow in UX design agencies.

Introduction
In the fast-paced realm of UX design, efficiency and clarity are crucial - they can truly make or break a project. By implementing the right workflow checklists, design agencies can streamline their processes, enhance collaboration, and ultimately deliver exceptional user experiences. Yet, many teams find themselves grappling with the challenge of balancing creativity and structured methodologies.
How can agencies leverage these essential tools not only to meet client expectations but also to foster innovation and adaptability in their design practices? This is where the right strategies come into play, paving the way for a more effective and dynamic approach to design.
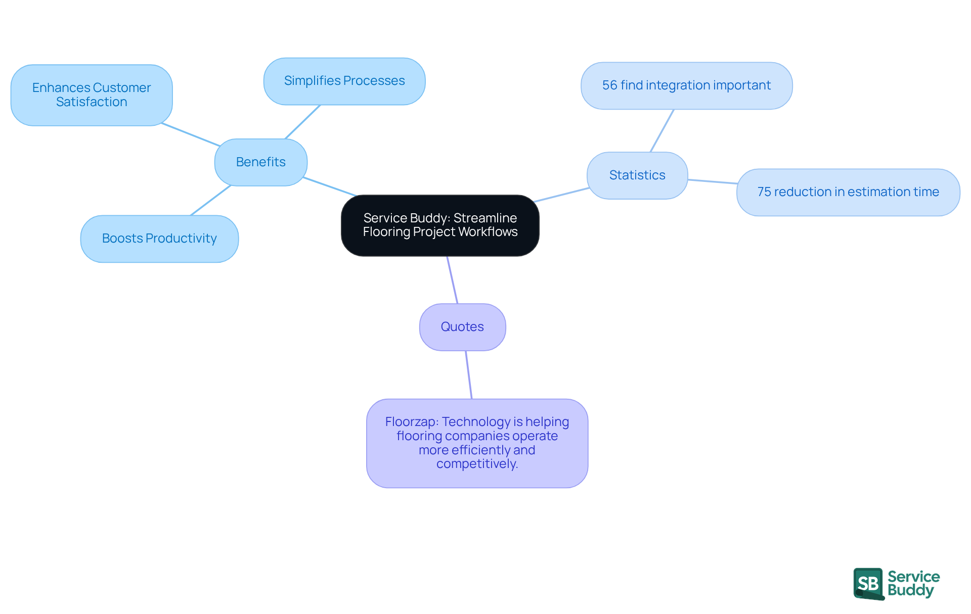
Service Buddy: Streamline Flooring Project Workflows
Service Buddy is transforming the flooring industry by replacing outdated tools and spreadsheets with a comprehensive all-in-one platform that significantly boosts productivity. By centralizing essential functions like quoting, job management, and client communication, it empowers flooring professionals to streamline their operations effectively. This integration simplifies complex processes and allows teams to focus on their core competencies, leading to enhanced customer satisfaction and business growth.
Consider this: a recent survey found that 56% of flooring industry professionals deem a fully integrated technology suite 'very important' for streamlining operations. The successful implementation of such centralized software solutions has proven to increase efficiency, with businesses reporting reductions in estimation time by up to 75%. As Floorzap aptly states, 'Technology is helping flooring companies operate more efficiently and competitively.'
Isn't it time to embrace a solution that not only meets the demands of today’s market but also positions your business for future success? With Service Buddy, you can take the first step towards a more efficient and competitive operation.

Comprehensive UX Audit Checklist for Project Success
-
Define Objectives: Clearly outline the goals of the workflow ux design agency checklist to effectively focus efforts.
-
As part of the workflow ux design agency checklist, collect and examine participant feedback to identify pain points. Did you know that 88% of individuals will not return to a site with poor UX? This statistic underscores the importance of understanding user experiences.
-
Usability Testing: Conduct tests to observe participant interactions, as outlined in the workflow ux design agency checklist, and gather qualitative data. This hands-on approach reveals insights that numbers alone cannot provide.
-
Accessibility Review: Ensure adherence to accessibility standards as outlined in the workflow ux design agency checklist. Many websites fail to comply with WCAG standards, which can alienate potential users. Serving all individuals is not just a legal requirement; it’s a moral imperative.
-
Visual Design Consistency: Utilize the workflow ux design agency checklist to ensure consistency in design elements across the platform. Inconsistent visuals can undermine brand credibility and trust, leading to lost customers.
-
The workflow ux design agency checklist includes assessing performance metrics such as loading times and responsiveness. A one-second delay in loading time can reduce conversions by approximately 20%. Improving these metrics can significantly enhance user experience and drive sales.
-
Content Quality: Evaluate the relevance and clarity of material presented, as outlined in the workflow ux design agency checklist. High-quality content is essential for engaging users and establishing authority in your field.
-
Competitor Benchmarking: Utilize the workflow ux design agency checklist to compare with competitors. Remember, 90% of B2B buyers research 2-7 sites before making a decision. Identifying areas for improvement can give you a competitive edge.

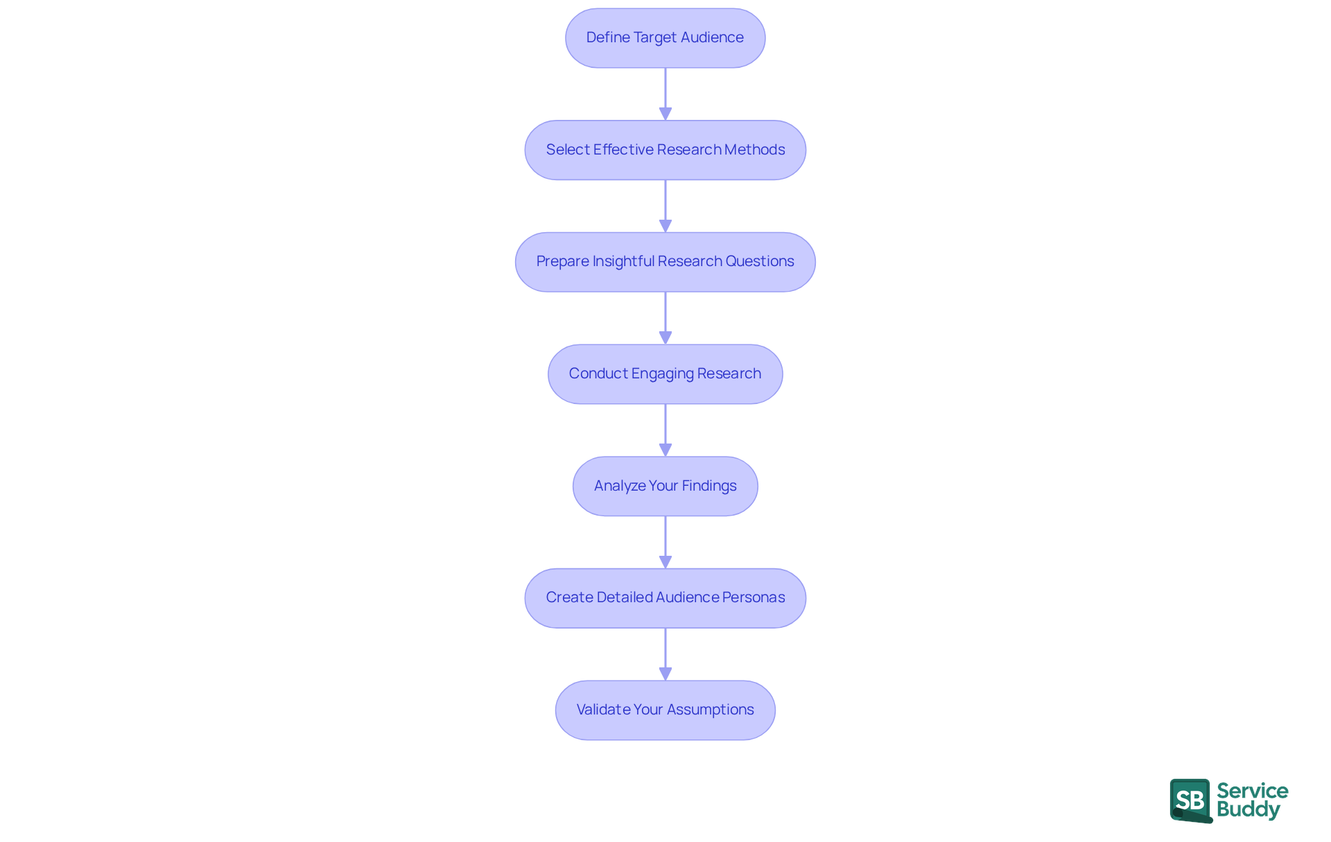
User Research Checklist for Informed Design Decisions
-
According to the workflow ux design agency checklist, clearly defining your target audience is crucial for tailoring your research effectively. Understanding who your audience is can lead to valuable insights. Did you know that 94% of consumers prioritize easy navigation on digital platforms? This statistic underscores the necessity of clarity in recognizing your audience.
-
Select Effective Research Methods: Choose research methods that align with your objectives, such as surveys, interviews, or focus groups. Each method offers unique benefits for gathering data. For instance, 55% of companies are currently conducting experience testing, which can yield significant insights.
-
Prepare Insightful Research Questions: Craft questions that elicit meaningful insights about individual needs and preferences. Well-designed questions can greatly enhance the quality of your data. As Ella Webber states, 'User experience (UX) is an essential factor in your company's success,' emphasizing the need for a workflow ux design agency checklist to conduct thorough research.
-
Conduct Engaging Research: Actively engage with individuals to gather data, ensuring their perspectives are heard in the design process. This step is vital for understanding genuine experiences as outlined in the workflow ux design agency checklist. A case study on the 'Cost of Bad UX Design' reveals that 86% of consumers will abandon a trusted brand after just two negative experiences. This statistic emphasizes the importance of effective audience engagement.
-
Analyze Your Findings: Synthesize the collected data to identify trends and insights that can inform your design decisions. This analysis should spotlight consumer pain points and preferences. Businesses that enhance customer experience by utilizing a workflow ux design agency checklist see a 42% increase in customer retention, illustrating the importance of evaluating client feedback.
-
Create Detailed Audience Personas: Develop audience personas based on your research findings. These personas serve as fictional representations of your intended audience, guiding creative choices and ensuring the final product meets their needs. Remarkably, every $1 invested in UX development can yield a return of $100 (ROI = 9,900%), showcasing the financial benefits of investing in personas.
-
Validate Your Assumptions: Evaluate your concepts against customer responses to ensure they align with real needs. This iterative process helps refine your creations and boosts satisfaction among individuals. Notably, 49% of consumers have abandoned a brand due to poor experiences, underscoring the importance of validating assumptions against actual feedback.

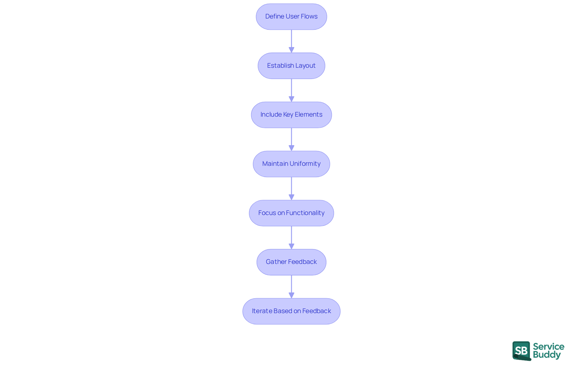
Wireframing Checklist for Effective Design Prototyping
-
Define User Flows: Start by outlining how users will navigate through the layout. This step is crucial for understanding the overall user experience as outlined in the workflow ux design agency checklist.
-
Establish Layout: Next, determine the layout for each screen or page. A well-structured layout as part of the workflow ux design agency checklist enhances usability and keeps users engaged.
-
Include Key Elements: Ensure that all necessary components - like buttons and forms - are included. These elements are vital for functionality and user interaction as outlined in the workflow ux design agency checklist.
-
Maintain Uniformity: It's essential to utilize consistent patterns throughout the wireframe. Uniformity fosters familiarity and ease of use for your audience when following the workflow ux design agency checklist.
-
Focus on Functionality: At this stage, prioritize functional elements over aesthetics. Remember, according to the workflow ux design agency checklist, a seamless experience is more important than visual appeal.
-
Gather Feedback: Share your wireframes with stakeholders for early feedback. Their insights can provide valuable perspectives that enhance the workflow ux design agency checklist.
-
Iterate Based on Feedback: Finally, revise your wireframes based on the input received. This iterative process is key to improving usability and ensuring that your workflow ux design agency checklist meets user needs.

Usability Testing Checklist for Validating Design Effectiveness
-
Define Testing Goals: Establishing clear objectives for your usability tests is essential. This step not only guides the entire testing process but also ensures that the outcomes align with your design validation needs. Did you know that effective testing goals can significantly enhance your product's usability? In fact, 70% of online businesses fail due to poor usability.
-
Select Participants: Choosing a representative sample of individuals who reflect your target audience is crucial. Research indicates that testing with just five participants can uncover 85% of usability issues (Jeff Sauro). This makes participant selection a key factor in obtaining reliable results that can drive your business forward.
-
Prepare Scenarios: Create realistic scenarios for participants to complete during testing. These scenarios should mimic real tasks that users would perform, ensuring that the feedback collected is both relevant and actionable.
-
Conduct Tests: Observe how individuals interact with your design. This observation is vital for identifying pain points and understanding user behavior, leading to insights that can enhance the overall experience.
-
Collect Data: Gather both qualitative and quantitative data during the tests. This dual approach allows for a comprehensive analysis of interactions, providing a clearer picture of usability issues that need addressing.
-
Analyze Results: Identify usability issues and areas for improvement based on the data collected. Effective analysis can lead to a remarkable 33% increase in user satisfaction scores when modifications are implemented accordingly.
-
Report Findings: Document your findings and recommendations for stakeholders. Transparent reporting ensures that insights are communicated effectively, enabling informed decision-making and prioritization of enhancements.

Collaboration Checklist for Designer-Developer Synergy
-
Establish Clear Communication Channels: Setting up regular meetings and updates is essential. Effective communication is not just important; it’s crucial for workplace success. In fact, 96% of decision-makers and 95% of employees recognize its significance. Are you leveraging this in your operations?
-
Involve developers early by following a workflow ux design agency checklist, as including them in the design process from the outset can transform your workflow. Studies reveal that direct communication between designers and developers minimizes misunderstandings and bugs. This leads to smoother workflows and faster product development as outlined in the workflow ux design agency checklist. Why wait to integrate your teams?
-
Share Design Specifications: Providing detailed specifications ensures everyone is aligned. Clear communication about project timelines and expectations is vital for effective task management. This allows teams to adapt to challenges without disrupting overall progress. Are your teams on the same page?
-
Encourage Input: Fostering an environment where both teams can share constructive criticism is key. Regular collaboration promotes open dialogue, helping to identify areas for improvement and adapt work approaches. This can lead to better results and minimize delays. How often do you encourage feedback?
-
Use Collaborative Tools: Implementing tools like Figma and Slack can significantly enhance collaboration. These platforms are essential for real-time feedback and shared access to creative elements. Are you utilizing the right tools for your team?
-
Document Decisions: Keeping a record of choices made and the rationale behind them is crucial for future reference. This practice clarifies design intent and maintains continuity in the project, ensuring all team members are aligned. How well are you documenting your processes?

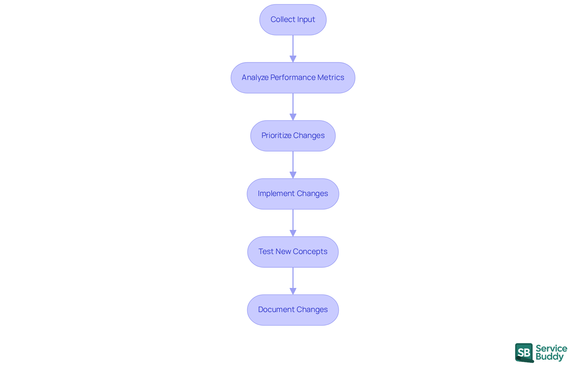
Iteration Checklist for Continuous Design Improvement
-
Collect Input: Regularly gather insights from individuals after launch. Involving participants in this process not only promotes a sense of ownership but also yields valuable insights for future iterations. Did you know that Gallup's survey indicates employees who are aware of relevant KPIs are 2.5 times more likely to be engaged in their jobs? This statistic underscores the significance of feedback in driving engagement and satisfaction.
-
Analyze Performance Metrics: Review analytics to pinpoint areas needing improvement. A study by Gartner reveals that companies effectively using KPIs are 26% more profitable and 12% more productive than their competitors. This highlights the critical role performance metrics play in the design process.
-
Prioritize Changes: Determine which changes will have the most significant impact. Focus on modifications that address critical usability issues or enhance functionality. These adjustments are likely to drive higher user satisfaction and engagement, making them essential for your business's success.
-
Implement Changes: Make necessary adjustments based on feedback and analysis. As Paula Scher wisely noted, making mistakes is essential for growth and change in creation. This proactive strategy not only enhances your product but also demonstrates attentiveness to customer needs, thereby strengthening their confidence in your development process.
-
Test New Concepts: Conduct usability evaluations on updated layouts. Gathering real user feedback through A/B testing and usability sessions ensures that your modifications effectively address the identified issues. Are you ready to see how your changes resonate with users?
-
Document Changes: Keep a record of what changes were made and why. This documentation serves as a valuable reference for future endeavors and aids in understanding the evolution of your design. Remember, great products result from thorough research and multiple iterations.

Project Management Checklist for Timely Deliverables
-
Define Scope: Clearly outlining objectives and deliverables is essential for ensuring that all team members grasp the initiative's direction. A well-defined scope in the workflow ux design agency checklist lays the groundwork for success and helps prevent scope creep, which can derail timelines and budgets.
-
Creating a workflow ux design agency checklist that includes a timeline with specific milestones is key to tracking progress effectively. Research shows that initiatives with clear timelines are more likely to meet deadlines; only 14% of Waterfall initiatives succeed without challenges, while 42% of Agile ones do.
-
Assign Responsibilities: Using a workflow ux design agency checklist to clearly define roles and responsibilities fosters accountability and streamlines collaboration among team members. This clarity enables teams to work cohesively towards shared objectives. Efficient management of initiatives also requires strong interpersonal skills, as 51% of participants in PMI's 2018 survey indicated that such skills are increasingly vital for managers today.
-
Monitoring progress is essential, as regularly checking in on task status and adjusting timelines as necessary is part of the workflow ux design agency checklist. Ongoing monitoring allows for the early identification of potential delays, enabling proactive modifications to keep the initiative on track.
-
Manage Risks: Identifying potential risks and creating a workflow ux design agency checklist for developing mitigation strategies is essential. Effective risk management significantly enhances success, as studies indicate that only 27% of organizations consistently apply risk management practices.
-
It is vital to communicate with stakeholders using the workflow ux design agency checklist to keep them informed of progress and any changes. Effective communication maintains alignment and ensures that all parties are aware of developments in the initiative. As Elizabeth Harrin noted, conveying more than one believes is necessary can improve stakeholder satisfaction and outcomes.

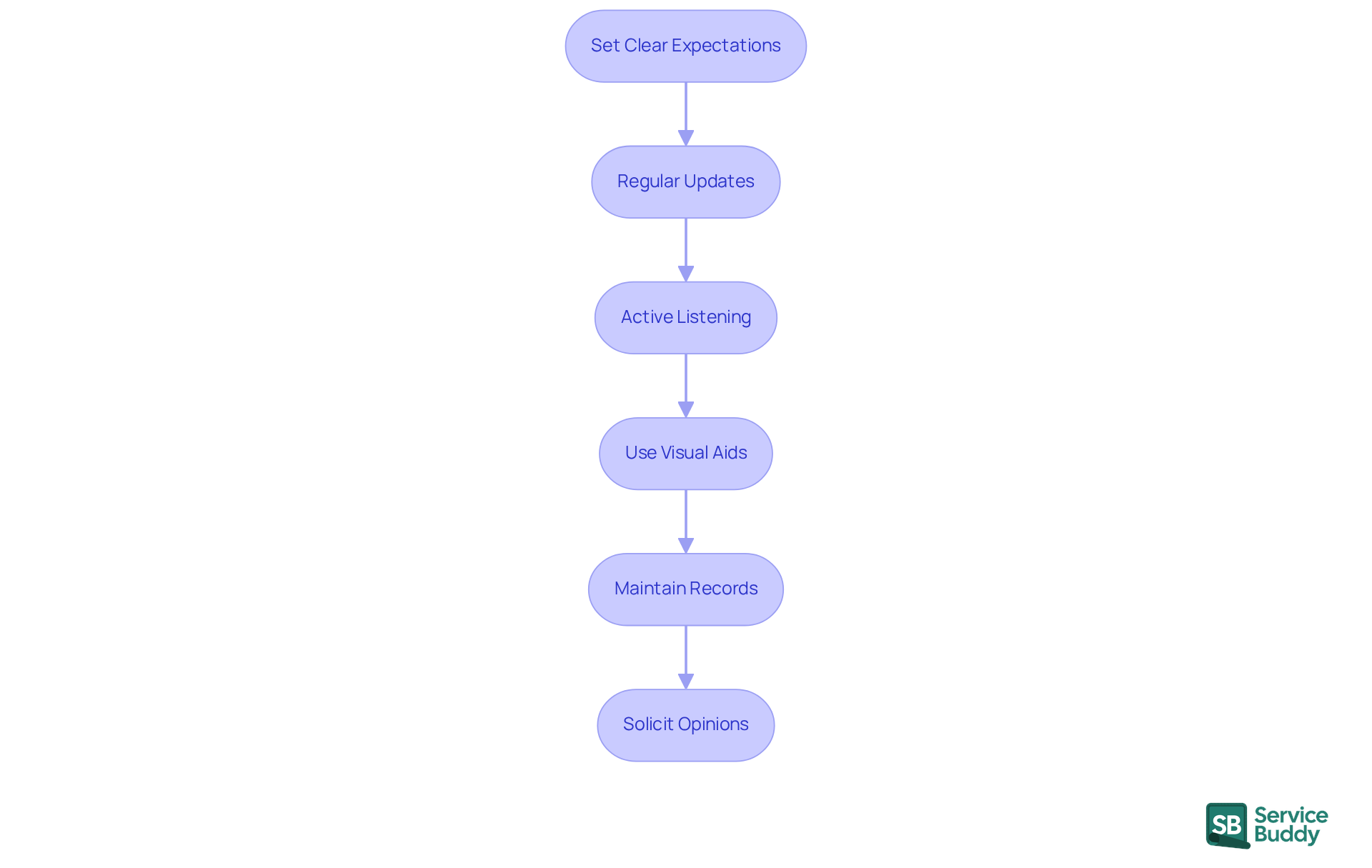
Client Communication Checklist for Enhanced Engagement
-
Set clear expectations by using a workflow ux design agency checklist to clearly outline objectives and deliverables with clients, establishing a mutual understanding from the outset. This foundational step is crucial; after all, 70% of customers would switch to a competitor following a bad service experience. This underscores the need for clarity. Moreover, 56% of consumers rarely voice their dissatisfaction and instead opt for a competitor, highlighting the importance of proactive communication.
-
Regular updates are part of the workflow ux design agency checklist to keep clients informed about the progress of the work. Regular communication not only enhances client satisfaction but also fosters loyalty, as 93% of customers are likely to make repeat purchases from companies that excel in customer service. Additionally, 3 in 4 consumers are willing to spend more with businesses that provide a positive customer experience. Celebrating small wins and sharing positive updates can maintain client interest and engagement throughout the project.
-
Active Listening: Ensure that client input is actively heard and considered. Engaging clients in discussions about their needs fosters a collaborative environment, which is essential for achieving successful outcomes.
-
Use Visual Aids: Utilize mockups and prototypes to effectively communicate design ideas. Visual aids help clients envision the project, facilitating their ability to provide informed insights and feel engaged in the creative process.
-
Maintain thorough records of all client communications for future reference as part of your workflow ux design agency checklist. This practice not only preserves clarity but also aids in resolving any misunderstandings that may arise during the project.
-
Solicit Opinions: Actively seek client input at various stages of the project. This approach demonstrates that their opinions are valued and allows for adjustments that can lead to higher satisfaction rates. In fact, 68% of customers expect brands to show empathy in every interaction, making feedback solicitation a vital part of the engagement process.

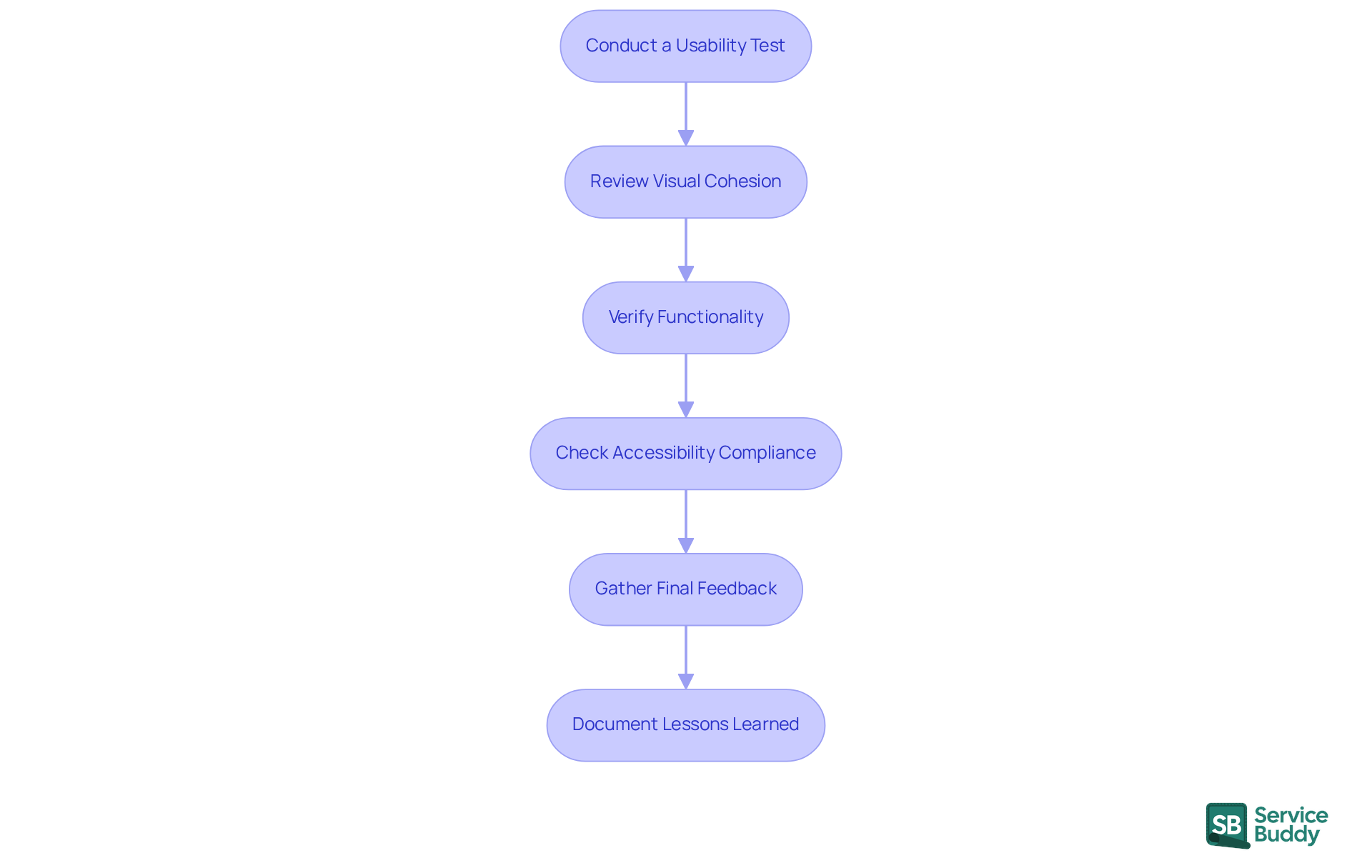
Final Review Checklist for Quality Assurance in UX Projects
-
Conduct a Usability Test: It's essential to confirm that your layout effectively meets participant needs through thorough testing. Involving actual participants can uncover significant usability issues, ensuring the final product aligns with expectations. As W. Edwards Deming wisely stated, "Quality is everyone's responsibility," underscoring the collective effort required in this process.
-
Review Visual Cohesion: Evaluate the consistency of visual elements throughout your project. Consistent aesthetics foster familiarity and trust, both crucial for a positive user experience.
-
Verify Functionality: Ensure that all features operate as intended. Rigorous functionality checks are vital to prevent potential issues that could disrupt user interactions.
-
Check Accessibility Compliance: Confirm that your layout adheres to accessibility standards, making it usable for everyone, including those with disabilities. As Steve Ballmer noted, "Accessible design is good design," which not only broadens your audience but also enhances overall usability.
-
Gather Final Feedback: Solicit input from stakeholders before finalizing your project. This feedback loop is crucial for identifying any overlooked aspects and ensuring alignment with business goals. Remember, 88% of users are less likely to return to a site after a poor user experience-making this step vital.
-
Document Lessons Learned: Record insights gained throughout the endeavor for future reference. This practice aids in continuous improvement and helps refine processes as outlined in the workflow ux design agency checklist for subsequent projects. As John Ruskin emphasized, "Quality is never an accident; it is always the result of intelligent effort," reinforcing the ongoing nature of quality improvement.

Conclusion
Embracing a structured approach through essential workflow checklists can significantly enhance the efficiency and effectiveness of UX design agencies. These checklists streamline processes, ensuring that every aspect of design - from user research to final review - is meticulously addressed. This organized methodology not only helps maintain high standards but also fosters a collaborative environment that drives innovation and client satisfaction.
Key insights throughout the article highlight the importance of various checklists in the UX design process. For instance, conducting a comprehensive UX audit or engaging in effective usability testing, each checklist serves as a vital tool for tackling specific challenges and achieving project success. The emphasis on collaboration between designers and developers, along with the need for continuous iteration and client communication, underscores the interconnected nature of these workflows.
Ultimately, integrating these workflow checklists into daily operations isn’t just about improving processes; it’s about positioning UX design agencies for future success. By prioritizing structured methodologies, agencies can enhance their ability to deliver exceptional user experiences, adapt to changing market demands, and stand out in a competitive landscape. Adopting these best practices will not only benefit the agency but also foster lasting relationships with clients, paving the way for sustained growth and innovation in the ever-evolving field of UX design.
Frequently Asked Questions
What is Service Buddy and how does it benefit the flooring industry?
Service Buddy is an all-in-one platform designed to streamline flooring project workflows by replacing outdated tools and spreadsheets. It centralizes functions like quoting, job management, and client communication, which boosts productivity and enhances customer satisfaction.
Why is a fully integrated technology suite important for flooring professionals?
A recent survey found that 56% of flooring industry professionals consider a fully integrated technology suite 'very important' for streamlining operations. Such solutions can significantly increase efficiency, with businesses reporting reductions in estimation time by up to 75%.
What are the key components of a comprehensive UX audit checklist?
A comprehensive UX audit checklist includes defining objectives, collecting participant feedback, conducting usability testing, reviewing accessibility standards, ensuring visual design consistency, assessing performance metrics, evaluating content quality, and competitor benchmarking.
Why is understanding user experiences crucial in UX design?
Understanding user experiences is vital because 88% of individuals will not return to a site with poor UX. This highlights the need for effective user experience design to retain customers.
What role does user research play in informed design decisions?
User research helps tailor design decisions to the target audience, leading to valuable insights. For example, 94% of consumers prioritize easy navigation on digital platforms, emphasizing the importance of understanding user needs.
What are some effective research methods for gathering user data?
Effective research methods include surveys, interviews, and focus groups. Each method provides unique benefits for data collection, with 55% of companies currently conducting experience testing to gain insights.
How can businesses benefit from creating audience personas?
Developing audience personas based on research findings helps guide creative choices and ensures the final product meets user needs. Investing in UX development can yield a significant return, with every $1 invested potentially generating $100.
What is the importance of validating assumptions in design?
Validating assumptions against customer feedback helps refine designs and boosts user satisfaction. Notably, 49% of consumers have abandoned a brand due to poor experiences, underscoring the need for alignment with real user needs.
List of Sources
- Service Buddy: Streamline Flooring Project Workflows
- Flooring Estimating Software Market | Industry Growth to 2033 | France | Malaysia | Singapore | Brazil (https://linkedin.com/pulse/flooring-estimating-software-market-industry-growth-2033-sdjlc)
- What Trends Are Shaping Management Software for Flooring Businesses? (https://floorzap.com/blog/what-trends-are-shaping-management-software-for-flooring-businesses)
- Software advances streamline operations - Floor Covering News (https://fcnews.net/2025/03/software-advances-streamline-operations)
- Increasing Productivity With Software: Top flooring software providers describe the leading digital tools they’ve developed for their retail and flooring customers – May 2025 (https://floordaily.net/floorfocus/increasing-productivity-with-software-top-flooring-software-providers-describe-the-leading-d)
- Technology integration preferences in the flooring industry (https://cyncly.com/fi/resources/blog/technology-integration-preferences-in-the-flooring-industry)
- Comprehensive UX Audit Checklist for Project Success
- The Most Important UX Statistics in 2026: Business Impact, Benchmarks & Growth Levers (https://designrush.com/agency/ui-ux-design/trends/ui-ux-statistics)
- 50+ Eye-Opening UX Statistics That Prove UX Matters in 2023! (https://wowmakers.com/blog/ux-statistics)
- The UX Audit Advantage: Transforming Challenges into Opportunities - Phenomenon (https://phenomenonstudio.com/article/the-ux-audit-advantage-transforming-challenges-into-opportunities)
- 45+ UX Statistics Nobody is Talking About: Real 2026 Data (https://arounda.agency/blog/ux-statistics)
- Maximizing Website Success: Times and Reasons for a UX Audit (https://cmswire.com/digital-experience/the-best-times-and-reasons-to-conduct-a-ux-audit)
- User Research Checklist for Informed Design Decisions
- 30+ Essential UX Stats for 2025 Strategy | Maze (https://maze.co/blog/ux-statistics)
- 50+ UX Statistics To Convince Stakeholders 2025 (https://uxcam.com/blog/ux-statistics)
- 8 Key UX Research Trends Shaping 2025 (and What to Watch in 2026) – Loop11 (https://loop11.com/8-key-ux-research-trends-shaping-2025-and-what-to-watch-in-2026)
- 150+ UX (User Experience) Statistics and Trends (Updated for 2025) (https://userguiding.com/blog/ux-statistics-trends)
- 🗞 State of User Research 2025 (https://userweekly.com/state-of-user-research-2025)
- Wireframing Checklist for Effective Design Prototyping
- 50+ UX Statistics To Convince Stakeholders 2025 (https://uxcam.com/blog/ux-statistics)
- 40+ UX Statistics (from 200,000 hours of UX Research) – Baymard (https://baymard.com/learn/ux-statistics)
- Wireframing & Prototyping Tips from a UX Design Agency | Composite (https://composite.global/news/how-to-wireframe-and-prototype-like-a-ux-strategist)
- 150+ UX (User Experience) Statistics and Trends (Updated for 2025) (https://userguiding.com/blog/ux-statistics-trends)
- The State of Wireframing in 2025: AI, Collaboration, and What’s Next - Claritee – Design Any App in Minutes with AI (https://claritee.io/blog/the-state-of-wireframing-in-2025-ai-collaboration-and-whats-next)
- Usability Testing Checklist for Validating Design Effectiveness
- 25 Key Usability Testing Statistics to Revamp your Design | VWO (https://vwo.com/blog/usability-testing-statistics)
- 10 Usability and User Experience Statistics Every Product Manager Needs to Know | Userbrain Blog (https://userbrain.com/blog/10-usability-user-experience-statistics-every-product-manager-needs-know)
- 15 Inspiring UX Quotes for Innovation and Design (https://interaction-design.org/literature/article/ux-quotes?srsltid=AfmBOoqaiYObtR3I9G7RlZrrT6H67pVmPj0nm9IBF9l3MtGjCqOCV9hr)
- 150+ UX (User Experience) Statistics and Trends (Updated for 2025) (https://userguiding.com/blog/ux-statistics-trends)
- 15 Inspirational UX Design Quotes | CareerFoundry (https://careerfoundry.com/en/blog/ux-design/15-inspirational-ux-design-quotes-that-every-designer-should-read)
- Collaboration Checklist for Designer-Developer Synergy
- The Importance of Communication and Collaboration in Dedicated Software Development Teams - The Design Inspiration (https://thedesigninspiration.com/news/tech/the-importance-of-communication-and-collaboration-in-dedicated-software-development-teams)
- 47 Workplace Collaboration Statistics and Trends in 2025 (https://proofhub.com/articles/workplace-collaboration-statistics)
- Collaboration Between UX Designers and Developers in 2025 (https://mobisoftinfotech.com/resources/blog/ui-ux-design/ux-designer-developer-collaboration-2025)
- TOP 20 COLLABORATION PLATFORM MARKETING STATISTICS 2025 | Amra And Elma LLC (https://amraandelma.com/collaboration-platform-marketing-statistics)
- 2025 Workplace Collaboration: Statistics, Trends & Takeaways (https://archieapp.co/blog/workplace-collaboration-statistics)
- Iteration Checklist for Continuous Design Improvement
- The Importance of Iteration in UX/UI Design: How to Evolve Your Designs (https://medium.com/@CarlosSmith24/the-importance-of-iteration-in-ux-ui-design-how-to-evolve-your-designs-1f16f65c8a82)
- Designing Effective Performance Metrics and KPIs (https://vorecol.com/blogs/blog-designing-effective-performance-metrics-and-kpis-8887)
- 35 Quotes on Design That Will Fuel Up Your Creativity (https://blog.prototypr.io/35-quotes-on-design-that-will-fuel-up-your-creativity-15060f732f1)
- Inspiring Quotes for Continuous Improvement (https://kpifire.com/blog/quotes-about-continuous-improvement)
- Post-Launch Metrics: What to Measure (https://allconsultingfirms.com/blog/post-launch-metrics-what-to-measure)
- Project Management Checklist for Timely Deliverables
- Project Management Statistics: 33 Most Important Stats for 2025 (https://flowlu.com/blog/project-management/project-management-statistics)
- Project Management Statistics: 45 Stats You Can't Ignore (https://workamajig.com/blog/project-management-statistics)
- 19 Timeless Project Management Quotes for Success (https://proofhub.com/articles/project-management-quotes)
- 139 Project Management Quotes to Inspire Your Next Project (https://plaky.com/blog/project-management-quotes)
- 16 Best Project Management Quotes (https://projectmanager.com/blog/10-best-project-management-quotes)
- Client Communication Checklist for Enhanced Engagement
- 6 Tips to Keep Your Client Engaged During a Website Project (https://soliddigital.com/blog/6-tips-how-we-keep-clients-engaged-during-a-website-project)
- 21 Customer Experience Statistics That Prove CX = Growth (https://superoffice.com/blog/customer-experience-statistics)
- 35+ Stats That Prove Customer Satisfaction, Retention & Loyalty Matter (https://qualaroo.com/blog/customer-satisfaction-retention-loyalty-statistics)
- 92 customer service statistics you need to know in 2025 (https://zendesk.com/blog/customer-service-statistics)
- 100 Essential Customer Service Statistics & Trends for 2026 (https://nextiva.com/blog/customer-service-statistics.html)
- Final Review Checklist for Quality Assurance in UX Projects
- The Best QA Quotes You Need To Hear | Rare Crew (https://blog.rarecrew.com/post/the-best-qa-quotes-you-need-to-hear)
- 25 Key Usability Testing Statistics to Revamp your Design | VWO (https://vwo.com/blog/usability-testing-statistics)
- 20 Inspiring UX Quotes You Should Remember (https://blog.uxtweak.com/ux-quotes)
- 150+ UX (User Experience) Statistics and Trends (Updated for 2025) (https://userguiding.com/blog/ux-statistics-trends)
- 40+ UX Statistics (from 200,000 hours of UX Research) – Baymard (https://baymard.com/learn/ux-statistics)
See Service Buddy in action with a live demo
Everything you need to run your flooring business, Service Buddy is your all-in-one management platform.


