10 Strategies for Carpet Business Success
Discover ten proven strategies carpet businesses use to increase efficiency, grow revenue, and deliver consistently strong customer experiences.
Introduction
In an industry characterized by fierce competition and rapidly evolving consumer preferences, carpet businesses confront the urgent challenge of maintaining a competitive edge. By implementing essential strategies, these companies can significantly enhance their operational efficiency, foster customer loyalty, and drive sustainable growth. Yet, with a multitude of options available, how can businesses pinpoint the most effective approaches to thrive in this dynamic market? This article delves into ten critical strategies designed to empower carpet businesses, enabling them to boost their success and adapt to the ever-changing landscape of the flooring industry.
Service Buddy: Streamline Operations with All-in-One Flooring Software
Service Buddy presents a comprehensive suite of tools specifically designed for carpet businesses, effectively replacing outdated methods and disparate spreadsheets. By centralizing quoting, job management, and client communication into one cohesive platform, it streamlines operations and significantly enhances productivity. This allows specialists to concentrate on their core competencies without the interruptions caused by inefficient processes. Notably, the platform's integrated payment system, BuddyPay, accelerates cash flow by facilitating quicker payments directly from proposals, establishing it as a crucial asset for companies aiming for growth. As the flooring sector increasingly adopts advanced technologies—such as ERP and CRM systems that successful retailers leverage to enhance client experiences—Service Buddy stands out as an indispensable solution that not only addresses current demands but also equips businesses for future success.

Conduct Market Research: Identify Trends and Customer Needs
Conducting comprehensive market research is vital for carpet businesses that aim to identify emerging trends and understand buyer preferences. This process entails:
- Examining competitors
- Surveying clients
- Analyzing market reports
Notably, the global carpet market, valued at over $17 billion in 2022, is projected to grow at a compound annual growth rate (CAGR) of 4.1% over the next decade. This growth is driven by increasing housing demand and ongoing renovation activities.
Recognizing the rising consumer preference for natural and sustainable materials, such as wool and recycled fibers, can pave the way for the development of eco-friendly product lines that resonate with environmentally conscious buyers. Furthermore, insights from industry analysts indicate that patterned carpets are gaining popularity due to their ability to conceal dirt and stains, making them particularly suitable for high-traffic areas.
By staying informed about these market dynamics, companies can strategically adjust their approaches, launch innovative products, and ultimately enhance client satisfaction. Are you ready to leverage these insights for your business growth?

Implement Digital Marketing Strategies: Enhance Online Visibility
To significantly enhance online visibility, carpet businesses must adopt a comprehensive digital marketing strategy that prioritizes SEO, social media engagement, and content creation. Implementing a Google My Business profile is crucial; it can lead to an average of 200 visits per month, translating into increased local search visibility and customer inquiries. Engaging content on social media platforms not only fosters community but also builds brand loyalty, enabling companies to connect with their audience effectively.
Targeted online advertising plays a pivotal role in reaching specific demographics, driving traffic to the company's website, and generating leads. As sector specialists point out, a comprehensive SEO strategy is essential for enhancing search engine rankings and building credibility in the flooring field. This includes:
- Optimizing website content with relevant keywords
- Enhancing site speed
- Ensuring mobile-friendliness
Furthermore, consistent content marketing, such as blogs and videos, aids in attracting potential customers while establishing the organization as an industry authority. Regular updates to website content are beneficial for SEO, with recommendations to refresh or add new material at least once a month. By integrating these strategies, carpet businesses can effectively enhance their online presence and drive sustainable growth in a competitive market.

Cultivate Supplier Relationships: Secure Better Pricing and Availability
Building and maintaining strong connections with suppliers is essential for carpet businesses aiming to secure improved pricing, achieve priority access to new products, and elevate service levels. Consistent communication with suppliers nurtures trust and cooperation, allowing companies to align their requirements with supplier capabilities. Engaging in industry events, such as the recent Synergy Convention & Expo, opens doors to new partnership opportunities and innovative solutions. Companies that actively collaborate with their suppliers often report significant cost savings and improved product availability.
As Malini Rosenthal observed, 'These interconnected systems will save time, decrease mistakes, and provide organizations with improved insights to prepare for the future.' By fostering a cooperative atmosphere, carpet businesses can ensure they possess the essential materials to satisfy client needs while enjoying lower expenses and improved service. Moreover, robust supplier connections can alleviate difficulties created by persistent labor shortages, enabling companies to adapt more efficiently to market demands.

Prioritize Customer Service: Foster Loyalty and Referrals
Prioritizing client service is essential for fostering loyalty in the flooring industry. This commitment involves:
- Training staff to deliver knowledgeable and friendly assistance
- Ensuring prompt responses to inquiries
- Effectively resolving issues
By implementing feedback systems, such as utilizing tools like Podium Reviews for managing online evaluations, organizations can gain valuable insights into client needs, resulting in enhanced service quality. Additionally, creating a loyalty program can reward clients, enhancing retention and promoting repeat business.
Content clients are more inclined to recommend friends and family, thereby fostering a cycle of loyalty and growth. For instance, tailored follow-ups after a sale can significantly improve client satisfaction; research indicates that 72% of individuals will share their positive experiences with others. Engaging with the community through local events can further strengthen relationships and build trust.
By concentrating on outstanding client support, carpet businesses can cultivate enduring connections that foster success.

Invest in Employee Training: Enhance Skills and Service Quality
Investing in employee training programs is essential for enhancing staff skills and knowledge, directly translating to improved service quality in the flooring sector. Comprehensive training should encompass product knowledge, service techniques, and operational processes. Regular workshops and certifications are crucial for keeping employees informed about industry trends and best practices. For instance, specialized training in the latest carpet installation techniques equips employees with necessary skills while ensuring high-quality workmanship—an essential factor for customer satisfaction.
Current trends highlight a growing emphasis on hands-on training and certification courses, such as:
- The Commercial Flooring Inspector Certification Class scheduled for September 22-25, 2025
- The Ceramic Tile, Stone, and Glass Specialist Class from October 13-16, 2025
These programs are designed to elevate flooring professionals' expertise. They enhance individual capabilities and contribute significantly to the overall reputation of the business.
As noted by sector leaders, effective training can substantially reduce installation-related claims, a major source of customer dissatisfaction. A retailer from Chicago shared their experience with FCITS programs, stating, "I’ve been in the industry for over 40 years and thought I knew it all. But after attending FCITS courses, I realized I wish I had taken them years ago—not just for inspections but to manage my retail operation better." This sentiment underscores the enduring value of investing in staff development.
Moreover, training programs such as:
- The Feather Blending & Color Correction Class planned for November 3-5, 2025
- The Concrete and Wood Moisture Testing Class arranged for December 4-5, 2025
illustrate how organizations can enhance service quality through focused education. By prioritizing employee training, carpet businesses can ensure they remain competitive and responsive to client needs, ultimately fostering growth and success in a rapidly evolving market.

Adopt Eco-Friendly Practices: Attract Environmentally Conscious Customers
Adopting eco-friendly practices, such as utilizing sustainable materials and minimizing waste, is essential for attracting environmentally conscious clients in the flooring sector. By sourcing products made from recycled materials, carpet businesses can significantly enhance their offerings. For instance, LICO Flooring's True Earth Floorworks is crafted from 100% natural materials and reclaimed fibers. By implementing energy-efficient installation methods and participating in recycling initiatives, companies further demonstrate their commitment to sustainability.
Effectively marketing these practices not only elevates brand image but also appeals to a growing demographic that prioritizes environmental responsibility. As market specialists highlight, firms that align their strategies with sustainability values are more likely to experience enhanced customer loyalty and improved market competitiveness. Promoting eco-friendly product lines in marketing materials can resonate with consumers eager to make responsible purchasing choices.
As sustainability continues to define industry trends, the flooring sector must prioritize green building initiatives and low-impact materials to remain competitive. This commitment not only meets consumer demand but also positions businesses as leaders in a rapidly evolving market.

Utilize Technology for Inventory Management: Optimize Stock Levels
Harnessing technology for inventory management is crucial for carpet businesses that aim to optimize stock levels and reduce surplus inventory. By implementing inventory management software, businesses can achieve real-time tracking of stock levels, automated reordering, and data analysis to accurately forecast demand. This proactive approach prevents stockouts and overstock situations, enabling companies to meet customer demands efficiently while minimizing unnecessary costs.
For example, leveraging software that integrates with sales data reveals insights into product performance, identifying bestsellers and underperformers alike.

Network with Industry Professionals: Gain Insights and Collaboration Opportunities
Networking within the flooring sector serves as a powerful catalyst for unlocking new opportunities and gaining invaluable insights. By participating in sector events, joining professional associations, and engaging in online forums, professionals can significantly enhance their connections with peers and potential partners. These relationships often lead to collaborative projects, referrals, and the exchange of best practices. For instance, partnering with a local interior designer can create mutually beneficial opportunities, expanding service offerings and increasing customer reach.
Industry associations like the World Floor Covering Association (WFCA), boasting 3,000 members, provide a robust platform for professionals to connect and collaborate, showcasing the extensive networking opportunities available. Events such as The International Surface Event (TISE) gather thousands of retailers, distributors, and designers, fostering an environment ripe for networking and education. Furthermore, the NWFA's Annual Wood Flooring Expo, focused exclusively on wood flooring, exemplifies how specialized conventions can enhance collaboration and connections among participants.
Moreover, industry leaders underscore the significance of these connections. Engaging with organizations like NAFCD, which supports TISE and facilitates networking receptions, can bolster collaboration between distributors and manufacturers, ultimately driving growth. By actively participating in these networks, carpet businesses can leverage shared knowledge and resources, positioning themselves for success in a competitive market.

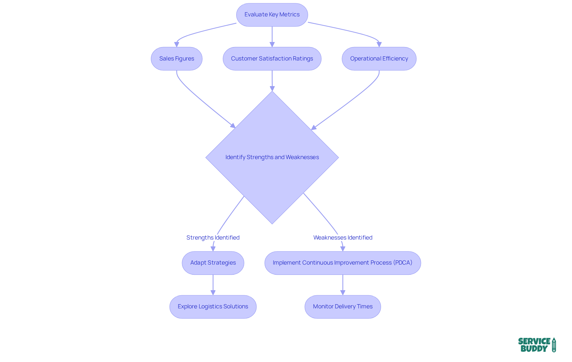
Evaluate Business Performance: Adapt and Improve Continuously
Assessing organizational performance is crucial for carpet businesses. It necessitates a thorough examination of key metrics, including sales figures, customer satisfaction ratings, and operational efficiency. Regular evaluations of these metrics empower companies to identify strengths and weaknesses, facilitating informed decision-making. The carpet businesses are projected to expand with a CAGR of 5.47% from 2025 to 2033, highlighting the need for companies to adapt proactively to market dynamics.
Adopting a continuous improvement process, such as the Plan-Do-Check-Act (PDCA) cycle, equips companies to respond effectively to these changes. For instance, if client feedback reveals dissatisfaction with delivery times, companies can explore logistics solutions to enhance service quality. As Peter Rincione emphasizes, "The winners will use AR/VR, AI-powered design tools, and seamless project management platforms," highlighting the critical role of continuous improvement in maintaining competitiveness. This iterative approach not only fosters operational excellence but also drives retail success by aligning services with client expectations.
To implement these strategies effectively, flooring business owners should establish specific metrics, such as delivery times or customer feedback scores, to continuously monitor and improve their operations.

Conclusion
Implementing effective strategies is vital for carpet businesses aiming to thrive in a competitive market. By focusing on innovative solutions such as streamlined operations with comprehensive software, conducting in-depth market research, and enhancing digital marketing efforts, companies can significantly boost their visibility and customer engagement. Additionally, prioritizing strong supplier relationships, exceptional customer service, and employee training can create a solid foundation for long-term success.
The key insights discussed throughout the article emphasize the importance of:
- Adapting to market trends
- Leveraging technology for inventory management
- Fostering a culture of continuous improvement
By embracing eco-friendly practices, businesses can attract a growing segment of environmentally conscious consumers, further enhancing their market position. Networking with industry professionals also plays a critical role in gaining valuable insights and collaboration opportunities that can propel growth.
Ultimately, adopting these essential strategies not only prepares carpet businesses for current challenges but also positions them for future success. Embracing innovation, sustainability, and customer-centric practices will be crucial as the industry evolves. Companies that proactively implement these strategies will not only enhance their operational efficiency but also cultivate a loyal customer base, ensuring their place as leaders in the flooring market.
Frequently Asked Questions
What is Service Buddy and how does it benefit carpet businesses?
Service Buddy is an all-in-one flooring software designed to streamline operations for carpet businesses by centralizing quoting, job management, and client communication. It replaces outdated methods and disparate spreadsheets, enhancing productivity and allowing specialists to focus on their core competencies.
How does BuddyPay improve cash flow for businesses using Service Buddy?
BuddyPay is an integrated payment system within Service Buddy that facilitates quicker payments directly from proposals, thereby accelerating cash flow and serving as a crucial asset for companies aiming for growth.
Why is market research important for carpet businesses?
Market research helps carpet businesses identify emerging trends and understand buyer preferences, which is essential for adapting strategies, launching innovative products, and enhancing client satisfaction.
What are some key trends in the global carpet market?
The global carpet market, valued at over $17 billion in 2022, is projected to grow at a CAGR of 4.1% due to increasing housing demand and renovation activities. There is a rising consumer preference for natural and sustainable materials, as well as a growing popularity for patterned carpets that can conceal dirt and stains.
What digital marketing strategies should carpet businesses implement to enhance online visibility?
Carpet businesses should adopt a comprehensive digital marketing strategy that includes SEO, social media engagement, content creation, and targeted online advertising. Creating a Google My Business profile is also crucial for local search visibility.
What are some essential components of an effective SEO strategy for carpet businesses?
An effective SEO strategy includes optimizing website content with relevant keywords, enhancing site speed, ensuring mobile-friendliness, and regularly updating website content with new material to improve search engine rankings and build credibility.
How can content marketing benefit carpet businesses?
Consistent content marketing, such as blogs and videos, helps attract potential customers and establishes the organization as an industry authority. Regular updates to website content are beneficial for SEO and can drive sustainable growth in a competitive market.
List of Sources
- Service Buddy: Streamline Operations with All-in-One Flooring Software
- fcnews.net (https://fcnews.net/2025/05/software-enhancements-advance-the-sale)
- Increasing Productivity With Software: Top flooring software providers describe the leading digital tools they’ve developed for their retail and flooring customers – May 2025 (https://floordaily.net/floorfocus/increasing-productivity-with-software-top-flooring-software-providers-describe-the-leading-d)
- Conduct Market Research: Identify Trends and Customer Needs
- fcnews.net (https://fcnews.net/2025/05/mills-cash-in-on-consumer-preference-for-patterns)
- accio.com (https://accio.com/business/current_trends_in_carpet)
- scharm.com (https://scharm.com/blog/2025-carpet-industry-trends-revival-comfort-color-craftsmanship)
- fortunebusinessinsights.com (https://fortunebusinessinsights.com/flooring-market-102740)
- fcnews.net (https://fcnews.net/2025/10/carpet-state-of-the-industry-2025)
- Implement Digital Marketing Strategies: Enhance Online Visibility
- buyergain.com (https://buyergain.com/industries/carpet-cleaning-marketing)
- blawgy.com (https://blawgy.com/blog/boosting-your-flooring-business-with-seo-a-comprehensive-guide)
- floortrendsmag.com (https://floortrendsmag.com/articles/113079-digital-marketing-reshapes-flooring-retail-success-strategies)
- getjobber.com (https://getjobber.com/academy/cleaning/carpet-cleaning-marketing-strategies)
- gorilladesk.com (https://gorilladesk.com/learn/carpet-cleaning-marketing-ideas-and-strategies)
- Cultivate Supplier Relationships: Secure Better Pricing and Availability
- fcnews.net (https://fcnews.net/2025/03/ensuring-vendor-partners-are-making-it-work-at-retail)
- scmtalent.com (https://scmtalent.com/supplier-relationship-management)
- marketresearchfuture.com (https://marketresearchfuture.com/cat-intel/procurement-intelligence-flooring-services-market)
- What’s next for the flooring industry: A strategic vision for 2025 (https://cyncly.com/en/resources/blog/strategic-vision-for-flooring-industry-2025)
- fcnews.net (https://fcnews.net/2025/09/retailers-reveal-the-suppliers-they-win-with-5)
- Prioritize Customer Service: Foster Loyalty and Referrals
- podium.com (https://podium.com/article/how-to-improve-customer-experience-flooring)
- growthteams.com (https://growthteams.com/grow-flooring-business-2025)
- How technology is reshaping the customer journey in flooring (https://cyncly.com/en/resources/blog/technology-customer-journey-flooring)
- 107 Customer Service Statistics and Facts You Shouldn't Ignore - Help Scout (https://helpscout.com/75-customer-service-facts-quotes-statistics)
- Invest in Employee Training: Enhance Skills and Service Quality
- fcnews.net (https://fcnews.net/2025/08/why-rsas-should-be-trained-in-installation)
- tileletter.com (https://tileletter.com/2025-industry-training-programs)
- fcnews.net (https://fcnews.net/2025/08/fcits-expands-fall-training)
- floortrendsmag.com (https://floortrendsmag.com/articles/113526-fcits-announces-2025-training-schedule-for-flooring-professionals)
- fcnews.net (https://fcnews.net/2025/09/the-hidden-roi-of-installation-training)
- Adopt Eco-Friendly Practices: Attract Environmentally Conscious Customers
- fcnews.net (https://fcnews.net/2025/08/takeaways-2025-flooring-sustainability-summit)
- whytile.com (https://whytile.com/2025/09/collaboration-is-key-at-the-2025-flooring-sustainability-summit)
- floorcoveringweekly.com (https://floorcoveringweekly.com/main/topnews/45613)
- interiordaily.com (https://interiordaily.com/article/9685614/the-flooring-industry-adapts-and-innovates-in-2025)
- Utilize Technology for Inventory Management: Optimize Stock Levels
- Increasing Productivity With Software: Top flooring software providers describe the leading digital tools they’ve developed for their retail and flooring customers – May 2025 (https://floordaily.net/floorfocus/increasing-productivity-with-software-top-flooring-software-providers-describe-the-leading-d)
- Top Software, Web, Mobile App & Game Development Company in India (https://buoyancysoftware.com/2025/02/revolutionizing-the-flooring-business-with-saas-software)
- forbes.com (https://forbes.com/advisor/business/software/best-retail-inventory-management-software)
- digitaldefynd.com (https://digitaldefynd.com/IQ/ai-in-flooring-industry)
- cubesoftware.com (https://cubesoftware.com/blog/best-inventory-planning-software)
- Network with Industry Professionals: Gain Insights and Collaboration Opportunities
- wfca.org (https://wfca.org/networking)
- nwfa.org (https://nwfa.org/networking)
- nafcd.org (https://nafcd.org/?page=NAFCDIndustryEvents)
- cyncly.com (https://cyncly.com/en/resources/news/cyncly-connect-flooring-2025)
- Evaluate Business Performance: Adapt and Improve Continuously
- fcnews.net (https://fcnews.net/2025/10/carpet-state-of-the-industry-2025)
- floortrendsmag.com (https://floortrendsmag.com/articles/113307-how-2025-is-reshaping-the-flooring-industry)
- cognitivemarketresearch.com (https://cognitivemarketresearch.com/regional-analysis/north-america-carpet-market-report)
- interiordaily.com (https://interiordaily.com/article/9685614/the-flooring-industry-adapts-and-innovates-in-2025)
- finance.yahoo.com (https://finance.yahoo.com/news/carpet-market-size-share-analysis-090700965.html)
See Service Buddy in action with a live demo
Everything you need to run your flooring business, Service Buddy is your all-in-one management platform.



