10 Essential Features of Quote Software for Contractors
Discover essential features of quote software for contractors that streamline quoting and project management.
Introduction
In a rapidly evolving construction landscape, the tools contractors choose can significantly impact their success. Quote software has emerged as a vital resource, offering features that streamline quoting processes and enhance overall project management. This article explores ten essential features of quote software for contractors, showcasing how these tools can transform operations, improve accuracy, and foster better client relationships.
But what happens when outdated methods hinder progress? Consider this: how much potential is lost when inefficiencies hold back your business? Exploring modern solutions like Service Buddy reveals the potential to elevate contracting businesses to new heights. Embracing these advancements not only addresses current challenges but also positions contractors for future success.
Service Buddy: Streamlined Quoting and Job Management for Flooring Professionals
Service Buddy stands out as a game-changer in the flooring industry by offering a comprehensive suite of quote software for contractors, designed to streamline quoting and job management. Are you still relying on outdated methods? It’s time to elevate your business with an all-in-one platform that enhances productivity and simplifies processes for flooring professionals.
Imagine utilizing quote software for contractors to generate accurate quotes in a fraction of the time, manage jobs efficiently, and facilitate seamless communication with clients. Service Buddy tailors its features to meet the unique needs of flooring businesses, ensuring that you can focus on what truly matters - delivering exceptional service.
With Service Buddy, you’re not just adopting a tool; you’re embracing a solution that addresses the operational challenges you face daily. Why settle for less when you can empower your business with the right technology? Take the first step towards transforming your operations today.
Accurate Quotes: Ensure Precision in Estimates to Avoid Cost Overruns
Precise estimates are crucial for builders aiming to prevent cost overruns and boost profitability. Quote software for contractors, like Service Buddy, allows users to input exact measurements and material costs, generating detailed estimates that accurately reflect the scope of work. This level of precision not only builds client trust but also shields builders from unexpected expenses that often stem from inaccurate estimates.
Consider this: research indicates that effective estimation can significantly reduce budget excesses, with 85% of construction projects experiencing cost overruns averaging 28%. By leveraging advanced estimation tools, contractors can improve their accuracy, leading to better financial outcomes. Moreover, integrating citation software into project management processes has been shown to minimize non-productive activities, allowing teams to focus on essential tasks and ultimately enhancing overall efficiency.
In the flooring industry, where material costs and labor can vary, utilizing quote software for contractors can be transformative. It empowers contractors to present transparent and competitive bids, ensuring profitability while meeting client expectations. As industry leaders emphasize, the difference between successful and unsuccessful projects often hinges on the accuracy of initial estimates. By embracing robust estimation solutions, flooring professionals can navigate the complexities of project management more effectively, mitigating the risk of cost overruns and improving their bottom line.

Real-Time Pricing: Adapt Quotes Instantly to Market Changes
Real-time pricing features in quote software for contractors empower builders to instantly adjust their quotes in response to fluctuating market conditions. This adaptability is crucial in the flooring industry, where material costs can shift dramatically. For example, in 2024, the U.S. laminate flooring market saw a sales decline of 7.5%, with volume dropping by 4.8% to approximately 923 million square feet, driven by rising material costs and economic pressures. By integrating real-time pricing, Service Buddy utilizes quote software for contractors to enable professionals to deliver accurate and competitive estimates, ensuring they remain relevant and avoid losing business due to outdated pricing information.
Contractors have reported that using quote software for contractors enables them to react swiftly to market changes. As one builder noted, "Adjusting our estimates to mirror present material expenses has been a game changer for our business." This proactive approach not only helps secure more projects but also fosters trust with clients, as they receive transparent and fair pricing based on the latest market data.
Moreover, the challenges posed by price volatility and supply chain disruptions further highlight the necessity for builders to leverage quote software for contractors as real-time pricing tools. Navigating the complexities of the flooring market requires agility and responsiveness, making these tools indispensable for success.

Client Communication Tools: Enhance Engagement and Clarity in Projects
Client communication tools integrated within quote software for contractors are crucial for fostering engagement and clarity throughout the project lifecycle. Service Buddy enhances this experience with features like automated updates and direct messaging functionalities. These tools empower workers to keep customers informed about task status, changes, and timelines.
This level of transparency not only builds trust but also significantly boosts client satisfaction - 77% of clients prefer contractors who provide detailed progress reports. Furthermore, initiatives that utilize effective communication tools report a 36% improvement in performance. This demonstrates that proactive engagement leads to higher satisfaction levels.
By prioritizing clear communication, flooring professionals can ensure a smoother project experience. This approach ultimately drives repeat business and enhances their reputation in a competitive market. Are you ready to elevate your client interactions and set your business apart?

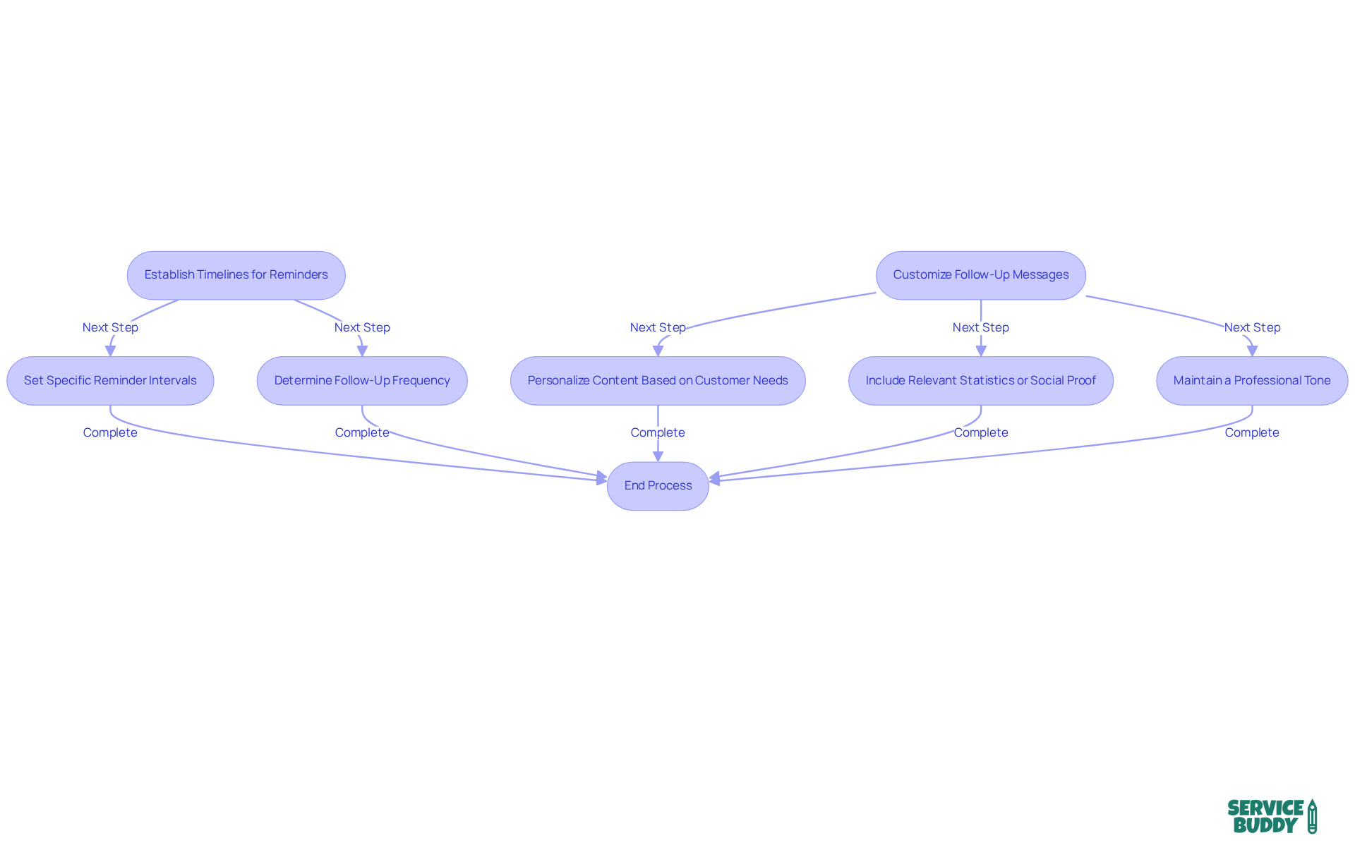
Automated Follow-Ups: Streamline Communication and Increase Response Rates
Automated follow-up features in quoting software are crucial for contractors looking to improve communication with customers without the hassle of manual effort. Service Buddy allows users to set reminders and automate follow-up messages, ensuring that prospective customers receive timely updates on their quotes. This proactive strategy not only boosts response rates - studies show that timely follow-ups can significantly enhance engagement - but also demonstrates a high level of professionalism and attentiveness.
Consider this: 80% of sales require five or more follow-ups to close. This statistic underscores the importance of consistent communication in shaping a customer's decision-making process. As Kayela Young, Marketing Manager at Martal Group, aptly puts it, "Fast follow-up can literally be the difference between a closed deal and a lost lead." By leveraging quote software for contractors, contractors can expect to see improvements in conversion rates and customer satisfaction, ultimately leading to better client interactions.
To implement automated follow-ups effectively, flooring business owners should:
- Establish specific timelines for reminders
- Customize their follow-up messages
This tailored approach not only maintains engagement but also reinforces the contractor's commitment to customer service.

Accounting Integration: Simplify Financial Management and Reporting
Incorporating accounting features into quote software for contractors significantly enhances financial management for builders. Service Buddy seamlessly connects quoting processes with accounting systems, enabling automatic updates of financial records as quotes are generated and approved through quote software for contractors. This integration not only reduces the need for manual data entry but also minimizes the risk of errors, enabling contractors to leverage quote software for contractors to gain real-time insights into their financial performance.
Did you know that businesses employing advanced accounting software are expected to see a decrease in budget overruns by as much as 20%? This statistic underscores the importance of such integrations in maintaining financial oversight and improving overall results. Furthermore, with over 60% of construction companies utilizing cloud-based accounting software as of 2025, the trend toward real-time financial visibility is unmistakable.
As JobPlanner states, "Integrated systems provide us with real-time financial visibility, a crucial advantage in fast-paced construction environments." Flooring business owners should seriously consider integrating quote software for contractors with their estimation and accounting systems. This strategic move not only enhances operational efficiency but also allows you to focus more on project execution, ultimately driving your business forward.

User-Friendly Interface: Facilitate Quick Adoption and Efficient Use
A user-friendly interface is essential for builders looking to quickly and effectively adopt quote software for contractors. Service Buddy stands out in this regard, designed with simplicity at its core. Users can navigate its features effortlessly, eliminating the need for extensive training. This ease of use not only accelerates the onboarding process but also enhances productivity. Workers can focus on their primary business activities rather than struggling with complex software.
Imagine a scenario where your team spends less time learning software and more time serving clients. With Service Buddy, that vision becomes a reality. By streamlining operations, you empower your workforce to concentrate on what truly matters - growing your business.
In the competitive flooring industry, efficiency is key. Service Buddy’s intuitive design allows for a seamless transition, ensuring that your team can hit the ground running. Why grapple with complicated systems when quote software for contractors provides a straightforward solution at your fingertips?
Take action today and experience the difference that a user-friendly interface can make in your operations. With Service Buddy, you’re not just adopting software; you’re investing in your business’s future.
Mobile Accessibility: Manage Quotes and Projects Anytime, Anywhere
Mobile accessibility empowers builders to manage their quote software for contractors and assignments from virtually anywhere, significantly enhancing flexibility and responsiveness. With Service Buddy's mobile app, users can create, send, and track quote software for contractors directly from their smartphones or tablets. This capability is especially advantageous for workers frequently on job sites, enabling them to swiftly address customer inquiries and adjust task details in real-time. Consequently, overall efficiency sees a marked improvement.
A 2014 survey revealed that 72% of construction practitioners utilize smartphones for work, highlighting the industry's transition towards mobile solutions. Flooring experts have noted that managing tasks on-the-go not only streamlines operations but also fosters stronger relationships with customers. As one flooring professional stated, "Having the ability to refresh details instantly while on-site has changed how I interact with clients; they value the prompt feedback and updates."
The integration of mobile technology is transforming the flooring industry, making it essential for builders to adopt these tools to remain competitive and adaptable in a fast-paced market. To fully leverage these advantages, flooring business owners should investigate quote software for contractors that seamlessly integrates with their existing workflows.

Customizable Templates: Create Professional Quotes Quickly and Consistently
Flexible templates in quote software for contractors empower builders to quickly and reliably create professional estimates. Service Buddy offers a range of pre-designed templates that can be easily tailored to fit a contractor's branding and specific project requirements. This capability streamlines the quoting process with quote software for contractors, saving valuable time while ensuring that all quotes maintain a high level of professionalism. Such consistency significantly enhances client perceptions, fostering trust and facilitating informed decision-making.
Consider this: according to user feedback, 96% of reviewers rated the ability to create detailed, branded proposals as important or highly important. As noted by FieldPulse, 'Using quote software for contractors helps you win more business with a good estimate.' By utilizing these templates, builders can present themselves as organized and dependable, ultimately leading to increased business opportunities. Why not take advantage of this opportunity to elevate your business?

Analytics and Reporting: Gain Insights to Optimize Quoting Processes
Analytics and reporting functionalities in quote software for contractors are essential for builders aiming to refine their estimating processes. Service Buddy empowers users to monitor key performance indicators (KPIs) like quote approval rates and Quote Response Time. By leveraging this data, builders can uncover patterns, evaluate the effectiveness of their pricing strategies, and implement informed changes to boost their operations. This data-driven approach not only enhances efficiency but also leads to improved business outcomes.
Consider this: a national survey revealed that 88% of B2B manufacturers lost deals due to manual quoting processes. This statistic underscores the urgent need for optimized quoting strategies through quote software for contractors. As Carly Fiorina aptly stated, "The goal is to turn data into information, and information into insight." By harnessing advanced analytics, contractors can mitigate such losses and align their offerings more closely with customer needs, ultimately driving revenue growth.
Moreover, investing in analytics is crucial to avoid the costs associated with ignorance regarding business performance, as highlighted in various case studies. Embracing these tools not only positions builders for success but also fosters a proactive approach to navigating the complexities of the flooring industry.

Conclusion
The integration of quote software for contractors, especially through solutions like Service Buddy, fundamentally transforms how flooring professionals manage their quoting and job processes. By adopting these advanced tools, businesses can significantly enhance productivity, ensure accuracy, and foster better client relationships. This ultimately leads to improved profitability and operational efficiency.
Key features such as:
- Accurate quoting
- Real-time pricing
- Client communication tools
- Automated follow-ups
- Accounting integration
- User-friendly interfaces
- Mobile accessibility
- Customizable templates
- Analytics capabilities
are essential. Each of these elements addresses common challenges faced by contractors, including cost overruns, client engagement, and the need for timely and precise estimates.
Embracing quote software isn't just about keeping pace with technology; it's about strategically positioning your business for success in a competitive market. Contractors should explore these essential features and implement solutions that streamline operations, enhance client satisfaction, and drive growth. By taking proactive steps toward modernization, flooring professionals can secure their place as industry leaders and ensure sustainable success in the ever-evolving landscape of construction.
Frequently Asked Questions
What is Service Buddy and how does it benefit flooring professionals?
Service Buddy is a comprehensive quote software designed for contractors in the flooring industry. It streamlines quoting and job management, enhances productivity, and simplifies processes, allowing flooring professionals to generate accurate quotes quickly, manage jobs efficiently, and communicate seamlessly with clients.
Why are accurate quotes important for builders?
Accurate quotes are crucial for builders as they help prevent cost overruns and boost profitability. Precise estimates build client trust and protect builders from unexpected expenses that arise from inaccurate quotes. Research shows that effective estimation can significantly reduce budget excesses in construction projects.
How does Service Buddy ensure precision in estimates?
Service Buddy allows users to input exact measurements and material costs, generating detailed estimates that accurately reflect the scope of work. This level of precision helps contractors present transparent and competitive bids, ensuring profitability while meeting client expectations.
What role does real-time pricing play in quote software for contractors?
Real-time pricing features enable contractors to adjust their quotes instantly in response to fluctuating market conditions. This adaptability is essential in the flooring industry, where material costs can change dramatically, ensuring contractors provide accurate and competitive estimates.
How does Service Buddy help contractors adapt to market changes?
By integrating real-time pricing, Service Buddy allows contractors to react swiftly to market changes, ensuring their estimates reflect current material expenses. This proactive approach helps secure more projects and fosters trust with clients through transparent and fair pricing.
What challenges in the flooring market make quote software necessary?
The flooring market faces challenges such as price volatility and supply chain disruptions. Leveraging quote software with real-time pricing tools helps contractors navigate these complexities, making them indispensable for success in the industry.
See Service Buddy in action with a live demo
Everything you need to run your flooring business, Service Buddy is your all-in-one management platform.




